CR6248_12v1aÊÊÅäÆ÷·½°¸
×ֺţºT|T
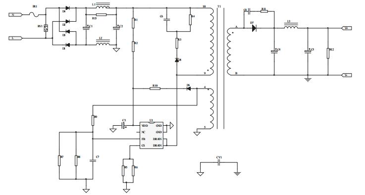
¡¡¡¡CR6248_12V1AÊÊÅäÆ÷·½°¸ÊÇ»ùÓÚÒ»¸öÄÜÊÊÓÃÓÚ¿íÊäÈëµçѹ·¶Î§£¬Êä³ö¹¦ÂÊ 12W£¬ºãѹÊä³öµÄÊÊÅäÆ÷£¬¿ØÖÆ IC ²ÉÓÃCR6248¸ß¾«¶ÈCC/CVԱ߼ì²âPWM¿ª¹Ø£¬¾ßÓÐÁ¼ºÃµÄ¶¯Ì¬¸ºÔØÄÜÁ¦£¬Á¼ºÃµÄºãÁ÷Êä³öЧ¹û£»Í¬Ê±¾ßÓГÈíÆô¶¯¡¢OCP¡¢SCP¡¢OVP¡¢FB¿ªÂ·±£»¤¡¢OTP×Ô¶¯»Ö¸´”µÈ¶àÖÖ±£»¤¹¦ÄÜ¡£¡¡
¡¡
¡¡¡¡CR6248 ²ÉÓ÷´¼¤Ê½µçÂ·ÍØÆË£¬Êä³öºÍÊäÈë¸ßѹʹÓñäѹÆ÷¸ôÀë¡£ÔÚÕâÖÖ·´¼¤ÍØÆËÖУ¬¿ª¹Ø¹Üµ¼Í¨Ê±£¬±äѹÆ÷´¢´æÄÜÁ¿£¬¸ºÔصçÁ÷ÓÉÊä³öµçÈÝÌṩ£»¿ª¹Ø¹Ü¹Ø¶Ïʱ£¬±äѹÆ÷½«´¢´æµÄÄÜÁ¿´«µÝµ½¸ºÔغÍÊä³öÂ˲¨µçÈÝ£¬ÒÔ²¹³¥µçÈݵ¥¶ÀÌṩ¸ºÔصçÁ÷ËùÏûºÄµÄÄÜÁ¿¡£
¡¡¡¡
¡¡¡¡CR6248 Ð¾Æ¬ÌØÐÔ£º¡¡¡¡
¡¡¡¡¡ñ CR6248 ÄÚÖà 600V ¸ßѹ¹¦ÂÊ MOSFET£¬·´¼¤Ê½Ô±ß¼ì²â PWM ¹¦ÂÊ¿ª¹Ø£»¡¡¡¡
¡¡¡¡¡ñ ÄÚÖÃÈíÆô¶¯£¬¼õС MOSFET µÄÓ¦Á¦£¬ÄÚÖÃбÆÂ²¹³¥µç·£»¡¡¡¡
¡¡¡¡¡ñ ½ÏµÍµÄ IC ¹¦ºÄ£»¡¡¡¡
¡¡¡¡¡ñ ¾ßÓÐÆµÂʶ¶¶¯¹¦ÄÜ£¬Ê¹Æä¾ßÓÐÁ¼ºÃµÄ EMI ÌØÐÔ£»¡¡¡¡
¡¡¡¡¡ñ ¾ßÓГÈíÆô¶¯¡¢OCP¡¢SCP¡¢OTP ×Ô¶¯»Ö¸´¡¢OVP Ëø´æ”µÈ¶àÖÖ±£»¤¹¦ÄÜ£»¡¡¡¡
¡¡¡¡¡ñ Ա߷´À¡£¬ÎÞÐè¹âñîºÍ TL431,¿Éµ÷ʽÏßËð²¹³¥,IC »ù×¼¾«¶È±1%£»¡¡¡¡
¡¡¡¡¡ñ µç·½á¹¹¼òµ¥¡¢½ÏÉÙµÄÍâΧԪÆ÷¼þ£¬ÊÊÓÃÓÚС¹¦ÂÊ AC/DC µçÔ´ÊÊÅäÆ÷¡¢³äµçÆ÷¡£
¡¡¡¡
¡¡¡¡Ò»¡¢PCB¼°DEMOʵÎïͼ

¡¡¡¡
¡¡¡¡¶þ¡¢µäÐ͵ç·ͼ

¡¡¡¡
¡¡¡¡Èý¡¢Ð§ÂʲâÊÔ

¡¡¡¡
¡¡¡¡ËÄ¡¢Õû»ú²ÎÊý

¡¡¡¡
¡¡¡¡CR6248_12v1aÊÊÅäÆ÷·½°¸£¬È«µçѹʵÏÖ12V1AÊä³öµÄÊÊÅäÆ÷¡£AC90VÂú×ãÆô¶¯Ê±¼äµÄÌõ¼þÏ£¬ÊµÏÖAC230VÑù»ú´ý»ú¹¦ºÄ<75mW£»µäÐÍÊäÈëµçѹʱƽ¾ùЧÂÊ>83.3%£»Äܹ»Âú×ã×îÑϸñµÄÄÜЧ±ê×¼“COC_T2”£»È«µçѹ¿ÉʵÏÖ±5%µÄCVÊä³ö¾«¶È¡£¸ü¶àCR6248_12V1AÊÊÅäÆ÷·½°¸¡¢CR6248_5V2.4A³äµçÆ÷·½°¸²úÆ·ÊֲᡢÔÀíͼ£¬µçÔ´ÊäÈëÊä³ö¹æ¸ñ£¬BOM ±íºÍ±äѹÆ÷²ÎÊýÒÔ¼°°²¹æºÍ EMI ²âÊÔÊý¾ÝµÈ×ÊÁÏÇëÏòÆô³½Î¢´úÀíæê΢µç×ÓÉêÇë¡£>>
ÉÏһƪ£ºCR5159TN+CR85V25RS_9V3AµçÔ´ÊÊÅäÆ÷·½°¸ ÏÂһƪ£º30W pd¿ì³ä·½°¸PN8165+PN8307H(A)
Ïà¹Ø×ÊѶ
- µÂÆÕ΢DP2525BԱ߷´À¡µçԴоƬºãѹºãÁ÷5W
- PN8163_48V¸ßÐÔÄÜPOEµçÔ´·½°¸
- CR6900A_45w¿ì³äpdµçÔ´·½°¸
- 5V2.4A Áù¼¶ÄÜЧ³äµçÆ÷Ìׯ¬·½°¸
- ´´ÐÂÌׯ¬| 12V2AÈ¥YÁù¼¶ÄÜЧµçÔ´ÊÊÅäÆ÷·½°¸
- 7¸ö´ó·ù¾«¼òÍâΧµÄac-dcµçÔ´¹ÜÀíоƬ·½°¸
- 5v2aµçÔ´ÊÊÅäÆ÷оƬ/³äµçÆ÷ic·½°¸
- AP2905 5V0.7A½µÑ¹·½°¸£¬ÎÞEMIÂ˲¨Æ÷¡¢½öÐè
- CR3346 12V1AµçÔ´ÊÊÅäÆ÷·½°¸
- 12v1aÊÊÅäÆ÷·½°¸ÎÞYÎÞ¹²Ä££¬½öÐè2¿ÅÍâΧо
ͬÀàÎÄÕÂÅÅÐÐ
- 7¸ö´ó·ù¾«¼òÍâΧµÄac-dcµçÔ´¹ÜÀíоƬ·½°¸
- µÂÆÕ΢DP2525BԱ߷´À¡µçԴоƬºãѹºãÁ÷5W
- CR5218SC_5V1AÊÊÅäÆ÷·½°¸
- 5v¿ª¹ØµçԴоƬPN8370M+PN8306M 5V2AÁù¼¶ÄÜ
- CR1252+CR3012_12V20A¿ª¹ØµçÔ´·½°¸
- »ùÓÚPN8390+PN8308M¸ßÐÔÄÜ12V2AÊÊÅäÆ÷µçÔ´
- PN8000ÎÞµç¸Ð¸ºÑ¹Êä³öAC-DC·Ç¸ôÀ볬¾«¼ò·½
- PN8370_2.4AÊÖ»ú³äµçÆ÷µçԴоƬ·½°¸
- 12V3.0Aͬ²½ÕûÁ÷Áù¼¶ÄÜЧµçÔ´ÊÊÅäÆ÷Ó¦Ó÷½
- CR6249_12V1.5AµçÔ´ÊÊÅäÆ÷·½°¸
×îÐÂÎÄÕÂ×ÊѶ
- ¹ýÈÏÖ¤¡¢µÍ³É±¾ | 65W-PD-2C1Aµª»¯ïØÉè¼Æ·½
- ¿ªÒµ´ó¼ª | ÉîÛÚÊÐæê΢µç×Ó-Äþ²¨·Ö¹«Ë¾£¡
- ϲºØÐ¾Åó΢ף¾¸²©Ê¿ÈÙ»ñ¡°½ËÕÇàÄêÎåËĽ±ÕÂ
- CR6212_5V/12V¸ßЧÂÊ¡¢µÍ³É±¾µçÔ´·½°¸£¬Íê
- 2024ÄêÕ¹³á·ÉÏè | 2023Äê¶ÈÒµÎñ×ܽύÁ÷´ó
- ÕæÃ¯¼ÑÖúÁ¦µç¶¯Æû³µÁªÃËÆû³µµç×ÓÔªÆ÷¼þ¹¤×÷
- îýÁ¦AP30H80Q vbus¿ª¹ØMOS»ñµÃ°²¿Ë67W 2C1A
- Ê¿À¼Î¢650V¸ßѹ³¬½áSTSϵÁУ¬¹ã·ºÓ¦ÓÃÓÚÏû
- оÅóPN8213»ñƷʤ65Wµª»¯ïسäµçÆ÷²ÉÓ㬿É
- æê΢µç×ӲμÓÉúÃüÓ¦¼±¡°¾È¡±ÔÚÉí±ß£¬¼±¾È¼¼
°¢Àï°Í°ÍµêÆÌ
¹Ø×¢æê΢
ÊÕ²Øæê΢

