12V3.0Aͬ²½ÕûÁ÷Áù¼¶ÄÜЧµçÔ´ÊÊÅäÆ÷Ó¦Ó÷½°¸
×ֺţºT|T
¡¡¡¡Ëæ×ÅDoE Áù¼¶ÄÜЧ¼°CoC V5 Tier 2µÄʵʩ£¬Í¬²½ÕûÁ÷È¡´úÐ¤ÌØ»ùÒѳÉΪ´óÊÆËùÇ÷£¬PN8308ÒòÍâΧ¾«¼ò¡¢EMCÐÔÄÜ׿Խ¡¢Ö§³ÖÈÎÒ⹤×÷ģʽ¡¢ÌùƬ·â×°²¢ÎÞÐèÉ¢ÈÈÆ¬£¬±»¹ã·ºÓ¦ÓÃÓÚ12V2A-12V3AÁù¼¶ÄÜЧÊÊÅäÆ÷£¬ÏÂÃæ¸úËææê΢µç×ÓÒ»ÆðÁ˽âÏ»ùÓÚPN8275+PN8308HµÄ12V3AÁù¼¶ÄÜЧ 36WÊÊÅäÆ÷Ó¦Ó÷½°¸¡£
¡¡¡¡

¡¡¡¡PN8275+PN8308H·½°¸¸ÅÊö£º¡¡¡¡
¡¡¡¡PCBA³ß´ç£º39.0mm*86.0mm¡¡¡¡
¡¡¡¡ÊäÈëµçѹ£º90~265VacÈ«µçѹ¡¡¡¡
¡¡¡¡Êä³ö¹¦ÂÊ£º36W(Typical)¡¡¡¡
¡¡¡¡Æ½¾ùЧÂÊ£º≥88.3%(Âú×ãCoC V5 Tier2Áù¼¶ÄÜЧҪÇó)¡¡¡¡
¡¡¡¡´ý»ú¹¦ºÄ£º<50mW(Vin=265Vac)¡¡¡¡
¡¡¡¡ÊäÈëǷѹ±£»¤¡¢ÊäÈë¹ýѹ±£»¤¡¢Êä³ö¹ýѹ±£»¤£¬Êä³ö¹ýÁ÷±£»¤µÈ

¡¡¡¡
¡¡¡¡12V3.0AÁù¼¶ÄÜЧ36WÊÊÅäÆ÷·½°¸¼¼ÊõÌôÕ½£º¡¡¡¡
¡¡¡¡ÈçºÎʵÏֵʹý»ú¹¦ºÄ£¿PN8275ÄÚÖÃ850V ¸ßѹÆô¶¯¼°·ÅµçÄ£¿é£¬265VacÇáËÉʵÏÖ50mW´ý»ú¹¦ºÄ£¡¡¡¡¡
¡¡¡¡ÈçºÎÌá¸ßת»»Ð§ÂÊ£¿PN8308HÄÚÖÃ80V/10mΩ ÖÇÄܹ¦ÂÊMOSFET£¬115Vac/230Vacƽ¾ùЧÂÊ´óÓÚ92%£¡£º¡¡¡¡
¡¡¡¡ÈçºÎ¼ò»¯EMCÉè¼Æ£¿PN8275ÄÚÖÃXµçÈݷŵçÄ£¿é£¬¿Éͨ¹ýÔö´óXµçÈݼò»¯´«µ¼Éè¼Æ£»PN8308H²ÉÓöÀÌØµçÁ÷¸ú×Ù¼¼Êõ½µµÍSR¿ª¹Ø¼â·åµçѹ£¬¸ÄÉÆ·øÉä3dBÒÔÉÏ£¡

¡¡¡¡
¡¡¡¡PN8275ÊÇÒ»¿î¼¯³ÉÁ˸ßѹÆô¶¯µÄµçÁ÷ģʽµÄ¿ª¹ØµçԴоƬ£¬Í¨¹ýQR-PWM¡¢QR-PFM¡¢Burst-modeµÄÈýÖÖģʽ»ìºÏµ÷ÖÆ¼¼ÊõºÍXµçÈݷŵ繦ÄÜʵÏÖÁ˳¬µÍµÄ´ý»ú¹¦ºÄ¡¢È«µçѹ·¶Î§ÏµÄ×î¼ÑЧÂÊ£¬Ê¹µÃϵͳЧÂÊ¿ÉÒÔÂú×ã6¼¶ÄÜЧµÄ±ê×¼£¬²¢·ûºÏIEC 62368-1:2014±ê×¼ÒªÇó£¬ÌṩÁËÈ«Ãæ±£»¤¹¦ÄܰüÀ¨ÊäÈëÊеçǷѹ±£»¤¡¢Êеç¹ýѹ±£»¤¡¢Êä³ö¹ýѹ±£»¤¡¢OTP¡¢OCP¡¢´Î¼¶ÕûÁ÷¹Ü¶Ì·±£»¤µÈ¡£
¡¡¡¡
¡¡¡¡PN8308H°üÀ¨DCM/CCMģʽͬ²½ÕûÁ÷¿ØÖÆÆ÷¼°80V/10mΩÖÇÄܹ¦ÂÊMOSFET£¬ÓÃÓÚÔÚ9-20VµÄ·´¼¤ÏµÍ³ÖÐÌæ´ú´Î¼¶ÕûÁ÷Ð¤ÌØ»ù¶þ¼«¹Ü¡£PN8308HÍâΧ¾«¼ò£¬²ÉÓöÀÌØµçÁ÷¸ú×Ù¼¼Êõ£¬¿ÉÔÚ50nsÄÚ¿ìËٹضϣ¬¸ÄÉÆÏµÍ³EMIÌØÐÔ£¬³¹µ×±ÜÃâֱͨË𻵲¢½µµÍSR¿ª¹Ø¼â·åµçѹ¡£
¡¡¡¡
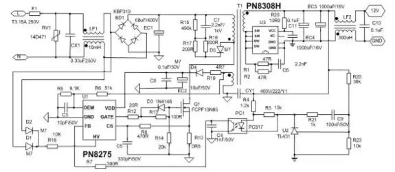
¡¡¡¡36WµçÔ´ÊÊÅäÆ÷·½°¸µäÐÍÓ¦ÓÃͼ£º
¡¡¡¡

¡¡¡¡PN8275+PN8308H·½°¸ÁÁµã£º¡¡¡¡
- Êä³ö¹æ¸ñ£º12V/3A¡¡¡¡
- ÄÚÖà 850V ¸ßѹģ¿éʵÏÖ X ·Åµç¹¦ÄÜ¡¡¡¡
- HV ½Å¿ÉʵÏÖ¾«È·ÊеçÒì³£±£»¤£ºOVP¡¢Brown in/out¡¡¡¡
- ¸ßѹÆô¶¯+¶à¹¤×÷ģʽ+ͬ²½ÕûÁ÷¼¼Êõ£¬Âú×ã CoC V5 Tier 2¡¢
¡¡¡¡æê΢µç×ÓоÅó΢һ¼¶´úÀíÉÌרעÓÚµçÔ´·½°¸Éè¼Æ¿ª·¢£¬¾ßÓÐ8ÄêÒÔÉϵçÔ´·½°¸Éè¼Æ¾Ñ飬ÔÚ³äµçÆ÷ºÍÊÊÅäÆ÷ÁìÓò¾ß±¸±È½ÏÍêÕû¹¦ÂʶεÄAC/DCµçԴоƬ£¬²úÆ·¸²¸Ç5-100WÒÔÄÚ¸÷ÀàµçÔ´²úÆ·£¬²¢Ìṩ¸ßÐԼ۱ȡ¢ÐÔÄÜÓÅÒ졢ƷÖÊÎȶ¨µÄϵͳ²Î¿¼Éè¼Æ·½°¸£¬ÈçÐè12V3.0AÁù¼¶ÄÜЧ36WÊÊÅäÆ÷Ó¦Ó÷½°¸µÄÏêϸ×ÊÁÏ£¬¿ÉÏòæê΢µç×ÓÉêÇë¡£>>>
Ïà¹Ø×ÊѶ
- CR5218SC_5V1AÊÊÅäÆ÷·½°¸
- 5V2.4A Áù¼¶ÄÜЧ³äµçÆ÷Ìׯ¬·½°¸
- »ùÓÚPN8162+PN8307H¸ßÐÔÄÜ20W PD³äµçÆ÷·½°¸
- CR5244 5V2.4AС¹¦ÂʳäµçÆ÷¡¢ÊÊÅäÆ÷·½°¸
- CR5259_12V2A 24WÊÊÅäÆ÷µçԴоƬ·½°¸
- »ùÓÚPN8390+PN8308M¸ßÐÔÄÜ12V2AÊÊÅäÆ÷µçÔ´
- 7¸ö´ó·ù¾«¼òÍâΧµÄac-dcµçÔ´¹ÜÀíоƬ·½°¸
- 5v2aµçÔ´ÊÊÅäÆ÷оƬ/³äµçÆ÷ic·½°¸
- PN8370M+PN8305LСÌå»ý¿ª¹ØµçÔ´5v2a·½°¸
- СÌå»ý65W´ó¹¦ÂÊ¿ª¹ØµçԴоƬÊÊÅäÆ÷·½°¸
ͬÀàÎÄÕÂÅÅÐÐ
- CR5218SC_5V1AÊÊÅäÆ÷·½°¸
- µÂÆÕ΢DP2525BԱ߷´À¡µçԴоƬºãѹºãÁ÷5W
- 7¸ö´ó·ù¾«¼òÍâΧµÄac-dcµçÔ´¹ÜÀíоƬ·½°¸
- 5v¿ª¹ØµçԴоƬPN8370M+PN8306M 5V2AÁù¼¶ÄÜ
- CR1252+CR3012_12V20A¿ª¹ØµçÔ´·½°¸
- »ùÓÚPN8390+PN8308M¸ßÐÔÄÜ12V2AÊÊÅäÆ÷µçÔ´
- PN8000ÎÞµç¸Ð¸ºÑ¹Êä³öAC-DC·Ç¸ôÀ볬¾«¼ò·½
- PN8370_2.4AÊÖ»ú³äµçÆ÷µçԴоƬ·½°¸
- 12V3.0Aͬ²½ÕûÁ÷Áù¼¶ÄÜЧµçÔ´ÊÊÅäÆ÷Ó¦Ó÷½
- CR6249_12V1.5AµçÔ´ÊÊÅäÆ÷·½°¸
×îÐÂÎÄÕÂ×ÊѶ
- æê΢µç×Ó | ϲǨÐÂÖ·£¬ÐøÐ´·¢Õ¹ÐÂÆªÕ£¡
- оÅó΢20ÖÜÄê | ´úÀíÊÜÑû¼û֤оÁ¦Á¿£¬¹²¸°
- ¹ýÈÏÖ¤¡¢µÍ³É±¾ | 65W-PD-2C1Aµª»¯ïØÉè¼Æ·½
- ¿ªÒµ´ó¼ª | ÉîÛÚÊÐæê΢µç×Ó-Äþ²¨·Ö¹«Ë¾£¡
- ϲºØÐ¾Åó΢ף¾¸²©Ê¿ÈÙ»ñ¡°½ËÕÇàÄêÎåËĽ±ÕÂ
- CR6212_5V/12V¸ßЧÂÊ¡¢µÍ³É±¾µçÔ´·½°¸£¬Íê
- 2024ÄêÕ¹³á·ÉÏè | 2023Äê¶ÈÒµÎñ×ܽύÁ÷´ó
- ÕæÃ¯¼ÑÖúÁ¦µç¶¯Æû³µÁªÃËÆû³µµç×ÓÔªÆ÷¼þ¹¤×÷
- îýÁ¦AP30H80Q vbus¿ª¹ØMOS»ñµÃ°²¿Ë67W 2C1A
- Ê¿À¼Î¢650V¸ßѹ³¬½áSTSϵÁУ¬¹ã·ºÓ¦ÓÃÓÚÏû
°¢Àï°Í°ÍµêÆÌ
¹Ø×¢æê΢
ÊÕ²Øæê΢

