CR6249_12V1.5AµçÔ´ÊÊÅäÆ÷·½°¸
×ֺţºT|T
¡¡¡¡CR6249_12V1.5AµçÔ´ÊÊÅäÆ÷·½°¸ÊÊÓÃÓÚ¿íÊäÈëµçѹ·¶Î§£¬Êä³ö¹¦ÂÊ 18W£¬ºãѹºãÁ÷Êä³ö£¬¿ØÖÆ IC ²ÉÓÃCR6249£¬¶àģʽ¿ØÖƵÄЧÂʾùºâ¼¼Êõ£¬ÓÅ»¯Ð¾Æ¬ÏµÍ³´ý»ú¹¦ºÄºÍÌáÉýЧÂÊ£¬¾ßÓеͳɱ¾£¬¸ß¿É¿¿ÐÔ£¬ÇÒ¹©»õÎȶ¨£¬ÈÃÄãÎÞºó¹ËÖ®ÓÇ¡£

¡¡¡¡
¡¡¡¡CR6249 Ð¾Æ¬ÌØÐÔ£º¡¡¡¡
¡¡¡¡¡ñ CR6249ÊÇ DIP8 ·â×°µÄÐÂÐÍ·´¼¤¹¦ÂÊ¿ª¹Ø£»¡¡¡¡
¡¡¡¡¡ñ ÄÚÖÃÈíÆô¶¯£¬¼õС MOSFET µÄÓ¦Á¦£¬ÄÚÖÃбÆÂ²¹³¥µç·£»¡¡¡¡
¡¡¡¡¡ñ ¾ßÓÐÆµÂʶ¶¶¯¹¦ÄÜ£¬Ê¹Æä¾ßÓÐÁ¼ºÃµÄ EMI ÌØÐÔ£»¡¡¡¡
¡¡¡¡¡ñ 264VAC ÊäÈë´ý»ú¹¦ºÄ:<75mW£»¡¡¡¡
¡¡¡¡¡ñ ¾ßÓГÈíÆô¶¯¡¢OCP¡¢SCP¡¢OTP¡¢OVP ×Ô¶¯»Ö¸´µÈ±£»¤¹¦ÄÜ£»¡¡¡¡
¡¡¡¡¡ñ ÎÞÐè¹âñîºÍ TL431,µç·½á¹¹¼òµ¥¡¢½ÏÉÙµÄÍâΧԪÆ÷¼þ£¬ÊÊÓÃÓÚС¹¦ÂÊ AC/DC µçÔ´ÊÊÅäÆ÷¡¢³äµçÆ÷;¡¡¡¡
¡¡¡¡¡ñ ÄÜЧÂú×ã DOE ¢ö ºÍ CoC V5_T2 ÒªÇó¡£
¡¡¡¡
¡¡¡¡Ò»¡¢·½°¸¸ÅÊö¡¡¡¡
¡¡¡¡1¡¢PCBA³ß´ç£º65*40*24mm¡£¡¡¡¡
¡¡¡¡2¡¢AC264V´ý»ú¹¦ºÄ½öΪ72mW¡£¡¡¡¡
¡¡¡¡3¡¢È«µçѹÊäÈëʱƽ¾ùЧÂÊ>85.88%£¬Âú×ã“COC_V5_T2” ÄÜЧ±ê×¼¡£¡¡¡¡
¡¡¡¡4¡¢¾ßÓÐÁ¼ºÃµÄ¶¯Ì¬¸ºÔØÄÜÁ¦¡£¡¡¡¡
¡¡¡¡5¡¢¾ßÓГÈíÆô¶¯¡¢OCP¡¢SCP¡¢OVP¡¢OTP6¡¢×Ô¶¯»Ö¸´”µÈ¶àÖÖ±£»¤¹¦ÄÜ¡£¡¡¡¡
¡¡¡¡6¡¢±äѹÆ÷£¬²ÉÓÃÁËEE19W¼Óºñ´Åо£¨PC40²ÄÖÊ£©¡£
¡¡¡¡
¡¡¡¡¶þ¡¢PCB¼°DEMOʵÎïͼ

¡¡¡¡
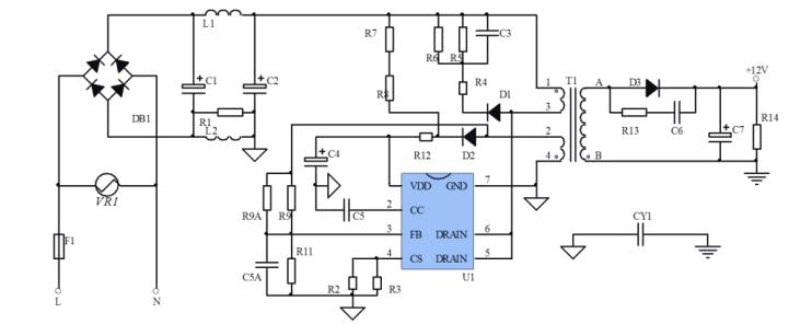
¡¡¡¡Èý¡¢µç·ÔÀíͼ

¡¡¡¡
¡¡¡¡ËÄ¡¢Õû»ú²ÎÊý

¡¡¡¡
¡¡¡¡Îå¡¢EMI²âÊÔ¡¡¡¡
¡¡¡¡ÊäÈ룺AC115V-60HZ/230V-50Hz£»Êä³ö¸ºÔØ 50W 8Ω´ó¹¦Âʵç×è

¡¡¡¡
¡¡¡¡CR6249µçÔ´ÊÊÅäÆ÷·½°¸²ÉÓÃԱ߿ØÖÆ·½Ê½£¬ÎÞÐèÒª TL431 ºÍ¹âñȫµçѹʵÏÖ12V1.5AÊä³ö£¬´ý»ú¹¦ºÄ½öΪ72mW£»È«µçѹÊäÈëʱƽ¾ùЧÂÊ>85.88%£»ÓµÓжàÖÖ¹¦Äܺͱ£»¤ÌØÐÔ£¬¾ßÓиü¸ßµÄ¿É¿¿ÐÔ£¬¸ü¶àCR6249_12V1.5AÏà¹Ø²úÆ·Êֲᡢµç·ÔÀíͼ¼°BOM¡¢±äѹÆ÷¡¢ EMI²âÊÔÊý¾ÝµÈ×ÊÁÏ£¬ÇëÏòæê΢µç×ÓÉêÇë¡£>>
ÉÏһƪ£ºCR5244 5V2.4AС¹¦ÂʳäµçÆ÷¡¢ÊÊÅäÆ÷·½°¸ ÏÂһƪ£ºCR5249_9V2AÊÊÅäÆ÷¸±±ß·½°¸
Ïà¹Ø×ÊѶ
- СÌå»ý65W´ó¹¦ÂÊ¿ª¹ØµçԴоƬÊÊÅäÆ÷·½°¸
- CR5259_12V2A 24WÊÊÅäÆ÷µçԴоƬ·½°¸
- »ùÓÚPN8390+PN8308M¸ßÐÔÄÜ12V2AÊÊÅäÆ÷µçÔ´
- 5v2aµçÔ´ÊÊÅäÆ÷оƬ/³äµçÆ÷ic·½°¸
- »ùÓÚPN8162+PN8307H¸ßÐÔÄÜ20W PD³äµçÆ÷·½°¸
- CR5218SC_5V1AÊÊÅäÆ÷·½°¸
- 7¸ö´ó·ù¾«¼òÍâΧµÄac-dcµçÔ´¹ÜÀíоƬ·½°¸
- 5V2.4A Áù¼¶ÄÜЧ³äµçÆ÷Ìׯ¬·½°¸
- CR5244 5V2.4AС¹¦ÂʳäµçÆ÷¡¢ÊÊÅäÆ÷·½°¸
- PN8370M+PN8305LСÌå»ý¿ª¹ØµçÔ´5v2a·½°¸
ͬÀàÎÄÕÂÅÅÐÐ
- CR5218SC_5V1AÊÊÅäÆ÷·½°¸
- µÂÆÕ΢DP2525BԱ߷´À¡µçԴоƬºãѹºãÁ÷5W
- 7¸ö´ó·ù¾«¼òÍâΧµÄac-dcµçÔ´¹ÜÀíоƬ·½°¸
- 5v¿ª¹ØµçԴоƬPN8370M+PN8306M 5V2AÁù¼¶ÄÜ
- CR1252+CR3012_12V20A¿ª¹ØµçÔ´·½°¸
- »ùÓÚPN8390+PN8308M¸ßÐÔÄÜ12V2AÊÊÅäÆ÷µçÔ´
- PN8000ÎÞµç¸Ð¸ºÑ¹Êä³öAC-DC·Ç¸ôÀ볬¾«¼ò·½
- PN8370_2.4AÊÖ»ú³äµçÆ÷µçԴоƬ·½°¸
- 12V3.0Aͬ²½ÕûÁ÷Áù¼¶ÄÜЧµçÔ´ÊÊÅäÆ÷Ó¦Ó÷½
- CR6249_12V1.5AµçÔ´ÊÊÅäÆ÷·½°¸
×îÐÂÎÄÕÂ×ÊѶ
- æê΢µç×Ó | ϲǨÐÂÖ·£¬ÐøÐ´·¢Õ¹ÐÂÆªÕ£¡
- оÅó΢20ÖÜÄê | ´úÀíÊÜÑû¼û֤оÁ¦Á¿£¬¹²¸°
- ¹ýÈÏÖ¤¡¢µÍ³É±¾ | 65W-PD-2C1Aµª»¯ïØÉè¼Æ·½
- ¿ªÒµ´ó¼ª | ÉîÛÚÊÐæê΢µç×Ó-Äþ²¨·Ö¹«Ë¾£¡
- ϲºØÐ¾Åó΢ף¾¸²©Ê¿ÈÙ»ñ¡°½ËÕÇàÄêÎåËĽ±ÕÂ
- CR6212_5V/12V¸ßЧÂÊ¡¢µÍ³É±¾µçÔ´·½°¸£¬Íê
- 2024ÄêÕ¹³á·ÉÏè | 2023Äê¶ÈÒµÎñ×ܽύÁ÷´ó
- ÕæÃ¯¼ÑÖúÁ¦µç¶¯Æû³µÁªÃËÆû³µµç×ÓÔªÆ÷¼þ¹¤×÷
- îýÁ¦AP30H80Q vbus¿ª¹ØMOS»ñµÃ°²¿Ë67W 2C1A
- Ê¿À¼Î¢650V¸ßѹ³¬½áSTSϵÁУ¬¹ã·ºÓ¦ÓÃÓÚÏû
°¢Àï°Í°ÍµêÆÌ
¹Ø×¢æê΢
ÊÕ²Øæê΢

