CR5168SK+CR3016_20w¿ì³äÍ··½°¸
×ֺţºT|T
¡¡¡¡Ò»¡¢·½°¸¸ÅÊö¡¡¡¡
¡¡¡¡¡ö PCBA³ß´ç£º48mm*40mm*18mm¡¡¡¡
¡¡¡¡¡ö AC230VÊäÈë´ý»ú¹¦ºÄ55mW¡¡¡¡
¡¡¡¡¡ö È«µçѹÊäÈëʱƽ¾ùЧÂÊ>87.35%¡¡¡¡
¡¡¡¡¡ö ±äѹÆ÷£¬²ÉÓÃÁËEE19W´Åо¡¡¡¡
¡¡¡¡¡ö ¾ßÓÐÁ¼ºÃµÄEMIÌØÐÔ¡¡¡¡
¡¡¡¡¡ö ¾ßÓГÈí Æô¶¯¡¢OCP¡¢SCP¡¢OTP×Ô¶¯»Ö¸´”µÈ¶àÖÖ±£»¤¹¦ÄÜ¡£
¡¡¡¡
¡¡¡¡¶þ¡¢·â×°¼°½ÅλÅäÖÃ

¡¡¡¡
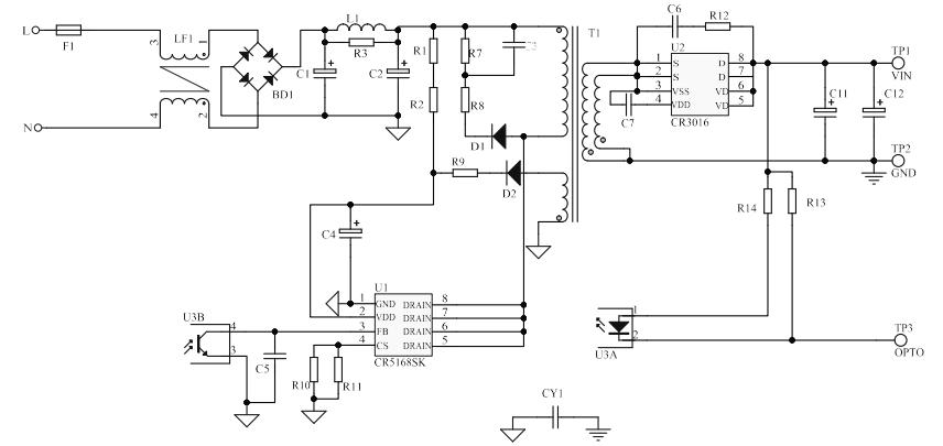
¡¡¡¡CR5168SKÊÇÒ»¿î²ÉÓÃÄÚÖøßѹ¹¦ÂÊMOSFET£¬¾ßÓÐÓÅ»¯µÄͼÌÚÇý¶¯µç·ÒÔ¼°µçÁ÷ģʽPWM ¿ØÖÆÆ÷£¬ÊÊÓÃÓÚ´ý»ú¹¦ºÄ<75mWµÄС¹¦ÂÊAC/DCµçÔ´ÊÊÅäÆ÷¡¢³äµçÆ÷µçÔ´¡£CR5168SK²ÉÓà PWM+PFM¹¤×÷ģʽ¡£ÔÚ¿ÕÔØºÍÇáÔØÊ±£¬µç·²ÉÓüäЪģʽ£¬ÓÐЧµÄ½µµÍÁË´ý»ú¹¦ºÄ¡£¾ßÓГÈí Æô¶¯¡¢OCP¡¢SCP¡¢OTP×Ô¶¯»Ö¸´”µÈ¶àÖÖ±£»¤¹¦ÄÜ£»ÓÉÕñµ´µç·²úÉúµÄƵÂʶ¶¶¯£¬¿ÉÒÔ¸ÄÉÆ EMIÌØÐÔ¡£
¡¡¡¡
¡¡¡¡CR5168SKÐ¾Æ¬ÌØÐÔ£º¡¡¡¡
¡¡¡¡¡ö CR5168SKÊDzÉÓÃÄÚÖÃ650V¸ßѹ¹¦ÂÊMOSFET£¬·´¼¤Ê½PWM¹¦ÂÊ¿ª¹Ø£»¡¡¡¡
¡¡¡¡¡ö ÄÚÖÃÈíÆô¶¯£¬¼õСMOSFETµÄÓ¦Á¦£¬ÄÚÖÃбÆÂ²¹³¥µç·£»¡¡¡¡
¡¡¡¡¡ö 65kHz¿ª¹ØÆµÂÊ£¬¾ßÓÐÆµÂʶ¶¶¯¹¦ÄÜ£¬Ê¹Æä¾ßÓÐÁ¼ºÃµÄEMIÌØÐÔ£»¡¡¡¡
¡¡¡¡¡ö È«µçѹÊäÈ뷶Χ£¬µÍ´ý»ú¹¦ºÄ<75mW£»¡¡¡¡
¡¡¡¡¡ö ÄÜЧÂú×ãDOE ¢ö ºÍ CoC V5_T2 ÒªÇ󣻡¡¡¡
¡¡¡¡¡ö ¾ßÓГÈíÆô¶¯¡¢OCP¡¢SCP¡¢OTP¡¢OVP×Ô¶¯»Ö¸´µÈ±£»¤¹¦ÄÜ
¡¡¡¡
¡¡¡¡CR3016 ÊÇ SOP-8 ·â×°µÄÒ»¿î½á¹¹¼òµ¥Í¬²½ÕûÁ÷¿ª¹Ø£¬¿É¹¤×÷ÓÚ CCM,DCM ºÍ QR ģʽ£¬×î ¸ß¹¤×÷ƵÂʿɴï 200KHZ£¬Õë¶Ô 5V Êä³öµçԴϵͳ½øÐÐÁËרÃŵÄÓÅ»¯ºÍÉè¼Æ£¬ÄÚÖà RDS(ON£© Ϊ 10m ΩµÄ N ¹µµÀ MOS£¬ÓÃÀ´Ìæ»»´«Í³µÄÕûÁ÷¶þ¼«¹Ü£¬ÄÜÓÐЧµÄÌáÉýÕû»úµÄЧÂʲ¢¼õÉÙÈÈËðºÄ£¬Ìá ¸ßÕû»úµÄÎȶ¨ÐԺͿɿ¿ÐÔ¡£
¡¡¡¡
¡¡¡¡CR3016Ð¾Æ¬ÌØÐÔ£º¡¡¡¡
¡¡¡¡¡ö ¿É¹¤×÷ÓÚ CCM,DCM ºÍ QR ģʽ£¬ÍâΧµç·¼òµ¥£»¡¡¡¡
¡¡¡¡¡ö ×î¸ß¹¤×÷ƵÂʿɴï 200KHZ£»¡¡¡¡
¡¡¡¡¡ö ÄÚÖà RDS(ON£© Ϊ 10mΩ60V µÄ N ¹µµÀ MOS£»
¡¡¡¡
¡¡¡¡Èý¡¢PCB¼°DEMOʵÎïͼ

¡¡¡¡
¡¡¡¡ËÄ¡¢µçÔ´²¿·ÖÔÀíͼ

¡¡¡¡
¡¡¡¡Î塢ЧÂʲâÊÔ

¡¡¡¡
¡¡¡¡Áù¡¢Õû»ú²ÎÊý

¡¡¡¡
¡¡¡¡Æß¡¢·½°¸ÁÁµã¡¡¡¡
¡¡¡¡¡ñ ¶àµçѹÊä³ö£¬ÖÇÄÜÆ¥ÅäÒÆ¶¯É豸£¬ÊµÏÖ¿ìËÙ³äµç£»¡¡¡¡
¡¡¡¡¡ñ µÍ´ý»ú£¬¸ßЧÂÊ¡£È«Ä£Ê½£¨5V/9V/12V£©Âú×ã¿ì³äÄÜЧ±ê×¼£»¡¡¡¡
¡¡¡¡¡ñ Ìå»ýС£¨48mm*40mm*18mm£©£¬³É±¾µÍ£»¡¡¡¡
¡¡¡¡¡ñ ·ûºÏEMI±ê×¼£¬EN55022B&EN55013£»
¡¡¡¡
¡¡¡¡CR5168SK+CR3016_20w¿ì³äÍ··½°¸¿É¸ù¾Ý±»³äµçÉ豸USBÐźŵ÷½Ú5V/9V/12VÊä³öµçѹ¡£AC230VÊäÈë´ý»ú¹¦ºÄ55mW£¬Æ½¾ùЧÂÊ>87.35%£¬Ìå»ý´óС½öΪ 48mm*40mm*18mm£¬ÔÚͬÀà²úÆ·Öгɱ¾µÍÁ®£¬»õÔ´³ä×㣬¸ü¶à²úÆ·ÊֲἰӦÓÃ×ÊÁÏÇëÏòæê΢µç×ÓÉêÇë¡£>>
ÉÏһƪ£ºPN8141_15W¸¨ÖúµçÔ´·½°¸ ÏÂһƪ£ºCR5159TN+CR85V25RS_9V3AµçÔ´ÊÊÅäÆ÷·½°¸
Ïà¹Ø×ÊѶ
- CR6900A_45w¿ì³äpdµçÔ´·½°¸
- 12v1aÊÊÅäÆ÷·½°¸ÎÞYÎÞ¹²Ä££¬½öÐè2¿ÅÍâΧо
- PN8163_48V¸ßÐÔÄÜPOEµçÔ´·½°¸
- CR3346 12V1AµçÔ´ÊÊÅäÆ÷·½°¸
- 7¸ö´ó·ù¾«¼òÍâΧµÄac-dcµçÔ´¹ÜÀíоƬ·½°¸
- 5v2aµçÔ´ÊÊÅäÆ÷оƬ/³äµçÆ÷ic·½°¸
- AP2905 5V0.7A½µÑ¹·½°¸£¬ÎÞEMIÂ˲¨Æ÷¡¢½öÐè
- µÂÆÕ΢DP2525BԱ߷´À¡µçԴоƬºãѹºãÁ÷5W
- 5V2.4A Áù¼¶ÄÜЧ³äµçÆ÷Ìׯ¬·½°¸
- ´´ÐÂÌׯ¬| 12V2AÈ¥YÁù¼¶ÄÜЧµçÔ´ÊÊÅäÆ÷·½°¸
ͬÀàÎÄÕÂÅÅÐÐ
- 7¸ö´ó·ù¾«¼òÍâΧµÄac-dcµçÔ´¹ÜÀíоƬ·½°¸
- µÂÆÕ΢DP2525BԱ߷´À¡µçԴоƬºãѹºãÁ÷5W
- CR5218SC_5V1AÊÊÅäÆ÷·½°¸
- 5v¿ª¹ØµçԴоƬPN8370M+PN8306M 5V2AÁù¼¶ÄÜ
- CR1252+CR3012_12V20A¿ª¹ØµçÔ´·½°¸
- »ùÓÚPN8390+PN8308M¸ßÐÔÄÜ12V2AÊÊÅäÆ÷µçÔ´
- PN8000ÎÞµç¸Ð¸ºÑ¹Êä³öAC-DC·Ç¸ôÀ볬¾«¼ò·½
- PN8370_2.4AÊÖ»ú³äµçÆ÷µçԴоƬ·½°¸
- 12V3.0Aͬ²½ÕûÁ÷Áù¼¶ÄÜЧµçÔ´ÊÊÅäÆ÷Ó¦Ó÷½
- CR6249_12V1.5AµçÔ´ÊÊÅäÆ÷·½°¸
×îÐÂÎÄÕÂ×ÊѶ
- ¹ýÈÏÖ¤¡¢µÍ³É±¾ | 65W-PD-2C1Aµª»¯ïØÉè¼Æ·½
- ¿ªÒµ´ó¼ª | ÉîÛÚÊÐæê΢µç×Ó-Äþ²¨·Ö¹«Ë¾£¡
- ϲºØÐ¾Åó΢ף¾¸²©Ê¿ÈÙ»ñ¡°½ËÕÇàÄêÎåËĽ±ÕÂ
- CR6212_5V/12V¸ßЧÂÊ¡¢µÍ³É±¾µçÔ´·½°¸£¬Íê
- 2024ÄêÕ¹³á·ÉÏè | 2023Äê¶ÈÒµÎñ×ܽύÁ÷´ó
- ÕæÃ¯¼ÑÖúÁ¦µç¶¯Æû³µÁªÃËÆû³µµç×ÓÔªÆ÷¼þ¹¤×÷
- îýÁ¦AP30H80Q vbus¿ª¹ØMOS»ñµÃ°²¿Ë67W 2C1A
- Ê¿À¼Î¢650V¸ßѹ³¬½áSTSϵÁУ¬¹ã·ºÓ¦ÓÃÓÚÏû
- оÅóPN8213»ñƷʤ65Wµª»¯ïسäµçÆ÷²ÉÓ㬿É
- æê΢µç×ӲμÓÉúÃüÓ¦¼±¡°¾È¡±ÔÚÉí±ß£¬¼±¾È¼¼
°¢Àï°Í°ÍµêÆÌ
¹Ø×¢æê΢
ÊÕ²Øæê΢

