成都逍遥耍耍网论坛,天津-凤江湖论坛春风阁(全国信息) ,一品香论坛登录入口风楼阁交友平台 ,快活林信息发布论坛汇总

³äµçÆ÷оƬ°¢Àï°Í°ÍµêÆÌ ¿ª¹ØµçԴоƬ¹Ø×¢æê΢ µç»úÇý¶¯Ð¾Æ¬ÊÕ²Øæê΢ »¶Ó­½øÈëµçԴоƬ/Çý¶¯Ð¾Æ¬¡¢MOS¡¢IGBT¡¢¶þÈý¼«¹Ü¡¢ÇŶѵȵç×ÓÔªÆ÷¼þ´úÀíÉÌ--æê΢µç×Ó¹ÙÍø
¸ß¼¶ËÑË÷

ËÑË÷Ò»

ËÑË÷¶þ

³äµç¹ÜÀíIC·½°¸
µ±Ç°Î»Ö㺠µçÔ´ic > ·½°¸°¸Àý > ³äµçÆ÷/ÊÊÅäÆ÷·½°¸ > AP2905 5V0.7A½µÑ¹·½°¸£¬ÎÞEMIÂ˲¨Æ÷¡¢½öÐè3¿ÅÍâΧ£¡

AP2905 5V0.7A½µÑ¹·½°¸£¬ÎÞEMIÂ˲¨Æ÷¡¢½öÐè3¿ÅÍâΧ£¡

×ֺţºT|T
ÎÄÕ³ö´¦£ºæê΢µç×ÓÔðÈα༭£ºµçÔ´¹ÜÀíоƬÈËÆø£º-·¢±íʱ¼ä£º2021-03-16
¡¡¡¡·½°¸ÌØÕ÷¡¡¡¡
¡¡¡¡¡ö ÊäÈëµçѹ£º6~40V¡¡¡¡
¡¡¡¡¡ö Êä³ö¹æ¸ñ£º5V0.7A¡¡¡¡
¡¡¡¡¡ö ×î¸ßЧÂÊ£º92%¡¡¡¡
¡¡¡¡¡ö PCBA³ß´ç£º21.0mm*11.0mm*1.6mm¡¡¡¡
¡¡¡¡±£»¤È«Ã棺¾ßÓÐÊäÈëÇ·Ñ¹Ëø¶¨¡¢ÖðÖÜÆÚÏÞÁ÷¡¢Êä³ö¶Ì·±£»¤¡¢¹ýα£»¤µÈ±£»¤¹¦ÄÜ
¡¡¡¡
¡¡¡¡AP2905 ·â×°¼°½ÅλÅäÖÃͼ¡¡
¡¡
¡¡¡¡AP2905Êä³öµçѹΪ¹Ì¶¨5V£¬¿ª¹ØÆµÂÊΪ100kHz£¬ÊÇÒ»¿î¸ßЧÂÊͬ²½½µÑ¹ÎÈѹÆ÷£¬ÔÚ6V~40V¿íÊäÈ뷶ΧÄÚ¿ÉÌṩ0.7AÊä³öµçÁ÷£¬²ÉÓÃSOT23-5L·â×°£¬¿É½ÚÔ¼²¼¾Ö¿Õ¼ä¡£¡¡¡¡
¡¡¡¡AP2905ÄÚ²¿¼¯³ÉÁ˵͵¼Í¨µç×èµÄÖ÷¹¦ÂʹܺÍͬ²½¹¦Âʹܣ¬¼È½µµÍÁ˵¼Í¨×迹ÓÖÊ¡µôÁËÍâ²¿Ð¤ÌØ»ù¶þ¼«¹Ü¡£´ËÍ⣬ÄÚÖò¹³¥¼Ü¹¹²»ÐèҪʹÓÃÍâÖÃRC²¹³¥µç·£¬¹Ì¶¨Êä³ö·½Ê½ÎÞÐèÍⲿ·Öѹµç×裬½øÒ»²½¼õÉÙÁËÍâΧԪÆ÷¼þµÄʹÓá£ËùÒÔAP2905·Ç³£ÊʺÏÓÚ¾«¼òÍâΧԪ¼þ¡¢µ¥²ãPCB²¼¾ÖÐèÇóµÄÓ¦Óᣡ¡¡¡
¡¡¡¡ÌرðÉè¼ÆµÄEMlÓÅ»¯µç·¼Ü¹¹·Ç³£ÊʺÏÓа²¹æÈÏÖ¤µÄÓ¦Óó¡ºÏ¡£ÍêÕûµÄ±£»¤ÌØÐÔ°üÀ¨¹ýÁ÷±£»¤£¬¹ýα£»¤£¬¶Ì·±£»¤ÒÔ¼°Ç·Ñ¹Ëø¶¨±£»¤µÈ¡£
¡¡¡¡
¡¡¡¡DemoʵÎïͼ
¡¡¡¡
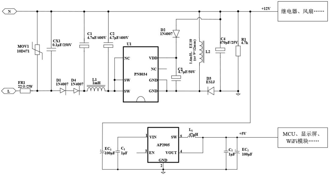
¡¡¡¡¼Òµç·½°¸µäÐÍÓ¦ÓÃͼ
¡¡¡¡
¡¡¡¡ÔÚ¼ÒµçÓ¦ÓÃÖУ¬Êеçͨ¹ý·Ç¸ôÀ뿪¹ØµçÔ´PN8034ת»¯ÎªÖ±Á÷12VÊä³ö¸ø¼ÌµçÆ÷¡¢·çÉȵȸºÔØ£¬Í¬Ê±ÓÉAP2905½«12V½µÑ¹µ½5V×÷ΪMCU¡¢ÏÔʾÆÁ¡¢WiFiÄ£¿é¹©µç¡£
¡¡¡¡
¡¡¡¡AP2905 5V0.7A½µÑ¹·½°¸ÁÁµã¡¡¡¡
¡¡¡¡¡ö ÍâΧ¾«¼ò£º½ö3¿ÅÍâΧԪ¼þ£»¡¡¡¡
¡¡¡¡¡ö ²¼°å¼òµ¥£º½ö4¸öÍøÂç½Úµã£¬Ò×µ¥Ãæ°å²¼Ïߣ¬Ö§³Ö²¨·åº¸¹¤ÒÕ£»¡¡¡¡
¡¡¡¡¡ö ÊäÈëµçѹ·¶Î§¿í£ºÊäÈëµçѹ¸²¸Ç9V/12V/18V/24V/36V£¬¸ß¿É¿¿ÐÔ£»¡¡¡¡
¡¡¡¡¡ö EMIÔ£Á¿³ä×㣺ÎÞEMIÂ˲¨Æ÷¼´¿ÉÇáËÉͨ¹ýEN55032 Class B¡£
¡¡¡¡
¡¡¡¡EMC²âÊÔ£ºEMI·øÉäÂú×ãEN55032 Class B±ê×¼ÒªÇó£¬Ô£Á¿´óÓÚ15dB¡£
¡¡¡¡
¡¡¡¡ÎÂÉý²âÊÔ£º²âÊÔÌõ¼þ£ºVin£½12/18/24V£¬ Vout=5V/0.7A£¬ »·¾³Î¶È25¡æ£¬Demo°ë¿ª·Å¡¢ÎÞ·ç»·¾³£»
¡¡¡¡
¡¡¡¡Ð§ÂʲâÊÔ£º²âÊÔÌõ¼þ£ºVin£½12/18/24/36V£¬ Vout=5V£¬ Iout=0~1A£»²âÊÔ½á¹û£º×î¸ßЧÂÊ´ï92%¡£
¡¡¡¡
¡¡¡¡¶¯Ì¬ÏìÓ¦ºÍÎÆ²¨£º¡¡¡¡
¡¡¡¡²âÊÔÌõ¼þ£ºVin£½12V£¬ Vout=5V£¬ Iout=0.175A~0.525A£»²âÊÔ½á¹û£º¶¯Ì¬ÏìÓ¦Vpp =180mV£»
¡¡¡¡
¡¡¡¡²âÊÔÌõ¼þ£ºVin£½12V£¬ Vout=5V£¬ Iout=0.7A£»²âÊÔ½á¹û£ºÎƲ¨Vpp =45mV£»
¡¡¡¡
¡¡¡¡»ùÓÚAP2905µÄ5V0.7A½µÑ¹·½°¸£¬¸Ã·½°¸¾ßÓÐÍâΧ¾«¼ò¡¢ÊäÈëµçѹ·¶Î§¿í¡¢EMCÔ£Á¿³ä×ãµÈÓŵ㣬ÊÊÓÃÓÚ¼ÒÓõçÆ÷¡¢ÖÇÄܼҾӵÈÓ¦Óó¡¾°£¬¸ü¶à²úÆ·Ïà¹ØÊֲᣬԭÀíͼ£¬µçÔ´ÊäÈëÊä³ö¹æ¸ñ£¬BOM±í¼°²âÊÔÊý¾ÝµÈ×ÊÁÏ£¬ÇëÏòæê΢µç×ÓÉêÇë¡£>>
²úÆ·ÖÐÐÄ ¹ØÓÚæê΢ ÁªÏµÎÒÃÇ