成都逍遥耍耍网论坛,天津-凤江湖论坛春风阁(全国信息) ,一品香论坛登录入口风楼阁交友平台 ,快活林信息发布论坛汇总

³äµçÆ÷оƬ°¢Àï°Í°ÍµêÆÌ ¿ª¹ØµçԴоƬ¹Ø×¢æê΢ µç»úÇý¶¯Ð¾Æ¬ÊÕ²Øæê΢ »¶Ó­½øÈëµçԴоƬ/Çý¶¯Ð¾Æ¬¡¢MOS¡¢IGBT¡¢¶þÈý¼«¹Ü¡¢ÇŶѵȵç×ÓÔªÆ÷¼þ´úÀíÉÌ--æê΢µç×Ó¹ÙÍø
¸ß¼¶ËÑË÷

ËÑË÷Ò»

ËÑË÷¶þ

³äµç¹ÜÀíIC·½°¸

ÍÆ¼ö²úÆ·

ÁªÏµÎÒÃÇ

¿ª¹ØµçԴоƬ
ÉîÛÚÊÐæê΢µç×ӿƼ¼ÓÐÏÞ¹«Ë¾

µç»°£º0755-23087599

ÊÖ»ú£º13808858392

ÓÊÏ䣺dunianhua@leweitech.com

µØÖ·£ºÉîÛÚÊб¦°²ÇøÎ÷Ïçº×ÖÞºã·á¹¤Òµ³ÇB11¶°5Â¥¶«

prevnext

PN8783 65W GaN¿ì³äоƬ

ËùÊô·ÖÀࣺChipown/оÅó΢
Æ·ÅÆ£ºÐ¾Åó΢
ÐͺţºPN8783
·â×°£ºQFN6*8
¹¦ÂÊ£º8.5~56V
µçÁ÷£º
¶©¹ºÈÈÏߣº0755-23087599
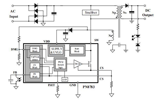
¡¡¡¡PN8783 GaN¿ì³äоƬÄÚ²¿¼¯³ÉÁ˵çÁ÷ģʽ¿ØÖÆÆ÷ºÍ¸ßѹÆô¶¯Ä£¿éÒÔ¼°¸ßÐÔÄÜGaN FET£¬×¨ÓÃÓÚ¸ßÐÔÄܵĿìËÙ³äµç¿ª¹ØµçÔ´¡£¡¡¡¡
¡¡¡¡PN8783¸ù¾ÝÊäÈëµçѹ¡¢Êä³öµçѹºÍ¸ºÔØ×ÔÊÊÓ¦Çл»QR-Lock Mode¡¢PFMºÍBurst Mode£¬¶àģʽµ÷ÖÆ¼¼ÊõºÍÌØÊâÆ÷¼þµÍ¹¦ºÄ½á¹¹¼¼ÊõʵÏÖÁËÈ«¸ºÔØ·¶Î§ÄڵĸßЧÂʺ͵ʹý»ú¹¦ºÄ£¬Í¬Ê±±ÜÃâÁË¿ª¹Ø±ä»»Æ÷½øÈëCCMģʽ¹¤×÷£¬½µµÍ´Î¼¶ÕûÁ÷¹ÜµÄµçѹӦÁ¦¡£ÆµÂʵ÷ÖÆ¼¼ÊõºÍSof-Driver¼¼Êõ³ä·Ö±£Ö¤ÏµÍ³µÄÁ¼ºÃEMI±íÏÖ¡£ÄÚÖÃÁËÏßµçѹ²¹³¥Ä£¿é£¬Ìá¸ßÁËÔÚÈ«ÊäÈëµçѹ·¶Î§ÄڵĴøÔØÄÜÁ¦Ò»ÖÂÐÔ¡£¡¡¡¡
¡¡¡¡Í¬Ê±£¬PN8783оƬ»¹ÌṩÁ˼«ÎªÈ«ÃæºÍÐÔÄÜÓÅÒìµÄÖÇÄÜ»¯±£»¤¹¦ÄÜ£¬Êä³ö¹ýѹ±£»¤¡¢¹ýα£»¤´Î¼¶ÕûÁ÷¹Ü¶Ì·±£»¤¡¢ÖðÖÜÆÚ¹ýÁ÷±£»¤¡¢¹ýÔØ±£»¤µÈ¹¦ÄÜ¡£
¡¡¡¡
¡¡¡¡PN8783Ð¾Æ¬ÌØÐÔ¡¡¡¡
¡¡¡¡¡ö ÄÚÖøßѹGaN FETºÍ¸ßѹÆô¶¯µç·¡¡¡¡
¡¡¡¡¡ö ¹©µçµçѹ8.5~56V£¬ÊʺϿíÊä³öµçѹӦÓá¡¡¡
¡¡¡¡¡ö QR-Lock¼¼ÊõÌá¸ßЧÂʸÄÉÆÏµÍ³ÔëÉù¡¡¡¡
¡¡¡¡¡ö ¿ÕÔØ´ý»ú¹¦ºÄ55mW@230VAc¡¡¡¡
¡¡¡¡¡ö ÓÅÒìÈ«ÃæµÄ±£»¤¹¦ÄÜ¡¡¡¡
¡¡¡¡¡ö ¾«È·µÄ¹ýα£»¤(OTP)¡¡¡¡
¡¡¡¡¡ö Êä³ö¹ýѹ±£»¤¡¡¡¡
¡¡¡¡¡ö ÖðÖÜÆÚ¹ýÁ÷±£»¤(OCP)¡¡¡¡
¡¡¡¡¡ö Êä³ö¶Ì·±£»¤¡¡¡¡
¡¡¡¡¡ö DMGµç×è¶Ì·±£»¤¡¡¡¡
¡¡¡¡¡ö ´Î¼¶ÕûÁ÷¹Ü¶Ì·±£»¤¡¡¡¡
¡¡¡¡¡ö ¹ýÔØ±£»¤
¡¡¡¡
¡¡¡¡·â×°/¶©¹ºÐÅÏ¢
¡¡¡¡
¡¡¡¡µäÐ͵ç·ͼ
¡¡¡¡Ó¦ÓÃÁìÓò¡¡¡¡
¡¡¡¡¡ö ÊÖ»ú³äµçÆ÷¡¡¡¡
¡¡¡¡¡ö ÊÊÅäÆ÷
¡¡¡¡
¡¡¡¡PN8783 GaN¿ì³äоƬÄÚÖÃ700V GaN FETºÍ¸ßѹÆô¶¯µç·£¬¹©µçµçѹ8.5~56V£¬´îÅäPN8307PµäÐÍÓ¦ÓÃÓÚ65W GaN¸ß¼¯³É¿ì³äÌׯ¬·½°¸£¬¸ü¶àPN8783оƬ²ÎÊý¼°Ó¦ÓÃ×ÊÁÏÇëÏòоÅó΢´úÀíæê΢µç×ÓÉêÇë¡£>>
²úÆ·ÖÐÐÄ ¹ØÓÚæê΢ ÁªÏµÎÒÃÇ