È«²¿²úÆ··ÖÀà
¼¯³Éµç·IC
- ÓÅÊÆ²úÆ·
- Chipown/оÅó΢
- оÅóµç»úÇý¶¯Ð¾Æ¬
- SLAN/Ê¿À¼Î¢
- CR/Æô³¼Î¢
- FM/¸»ÂúϵÁÐ
- SF/ÈüÍþоƬ
- XL/оÁúϵÁÐ
- LW/æê΢
³¡Ð§Ó¦¹Ü/MOS/IGBT
¶þ¼«¹Ü
Èý¼«¹Ü
ÍÆ¼ö²úÆ·
ÁªÏµÎÒÃÇ
ÉîÛÚÊÐæê΢µç×ӿƼ¼ÓÐÏÞ¹«Ë¾
µç»°£º0755-23087599
ÊÖ»ú£º13808858392
ÓÊÏ䣺dunianhua@leweitech.com
µØÖ·£ºÉîÛÚÊб¦°²ÇøÎ÷Ïçº×ÖÞºã·á¹¤Òµ³ÇB11¶°5Â¥¶«
PN8218 100WµÍ³É±¾·´¼¤¿ØÖÆÐ¾Æ¬¿É´ú»»RT7755
ËùÊô·ÖÀࣺChipown/оÅó΢
Æ·ÅÆ£ºChipown/оÅó΢
ÐͺţºPN8218TC-A1
·â×°£ºSOT23-6L
¹¦ÂÊ£º100W
µçÁ÷£º
ÐͺţºPN8218TC-A1
·â×°£ºSOT23-6L
¹¦ÂÊ£º100W
µçÁ÷£º
¶©¹ºÈÈÏߣº0755-23087599
¡¡¡¡PN8218ÊÇÒ»¿î¸ßÐÔÄÜ·åÖµµçÁ÷ģʽ·´¼¤¿ØÖÆÐ¾Æ¬£¬²ÉÓÃSOT23-6L·â×°£¬¾ßÓеʹý»ú¹¦ºÄ¡¢¸ßת»»Ð§ÂÊ¡¢ÄÍѹ¸ßÒÔ¼°¼«¾ß³É±¾Ð§ÒæµÈÌØµã£¬ÊÊÓÃÓÚUSB PDÊÖ»ú³äµçÆ÷¡¢AC-DCµçÔ´ÊÊÅäÆ÷¡¢¿ª·Åʽ¿ª¹ØµçÔ´µÈÓ¦Óó¡ºÏ¡£¡¡¡¡
¡¡¡¡PN82 18ͨ¹ýCCM¡¢QR-PWM¡¢ QR-PFM¡¢ ÇáÔØ½µÆµµÈ¶àÖÖģʽ»ìºÏµ÷ÖÆ¼¼Êõ£¬ÊµÏÖÁ˵ʹý»ú¹¦ºÄºÍÈ«µçѹ·¶Î§ÏµÄ×î¼ÑЧÂÊ¡£¹©µçµçѹ7-63VÌØ±ðÊʺÏÓÚ¿íÊä³öµÄUSB PDÊÖ»ú¿ì³äÓ¦Ó㬻ùÓÚ´ËÓ¦Óó¡¾°£¬Ð¾Æ¬»¹ÌṩÁË×ÔÊÊÓ¦»·Â·ÔöÒæ£¬×ÔÊÊӦƵÂʶ¶¶¯£¬×ÔÊÊÓ¦¹ýÁ÷µãºÍ¶àµµµÄÊä³ö¹ýѹ±£»¤¡£´ËÍ⣬оƬ»¹ÄÚÖÃÁËÈíÆð¶¯¹¦ÄÜ¡¢Ïßµçѹ²¹³¥¹¦ÄÜÒÔ¼°Ð±ÆÂ²¹³¥¹¦ÄÜ¡£¡¡¡¡
¡¡¡¡PN82 18ÌṩÁËÈ«ÃæµÄ±£»¤¹¦ÄÜ£¬°üÀ¨ÖðÖÜÆÚµÄ¹ýÁ÷±£»¤£¬VDD¹ýѹ±£»¤¡¢VDDÇ·Ñ¹Ëø´æ¡¢ÊäÈëǷѹ±£»¤¡¢Êä³ö¹ýѹºÍǷѹ±£»¤£¬Êä³ö¹ýÔØ±£»¤£¬Êä³ö¶Ì·±£»¤£¬Êä³ö¶þ¼«¹Ü¶Ì·±£»¤£¬ÒÔ¼°Æ¬ÉÏºÍÆ¬ÍâµÄ¹ýα£»¤¡£
¡¡¡¡
¡¡¡¡PN8218Ð¾Æ¬ÌØÐÔ¡¡¡¡
¡¡¡¡¡ö ÄÚÖÃÈíÆô¶¯ÒÔ½µµÍÆô¶¯Ê±Ó¦Á¦Ë®Æ½¡¡¡¡
¡¡¡¡¡ö ƵÂʶ¶¶¯ÒÔÌáÉýEMIÐÔÄÜ¡¡¡¡
¡¡¡¡¡ö ¹©µçµçѹ7-63VÊʺϿíÊä³öµçѹӦÓõÍѹCCMģʽ¡¢¸ßѹQRģʽ£¬Ìá¸ßϵͳƽ¾ùЧÂʺÍÇáÔØÐ§ÂÊ¡¡¡¡
¡¡¡¡¡ö ÇáÔØÖÁ¿ÕÔØ¹¦ÂʶΣ¬²ÉÈ¡½µÆµµÄ¹¤×÷ģʽÓÅ»¯ÇáÔØÎÆ²¨ºÍ´ý»ú¹¦ºÄ¡¡¡¡
¡¡¡¡¡ö ÔÚ²»Í¬Æô»úµç×èµçÈÝÅäÖÃÏ£¬¹ÊÕÏÖØÆôʱ¼ä¾ù¿ØÖÆÔÚ1~3S£¬ÇÒ¿ÉÒÔʵÏִα߷¢ÏÖ¹ÊÕÏÖØÆôԱߵŦÄÜ¡¡¡¡
¡¡¡¡¡ö ÄÚ²¿¼¯³ÉбÂʲ¹³¥£¬ÒÔ±ÜÃâ´Îг²¨Õðµ´£¬»·Â·¸üÎȶ¨¡¡¡¡
¡¡¡¡¡ö È«ÃæµÄ±£»¤¹¦ÄÜ£ºVDDǷѹ¡¢¹ýѹ±£»¤¡¢Æô»úÊä³ö¹ýѹ±£»¤¡¢Õý³£¹¤×÷Êä³ö¹ýѹ±£»¤¡¢Êä³öǷѹ±£»¤¡¢ÊäÈëǷѹ±£»¤¡¢ÖðÖÜÆÚµÄ¹ýÁ÷±£»¤¡¢×ÔÊÊÓ¦Êä³ö¹ýÔØ±£»¤¡¢Êä³ö¶Ì·±£»¤¡¢Êä³ö¶þ¼«¹Ü¶Ì·±£»¤¡¢Ð¾Æ¬ÄÚ²¿¹ýα£»¤¡¢»·Î¹ýα£»¤¡£
¡¡¡¡
¡¡¡¡·â×°/¶©¹ºÐÅÏ¢

¡¡¡¡
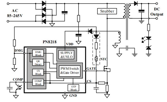
¡¡¡¡µäÐÍÓ¦ÓÃʾÒâͼ

| ¹Ü½ÅÃû | ¹Ü½Å±êºÅ | ¹Ü½Å¹¦ÄÜÃèÊö |
| VDD | 1 | оƬ¹©µç¹Ü½Å |
| GND | 2 | оƬµØ |
| GATE | 3 | оƬÇý¶¯Êä³ö¹Ü½Å£¬ÓÃÓÚÇý¶¯Íⲿ¹¦ÂÊ¹Ü |
| CS | 4 | ÖðÖÜÆÚµçÁ÷¼ì²â¹Ü½Å£¬²¢ÇÒ¸´ÓÃÓÚоƬÍâÖùýα£»¤¼ì²â |
| COMP | 5 | ·´À¡ÊäÈë¹Ü½Å£¬ÊµÏÖÊä³öµçѹ±Õ»·µ÷½Ú |
| DMG | 6 | Í˴żì²â¹Ü½Å£¬ÓÃÓÚʵÏֹȵ׼ì²â¡¢ÊäÈëµçѹ¼ì²âÒÔ¼°Êä³öµçѹ¼ì²â |
¡¡¡¡Ó¦ÓÃÁìÓò¡¡¡¡
¡¡¡¡¡ö USB PD³äµçÆ÷¡¡¡¡
¡¡¡¡¡ö µçÔ´ÊÊÅäÆ÷¡¡¡¡
¡¡¡¡¡ö ¿ª·ÅʽµçÔ´
¡¡¡¡
¡¡¡¡PN8218TC-A1µÍ³É±¾·´¼¤¿ØÖÆÐ¾Æ¬ÔÚ¸ôÀë·´¼¤ÍØÆËµäÐÍÓ¦ÓÃÖУ¬ÊäÈëµçѹ·¶Î§85~264Vac£¬Êä³öµçѹ5~11V£¬Êä³ö×î´ó¹¦ÂÊ44W¡£¹ã·ºÓ¦ÓÃÓÚUSB PD³äµçÆ÷¡¢µçÔ´ÊÊÅäÆ÷¡¢¿ª·ÅʽµçÔ´µÈÁìÓò£¬Òý½ÅºÍ¹¦ÄÜÓëÁ¢èŸRT7755»ù±¾Ò»Ö£¬¿É¼æÈÝ´ú»»RT7755£¬¸ü¶àPN8218TC-A1²úÆ·ÊֲἰӦÓÃ×ÊÁÏÇëÏòоÅó΢´úÀíÉÌæê΢µç×ÓÉêÇë¡£>>
°¢Àï°Í°ÍµêÆÌ
¹Ø×¢æê΢
ÊÕ²Øæê΢










