È«²¿²úÆ··ÖÀà
¼¯³Éµç·IC
- ÓÅÊÆ²úÆ·
- Chipown/оÅó΢
- оÅóµç»úÇý¶¯Ð¾Æ¬
- SLAN/Ê¿À¼Î¢
- CR/Æô³¼Î¢
- FM/¸»ÂúϵÁÐ
- SF/ÈüÍþоƬ
- XL/оÁúϵÁÐ
- LW/æê΢
³¡Ð§Ó¦¹Ü/MOS/IGBT
¶þ¼«¹Ü
Èý¼«¹Ü
ÍÆ¼ö²úÆ·
ÁªÏµÎÒÃÇ
ÉîÛÚÊÐæê΢µç×ӿƼ¼ÓÐÏÞ¹«Ë¾
µç»°£º0755-23087599
ÊÖ»ú£º13808858392
ÓÊÏ䣺dunianhua@leweitech.com
µØÖ·£ºÉîÛÚÊб¦°²ÇøÎ÷Ïçº×ÖÞºã·á¹¤Òµ³ÇB11¶°5Â¥¶«
PN8395-12vµçԴоƬ
ËùÊô·ÖÀࣺChipown/оÅó΢
Æ·ÅÆ£ºÐ¾Åó΢
ÐͺţºPN8395
·â×°£ºDIP/SOP
¹¦ÂÊ£º18W/24W
µçÁ÷£º1.5A/2A
ÐͺţºPN8395
·â×°£ºDIP/SOP
¹¦ÂÊ£º18W/24W
µçÁ÷£º1.5A/2A
¶©¹ºÈÈÏߣº0755-23087599
¡¡¡¡PN8395-12vµçԴоƬ¸ÅÊö¡¡¡¡
¡¡¡¡PN8395¼¯³É³¬µÍ´ý»ú¹¦ºÄ׼гÕñԱ߿ØÖÆÆ÷¼°650V¸ßÑ©±ÀÄÜÁ¦ÖÇÄܹ¦ÂÊMOSFET£¬ÓÃÓÚ¸ßÐÔÄÜ¡¢ÍâΧԪÆ÷¼þ¾«¼òµÄ³äµçÆ÷¡¢ÊÊÅäÆ÷ºÍÄÚÖõçÔ´¡£¡¡¡¡
¡¡¡¡PN8395ΪԱ߷´À¡¹¤×÷ģʽ£¬¿ÉÊ¡ÂÔ¹âñîºÍTL431£¬Ö§³ÖCCMºÍDCMÁ½ÖÖ¹¤×÷ģʽ¡£ÄÚÖøßѹÆô¶¯µç·£¬¿ÉʵÏÖоƬ¿ÕÔØËðºÄ£¨230VAC£©Ð¡ÓÚ50mW¡£¡¡¡¡
¡¡¡¡PN8395 12vµçԴоƬÔÚºãѹģʽ£¬²ÉÓÃ׼гÕñ¡¢¶àģʽ¼¼ÊõÓëPWMƵÂÊÇл»¼¼Êõ¹²Í¬Ìá¸ßЧÂʲ¢Ïû³ýÒôƵÔëÉù£¬Ê¹µÃϵͳÂú×ã6¼¶ÄÜЧ±ê×¼£¬ÆµÂʶ¶¶¯¼¼Êõ¿ÉʵÏֽϺõÄEMIÌØÐÔ£»ÔÚºãÁ÷ģʽ£¬Êä³öµçÁ÷ºÍ¹¦ÂÊ¿Éͨ¹ýCS½ÅµÄµç×è½øÐе÷½Ú¡£¡¡¡¡
¡¡¡¡¸ÃоƬÌṩÁ˼«ÎªÈ«ÃæµÄÖÇÄܱ£»¤¹¦ÄÜ£¬°üº¬ÖðÖÜÆÚ¹ýÁ÷±£»¤¡¢¹ýѹ±£»¤¡¢¿ª»·±£»¤¡¢¹ýα£»¤¡¢Êä³ö¶Ì·±£»¤ºÍCS¿ª/¶Ì·±£»¤µÈ¡£
¡¡¡¡
¡¡¡¡PN8395²úÆ·ÌØÕ÷¡¡¡¡
¡¡¡¡¡ö ÄÚÖÃ650V¸ßÑ©±ÀÄÜÁ¦ÖÇÄܹ¦ÂÊMOSFET¡¡¡¡
¡¡¡¡¡ö ÄÚÖøßѹÆô¶¯µç·£¬Ð¡ÓÚ50mW¿ÕÔØËðºÄ£¨230VAC£©¡¡¡¡
¡¡¡¡¡ö Ö§³ÖCCMºÍDCMÁ½ÖÖ¹¤×÷ģʽ¡¡¡¡
¡¡¡¡¡ö ²ÉÓÃ׼гÕñÓë¶àģʽ¼¼ÊõÌá¸ßЧÂÊ£¬Âú×ã6¼¶ÄÜЧ±ê×¼¡¡¡¡
¡¡¡¡¡ö È«µçѹÊäÈ뷶Χ±5%µÄCC/CV¾«¶È¡¡¡¡
¡¡¡¡¡ö Ա߷´À¡¿ÉÊ¡¹âñîºÍTL431¡¡¡¡
¡¡¡¡¡ö ºãѹ¡¢ºãÁ÷¡¢Êä³öÏß²¹³¥Íⲿ¿Éµ÷¡¡¡¡
¡¡¡¡¡ö ÎÞÐè¶îÍâ²¹³¥µçÈÝ¡¢ÎÞÒôƵÔëÉù¡¡¡¡
¡¡¡¡¡ö ÖÇÄܱ£»¤¹¦ÄÜ¡¡¡¡
¡¡¡¡ ¹ýα£»¤ (OTP)¡¡¡¡
¡¡¡¡ VDDǷѹ&¹ýѹ±£»¤ (UVLO&OVP)¡¡¡¡
¡¡¡¡ ÖðÖÜÆÚ¹ýÁ÷±£»¤ (OCP)¡¡¡¡
¡¡¡¡ CS¿ª/¶Ì·±£»¤ (CS O/SP£©¡¡¡¡
¡¡¡¡ ¿ª»·±£»¤ (OLP)
¡¡¡¡PN8395-12vµçԴоƬ·â×°/¶©¹ºÐÅÏ¢

¡¡¡¡
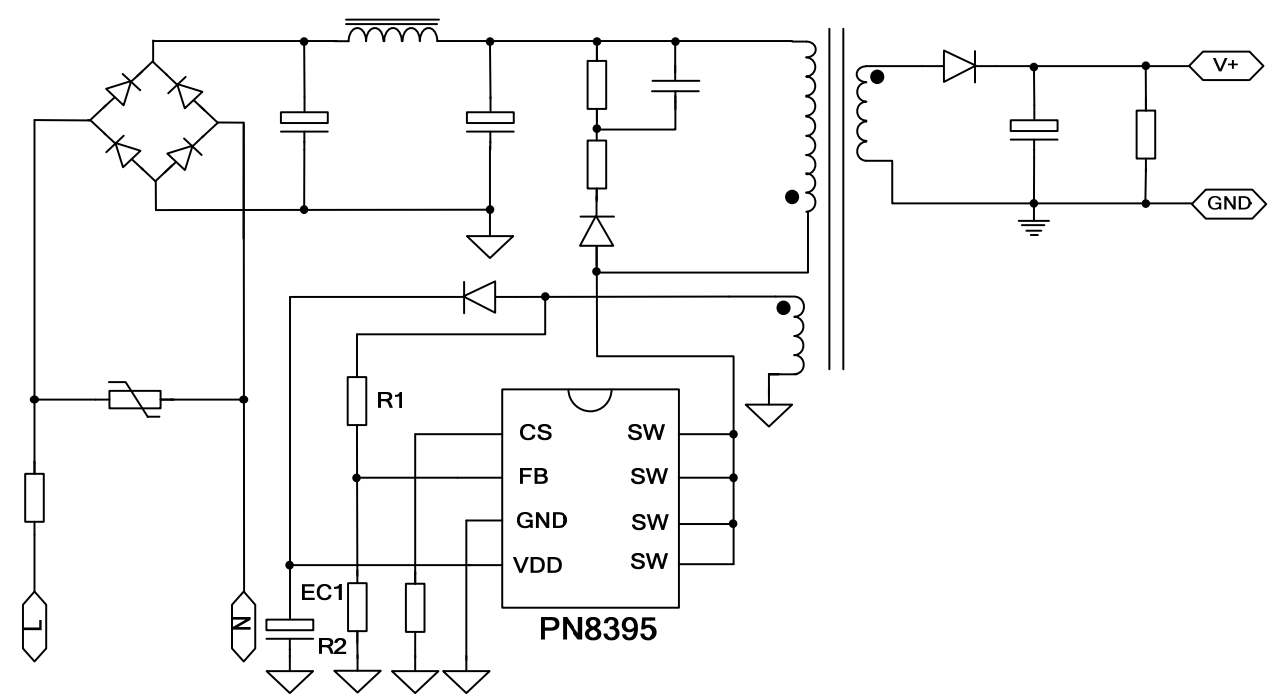
¡¡¡¡PN8395¹Ü½Å¶¨Òå
| ¹Ü½ÅÃû | ¹Ü½Å±êºÅ | ¹Ü½Å¹¦ÄÜÃèÊö |
| CS | 1 | µçÁ÷¼ì²âÒý½Å |
| FB | 2 | ·´À¡Òý½Å£¬¸¨ÖúÈÆ×éµçѹͨ¹ýµç×è·´À¡Îȶ¨Êä³ö |
| GND | 3 | µØµçλ |
| VDD | 4 | ¹¤×÷µçѹÊäÈëÒý½Å |
| SW | 5,6,7,8 | ÖÇÄܹ¦ÂÊMOSFET Drain¶ËÒý½Å£¬¸ú±äѹÆ÷³õ¼¶ÏàÁ¬ |
¡¡¡¡12vµçԴоƬµäÐÍÓ¦Óõç·ͼ

¡¡¡¡
¡¡¡¡PN8395Ó¦ÓÃÁìÓò¡¡¡¡
¡¡¡¡¡ö ¿ª¹ØµçÔ´ÊÊÅäÆ÷¡¡¡¡
¡¡¡¡¡ö »ú¶¥ºÐµÈÍâÖõçÔ´
¡¡¡¡
¡¡¡¡Èç¹ûÐèÒªPN8395-12vµçԴоƬµÄÁ˲úÆ·ÊֲᡢÔÀíͼ£¬µçÔ´ÊäÈëÊä³ö¹æ¸ñ£¬BOM ±íºÍ±äѹÆ÷²ÎÊýµÈÏêϸ×ÊÁϵģ¬ÇëÏòÎÒÃÇÉêÇë¡£>>
°¢Àï°Í°ÍµêÆÌ
¹Ø×¢æê΢
ÊÕ²Øæê΢










