È«²¿²úÆ··ÖÀà
¼¯³Éµç·IC
- ÓÅÊÆ²úÆ·
- Chipown/оÅó΢
- оÅóµç»úÇý¶¯Ð¾Æ¬
- SLAN/Ê¿À¼Î¢
- CR/Æô³¼Î¢
- FM/¸»ÂúϵÁÐ
- SF/ÈüÍþоƬ
- XL/оÁúϵÁÐ
- LW/æê΢
³¡Ð§Ó¦¹Ü/MOS/IGBT
¶þ¼«¹Ü
Èý¼«¹Ü
ÍÆ¼ö²úÆ·
ÁªÏµÎÒÃÇ
ÉîÛÚÊÐæê΢µç×ӿƼ¼ÓÐÏÞ¹«Ë¾
µç»°£º0755-23087599
ÊÖ»ú£º13808858392
ÓÊÏ䣺dunianhua@leweitech.com
µØÖ·£ºÉîÛÚÊб¦°²ÇøÎ÷Ïçº×ÖÞºã·á¹¤Òµ³ÇB11¶°5Â¥¶«
PN8782_20-30Wµª»¯ïØPD¿ì³äоƬ
ËùÊô·ÖÀࣺChipown/оÅó΢
Æ·ÅÆ£ºÐ¾Åó΢
ÐͺţºPN8782SX-A1£¬PN8782SX-B1
·â×°£ºSOP7/PP
¹¦ÂÊ£º20-30W
µçÁ÷£º
ÐͺţºPN8782SX-A1£¬PN8782SX-B1
·â×°£ºSOP7/PP
¹¦ÂÊ£º20-30W
µçÁ÷£º
¶©¹ºÈÈÏߣº0755-23087599
¡¡¡¡PN8782µª»¯ïØPD¿ì³äоƬÄÚ²¿¼¯³ÉÁ˵çÁ÷ģʽ¿ØÖÆÆ÷ºÍ¸ßѹÆô¶¯Ä£¿éÒÔ¼°¸ßÐÔÄÜGaN FET£¬×¨ÓÃÓÚ¸ßÐÔÄܵĿìËÙ³äµç¿ª¹ØµçÔ´¡£¡¡¡¡
¡¡¡¡PN8782оƬ¸ù¾ÝÊäÈëµçѹ¡¢Êä³öµçѹºÍ¸ºÔØ×ÔÊÊÓ¦Çл»QR-Lock Mode¡¢PFMºÍBurst Mode£¬¶àģʽµ÷ÖÆ¼¼ÊõºÍÌØÊâÆ÷¼þµÍ¹¦ºÄ½á¹¹¼¼ÊõʵÏÖÁËÈ«¸ºÔØ·¶Î§ÄڵĸßЧÂʺ͵ʹý»ú¹¦ºÄ,ͬʱ±ÜÃâÁË¿ª¹Ø±ä»»Æ÷½øÈëCCMģʽ¹¤×÷£¬½µµÍ´Î¼¶ÕûÁ÷¹ÜµÄµçѹӦÁ¦¡£ÆµÂʵ÷ÖÆ¼¼ÊõºÍSoft-Driver¼¼Êõ³ä·Ö±£Ö¤ÏµÍ³µÄÁ¼ºÃEMI±íÏÖ¡£ÄÚÖÃÁËÏßµçѹ²¹³¥Ä£¿é£¬Ìá¸ßÁËÔÚÈ«ÊäÈëµçѹ·¶Î§ÄڵĴøÔØÄÜÁ¦Ò»ÖÂÐÔ¡£¡¡¡¡
¡¡¡¡Í¬Ê±£¬PN8782оƬ»¹ÌṩÁ˼«ÎªÈ«ÃæºÍÐÔÄÜÓÅÒìµÄÖÇÄÜ»¯±£»¤¹¦ÄÜ£¬°üÀ¨ÊäÈëÇ·¹ýѹ±£»¤¡¢Êä³ö¹ýѹ±£»¤¡¢Êä³ö¶Ì·±£»¤¡¢¹ýα£»¤¡¢´Î¼¶ÕûÁ÷¹Ü¶Ì·±£»¤¡¢ÖðÖÜÆÚ¹ýÁ÷±£»¤¡¢Êä³ö¹ýÔØ±£»¤¡¢DMGµç×è¶Ì·±£»¤¡¢CS¿ªÂ·±£»¤µÈ¹¦ÄÜ¡£
¡¡¡¡
¡¡¡¡PN8782µª»¯ïØPD¿ì³äÐ¾Æ¬ÌØµã¡¡¡¡
¡¡¡¡¡ö ÄÚÖøßѹGaN FETºÍ¸ßѹÆô¶¯µç·¡¡¡¡
¡¡¡¡¡ö ¹©µçµçѹ8~56V£¬ÊʺϿíÊä³öµçѹӦÓá¡¡¡
¡¡¡¡¡ö QR-Lock¼¼ÊõÌá¸ßЧÂʸÄÉÆÏµÍ³ÔëÉù¡¡¡¡
¡¡¡¡¡ö ¿ÕÔØ´ý»ú¹¦ºÄ< 55mW @230VAc¡¡¡¡
¡¡¡¡¡ö ÓÅÒìÈ«ÃæµÄ±£»¤¹¦ÄÜ¡¡¡¡
¡¡¡¡ÊäÈëǷѹºÍ¹ýѹ±£»¤¡¡¡¡
¡¡¡¡Êä³ö¹ýѹ±£»¤(OVP)¡¡¡¡
¡¡¡¡VDD¹ýѹ±£»¤(VDDOVP)¡¡¡¡
¡¡¡¡ÖðÖÜÆÚ¹ýÁ÷±£»¤(OCP)¡¡¡¡
¡¡¡¡Êä³ö¶Ì·±£»¤(SCP)¡¡¡¡
¡¡¡¡DMGµç×è¶Ì·±£»¤¡¡¡¡
¡¡¡¡CS¿ªÂ·±£»¤¡¡¡¡
¡¡¡¡´Î¼¶ÕûÁ÷¹Ü¶Ì·±£»¤(DSP)¡¡¡¡
¡¡¡¡Êä³ö¹ýÔØ±£»¤(OLP)¡¡¡¡
¡¡¡¡¾«È·µÄ¹ýα£»¤(OTP)
¡¡¡¡
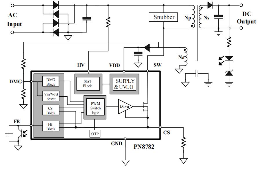
¡¡¡¡PN8782оƬ·â×°/¹Ü½Å¶¨Òå

| ¹Ü½ÅÃû | ¹Ü½Å±êºÅ | ¹Ü½Å¹¦ÄÜÃèÊö |
| HV | 1 | ¸ßѹÆô¶¯Òý½Å£¬ÊµÏÖ¸ßѹÆô¶¯ºÍÊäÈëǷѹºÍ¹ýѹ±£»¤¹¦ÄÜ |
| CS | 2 | ¸ßѹGaN FETÔ´¼«£¬½ÓÍⲿ²ÉÑùµç×è;ÄÚ²¿µçÁ÷¼ì²âÊäÈëÒý½Å |
| FB | 3 | ·´À¡ÊäÈëÒý½Å£¬¾ö¶¨·åÖµµçÁ÷²Î¿¼ºÍQR-Lock¹Èµ×Êý |
| DMG | 4 | È¥´ÅÒý½Å£¬Í¨¹ýÍâ½Óµç×è²ÉÑùÊä³öµçѹºÍÊäÈëµçѹ£¬ÊµÏÖ²¨¹È¼ì²â¡¢Êä³ö¹ýѹ±£»¤¡¢ÊäÈëÏß²¹³¥¹¦ÄÜ |
| GND | 5 | µØ |
| VDD | 6 | ¹©µçµçѹÊäÈëÒý½Å |
| SW | 7 | ¸ßѹGaNFET©¼« |
¡¡¡¡
¡¡¡¡µäÐ͹¦ÂÊÓ¦ÓÃ
| ÐͺŠ| ÊäÈëµçѹ | ÃܱÕʽÌõ¼þ |
| PN8782SX -A1 | 85-265 VAC | 30W |
| PN8782SX -B1 | 85-265 VAC | 20W |
¡¡¡¡
¡¡¡¡µäÐÍÓ¦Óõç·ͼ

¡¡¡¡
¡¡¡¡PN8782µª»¯ïØPD¿ì³äоƬÊÇ¸ßÆµ×¼Ð³Õñ½»Ö±Á÷ת»»Æ÷£¬ÓÐPN8782SX-A1£¬PN8782SX-B1Á½¸öÐͺţ¬¾ù²ÉÓÃSOP7/PP·â×°£¬PN8782SX-A1+PN8307HSE-R1µäÐÍÓ¦ÓÃÓÚPD 20Wµª»¯ïسäµçÆ÷£¬PN8782SX-A1+PN8307HSE-A1µäÐÍÓ¦ÓÃÓÚ30W PDµª»¯ïسäµçÆ÷£¬¹ã·ºÓ¦ÓÃÓÚÊÖ»ú³äµçÆ÷¡¢ÊÊÅäÆ÷ÁìÓò£¬¸ü¶àPN8782_20-30Wµª»¯ïØPD¿ì³äоƬ²úÆ·ÊֲᡢµçÆøÌØÐԵȷ½°¸×ÊÁÏÇëÏòæê΢µç×ÓÉêÇë¡£>>
°¢Àï°Í°ÍµêÆÌ
¹Ø×¢æê΢
ÊÕ²Øæê΢










