成都逍遥耍耍网论坛,天津-凤江湖论坛春风阁(全国信息) ,一品香论坛登录入口风楼阁交友平台 ,快活林信息发布论坛汇总

³äµçÆ÷оƬ°¢Àï°Í°ÍµêÆÌ ¿ª¹ØµçԴоƬ¹Ø×¢æê΢ µç»úÇý¶¯Ð¾Æ¬ÊÕ²Øæê΢ »¶Ó­½øÈëµçԴоƬ/Çý¶¯Ð¾Æ¬¡¢MOS¡¢IGBT¡¢¶þÈý¼«¹Ü¡¢ÇŶѵȵç×ÓÔªÆ÷¼þ´úÀíÉÌ--æê΢µç×Ó¹ÙÍø
¸ß¼¶ËÑË÷

ËÑË÷Ò»

ËÑË÷¶þ

³äµç¹ÜÀíIC·½°¸

ÍÆ¼ö²úÆ·

ÁªÏµÎÒÃÇ

¿ª¹ØµçԴоƬ
ÉîÛÚÊÐæê΢µç×ӿƼ¼ÓÐÏÞ¹«Ë¾

µç»°£º0755-23087599

ÊÖ»ú£º13808858392

ÓÊÏ䣺dunianhua@leweitech.com

µØÖ·£ºÉîÛÚÊб¦°²ÇøÎ÷Ïçº×ÖÞºã·á¹¤Òµ³ÇB11¶°5Â¥¶«

prevnext

PN8166 45w¿ì³äacdcоƬ

ËùÊô·ÖÀࣺChipown/оÅó΢
Æ·ÅÆ£ºÐ¾Åó΢
ÐͺţºPN8166
·â×°£ºSSOP10
¹¦ÂÊ£º33-45W
µçÁ÷£º
¶©¹ºÈÈÏߣº0755-23087599
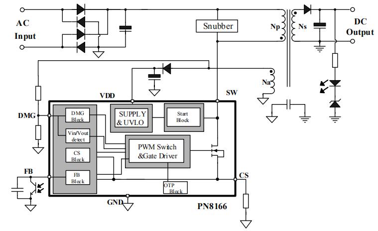
¡¡¡¡PN8166µäÐÍÓ¦Óù¦ÂÊ33-45W£¬²ÉÓÃSSOP10·â×°ÊÇ45w¿ì³äacdcоƬ£¬ÄÚ²¿¼¯³ÉÁ˵çÁ÷ģʽ¿ØÖÆÆ÷ºÍ¸ßѹÆô¶¯Ä£¿é£¬×¨ÓÃÓÚ¸ßÐÔÄÜ¿íÊä³ö¿ìËÙ³äµçÆ÷¡£¡¡¡¡
¡¡¡¡PN8166 ¿ì³äоƬͨ¹ý¼ì²âÊäÈëµçѹ¡¢Êä³öµçѹºÍ¸ºÔر仯×ÔÊÊÓ¦Çл»QR-PWM¡¢QR-PFM¡¢Burst-mode¹¤×÷ģʽ£¬¶àģʽµ÷ÖÆ¼¼ÊõºÍÌØÊâÆ÷¼þµÍ¹¦ºÄ½á¹¹¼¼ÊõʵÏÖÁ˳¬µÍµÄ´ý»ú¹¦ºÄ¡¢È«µçѹ·¶Î§ÏµÄ×î¼ÑЧÂÊ¡£ÆµÂʵ÷ÖÆ¼¼ÊõºÍ Soft-Driver ¼¼Êõ³ä·Ö±£Ö¤ÏµÍ³µÄÁ¼ºÃ EMI ±íÏÖ¡£¡¡¡¡
¡¡¡¡Í¬Ê±£¬PN8166¿ì³äоƬ»¹ÌṩÁ˼«ÎªÈ«ÃæºÍÐÔÄÜÓÅÒìµÄÖÇÄÜ»¯±£»¤¹¦ÄÜ£¬°üÀ¨ÊäÈëǷѹ±£»¤¡¢ÊäÈë¹ýѹ±£»¤¡¢Êä³öǷѹ±£»¤¡¢Êä³ö¹ýѹ±£»¤¡¢¹ýα£»¤¡¢´Î¼¶ÕûÁ÷¹Ü¶Ì·±£»¤¡¢ÖðÖÜÆÚ¹ýÁ÷±£»¤¡¢¹ýÔØ±£»¤µÈ¹¦ÄÜ¡£
¡¡¡¡
¡¡¡¡PN8166 45w¿ì³äacdcÐ¾Æ¬ÌØÐÔ¡¡¡¡
¡¡¡¡¡ö ÄÚÖÃ800V¸ßѹÆô¶¯µç·¡¡¡¡
¡¡¡¡¡ö 8~57V¿í¹©µçµçѹ£¬ÊʺϿíÊä³öµçѹӦÓá¡¡¡
¡¡¡¡¡ö PWM¡¢Ç¿ÖÆDCM¡¢PFMºÍBM¶àģʽÌá¸ßЧÂÊ¡¡¡¡
¡¡¡¡¡ö ¿ÕÔØ´ý»ú¹¦ºÄ< 55 mW @230VAC¡¡¡¡
¡¡¡¡¡ö ÓÅÒìÈ«ÃæµÄ±£»¤¹¦ÄÜ¡¡¡¡
¡¡¡¡¡ö ¹ýα£»¤ (OTP)¡¡¡¡
¡¡¡¡¡ö ÊäÈëǷѹ¼°¹ýѹ±£»¤¡¡
¡¡¡¡¡ö Êä³öǷѹ¼°¹ýѹ±£»¤¡¡¡¡
¡¡¡¡¡ö ÖðÖÜÆÚ¹ýÁ÷±£»¤ (OCP)¡¡¡¡
¡¡¡¡¡ö Êä³ö¶Ì·±£»¤¡¡¡¡
¡¡¡¡¡ö DMGµç×è¶Ì·±£»¤¡¡¡¡
¡¡¡¡¡ö ´Î¼¶ÕûÁ÷¹Ü¶Ì·±£»¤¡¡¡¡
¡¡¡¡¡ö ¹ý¸ºÔر£»¤£¨OLP£©
¡¡¡¡
¡¡¡¡·â×°/¶©¹ºÐÅÏ¢
¡¡¡¡
¡¡¡¡µäÐÍÓ¦Óõç·
¡¡¡¡
¡¡¡¡Ó¦ÓÃÁìÓò¡¡¡¡
¡¡¡¡¡ö ÊÖ»ú³äµçÆ÷¡¡¡¡
¡¡¡¡¡ö ÊÊÅäÆ÷¡¡¡¡
¡¡¡¡¡ö ÄÚÖõçÔ´
¡¡¡¡
¡¡¡¡PN8166 45w¿ì³äacdcоƬ²ÉÓÃQR¿ØÖƼ¼ÊõÄÚÖÃSJ MOS¼°SSOP10¹¦ÂÊ·â×°£¬´îÅäPN8309HPD-A1£¬µäÐÍÓ¦ÓÃÓÚ33W PD¿ì³äÓ¦Ó÷½°¸»òÁù¼¶ÄÜЧ45W PD¿ì³äÓ¦Ó÷½°¸£¬·½°¸ÎÂÉýµÍ£¬ÏÔÖø¼õÉÙÌå»ý£¬ÓÐÀûÓÚ³äµçÆ÷СÐÍ»¯Éè¼Æ£¬¸ü¶àоÅó΢pn8166оƬ¹æ¸ñÊé¼°Ó¦ÓÃ×ÊÁÏÇëÏòоÅó΢´úÀíæê΢µç×ÓÉêÇë¡£>>
²úÆ·ÖÐÐÄ ¹ØÓÚæê΢ ÁªÏµÎÒÃÇ