IR2304Ìæ´úÁÏID5S609F1 600V°ëÇÅÇý¶¯Ð¾Æ¬
×ֺţºT|T
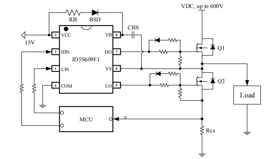
¡¡¡¡ID5S609F1 600V°ëÇÅÇý¶¯Ð¾Æ¬¸¡¶¯Í¨µÀ¿ÉÓÃÓÚÇý¶¯×î¸ß600VµÄN¹µµÀMOSFET»òIGBT£¬Í¨¶Ïʱ¼ä180ns/250ns¡£¼æÈÝir2304Çý¶¯Ð¾Æ¬£¬¹ã·ºÓ¦ÓÃÓÚÖÐСÐ͹¦Âʵç»úÇý¶¯¡¢¹¦ÂÊMOSFET»òIGBTÇý¶¯¡¢°ëÇŹ¦ÂÊÄæ±äÆ÷¡¢È«ÇʦÂÊÄæ±äÆ÷¡¢ÈÎÒ⻥²¹Çý¶¯×ª»»Æ÷µÈÁìÓò¡£
¡¡¡¡

¡¡¡¡ir2304Çý¶¯Ð¾Æ¬Ìæ´úÁÏID5S609F1ÌØÐÔ¡¡¡¡
¡¡¡¡¡ö ¸ß²à¸¡¶¯Æ«ÒƵçѹ600V¡¡¡¡
¡¡¡¡¡ö ÊäÈëÂß¼¼æÈÝ3.3VºÍ5V¡¡¡¡
¡¡¡¡¡ö dV/dt¿¹¸ÉÈÅÄÜÁ¦±50V/nsec¡¡¡¡
¡¡¡¡¡ö ×Ô¾Ù¹¤×÷µÄ¸¡µØÍ¨µÀ¡¡¡¡
¡¡¡¡¡ö оƬ¹¤×÷µçѹ·¶Î§10V-20V¡¡¡¡
¡¡¡¡¡ö ¸ßµÍ²à¾ù¾ßÓÐǷѹ±£»¤¹¦ÄÜ¡¡¡¡
¡¡¡¡¡ö Êä³öÀ¹àµçÁ÷ÄÜÁ¦400mA/800mA¡¡¡¡
¡¡¡¡¡ö ¸ßµÍ²àͨµÀ¾ùÑÓʱƥÅä¡¡¡¡
¡¡¡¡¡ö ËÀÇøÊ±¼äµäÐÍֵΪ180ns

¡¡¡¡
¡¡¡¡°ëÇÅÇý¶¯Ð¾Æ¬ir2304ÌæÁÏID5S609F1Ö»ÒªÓÃÒ»¸ö´ó¹¦ÂÊÈý¼«¹Ü»òMOSÖ±½Ó´ø¶¯µç»ú¼´¿É£¬µ±µç»úÐèҪ˫Ïòת¶¯Ê±£¬¿ÉÒÔʹÓÃÓÉ2¸ö¹¦ÂÊÔª¼þ×é³ÉµÄHÇŵç·£¬Í¨¹ý¸Ä±äÁ÷Èëµç»úµÄµçÁ÷·½Ïò´Ó¶ø¸Ä±äµç»úתÏò¡£

¡¡¡¡
¡¡¡¡ir2304Çý¶¯Ð¾Æ¬Ìæ´úÁÏID5S609F1°ëÇÅÇý¶¯Ð¾Æ¬ÊǾßÓиߵͲà²Î¿¼Êä³öͨµÀ£¬ÄÍѹ¸ß¡¢¸ßËÙµÄMOSFETºÍIGBTÇý¶¯IC£¬Âß¼ÊäÈë¼æÈݱê×¼CMOS»òLSTTLÊä³ö£¬Âß¼µçѹ¿É½µÖÁ3.3 V¡£ÓÉÓÚÆäÒ×ÓÚÉè¼ÆÇý¶¯µç·¡¢ÍâΧԪÆ÷¼þÉÙ¡¢Çý¶¯ÄÜÁ¦Ç¿¡¢¿É¿¿ÐԸߡ¢Áé»îµÈÓŵãÔÚMOSFETÇý¶¯µç·Öеõ½¹ã·ºÓ¦Ó㬸ü¶àIR2304Ìæ´úÁÏID5S609F1 600V°ëÇÅÇý¶¯Ð¾Æ¬»ù±¾¹¦ÄÜ¡¢ÍâΧµç·Éè¼Æ¡¢²ÎÊýÑ¡ÐÍÒÔ¼°Layout×¢ÒâÊÂÏÇë×ÉѯÎÒÃÇ¡£>>
Ïà¹Ø×ÊѶ
- SVF4N65/SVF7N65/SVF10N65/SVF12N65³£Óøß
- viper12aÌæ´úоƬAP8012H pin to pin¼æÈݲ»
- ³äµçicоƬÐÔÄÜÒªÇó·ÖÎö!
- Ö÷Á÷³§É̵çÔ´ic LEDÇý¶¯Ð¾Æ¬µÄÓÅÁÓÊÆ·ÖÎö
- ³äµçÆ÷ic³£ÓÃÐͺţ¡
- 10WÎÞÏß³äSoC·½°¸£º¸ßÐÔÄÜ+µÍBOM³É±¾
- ³äµç±£»¤icоƬ×÷ÓÃÓÐÄÄЩ£¿
- ¹ú²úµçÔ´¹ÜÀíоƬ´òÆÆ½ø¿Ú¢¶Ï£¬Öý¾Í¹úÄÚÉý
- ¿ª¹ØµçԴоƬµÄ×÷Óü°»ù±¾ÔÀí·ÖÎö
- ¿ÆÆÕÔªÆ÷¼þ»ù´¡ÖªÊ¶£¬±æ±ðÔ×°ÓëÉ¢ÐÂIC£¡
ͬÀàÎÄÕÂÅÅÐÐ
- ap8022´ú»»viper22a¿É¼æÈÝ£¬²»¸ÄPCB¼°ÍâΧ
- µçԴоƬsdh8302s¿ÉPIN½Å´ú»»VIPER12A/AP80
- ʲôÊÇMOS¹ÜµÄÑ©±À¼°mos¹ÜÑ©±À»÷´©ÔÀí£¡
- ³£ÓÃdc-dc½µÑ¹Ð¾Æ¬ÍƼö
- PN555LÄÚÖÃ690VС¹¦ÂʷǸôÀëоƬ¿ÉÌæPN8008
- sdh8303´ú»»viper22a/AP8012H£¬PIN½Å¼æÈÝÎÞ
- IR4427Ìæ»»Ð¾Æ¬ID1127Ë«µÍ²à¡¢´óµçÁ÷Çý¶¯£¬
- ¹ú²úµçÔ´¹ÜÀíоƬÓÐÄÄЩ£¿
- ³£ÓõÍѹmos¹ÜÐͺż°Ñ¡ÐÍ£¡
- ob2269Ìæ´úоƬCR6842³É±¾µÍ£¬ÐÔÄܸüÎȶ¨£¡
×îÐÂÎÄÕÂ×ÊѶ
- æê΢µç×Ó | ϲǨÐÂÖ·£¬ÐøÐ´·¢Õ¹ÐÂÆªÕ£¡
- оÅó΢20ÖÜÄê | ´úÀíÊÜÑû¼û֤оÁ¦Á¿£¬¹²¸°
- ¹ýÈÏÖ¤¡¢µÍ³É±¾ | 65W-PD-2C1Aµª»¯ïØÉè¼Æ·½
- ¿ªÒµ´ó¼ª | ÉîÛÚÊÐæê΢µç×Ó-Äþ²¨·Ö¹«Ë¾£¡
- ϲºØÐ¾Åó΢ף¾¸²©Ê¿ÈÙ»ñ¡°½ËÕÇàÄêÎåËĽ±ÕÂ
- CR6212_5V/12V¸ßЧÂÊ¡¢µÍ³É±¾µçÔ´·½°¸£¬Íê
- 2024ÄêÕ¹³á·ÉÏè | 2023Äê¶ÈÒµÎñ×ܽύÁ÷´ó
- ÕæÃ¯¼ÑÖúÁ¦µç¶¯Æû³µÁªÃËÆû³µµç×ÓÔªÆ÷¼þ¹¤×÷
- îýÁ¦AP30H80Q vbus¿ª¹ØMOS»ñµÃ°²¿Ë67W 2C1A
- Ê¿À¼Î¢650V¸ßѹ³¬½áSTSϵÁУ¬¹ã·ºÓ¦ÓÃÓÚÏû
°¢Àï°Í°ÍµêÆÌ
¹Ø×¢æê΢
ÊÕ²Øæê΢

