成都逍遥耍耍网论坛,天津-凤江湖论坛春风阁(全国信息) ,一品香论坛登录入口风楼阁交友平台 ,快活林信息发布论坛汇总

³äµçÆ÷оƬ°¢Àï°Í°ÍµêÆÌ ¿ª¹ØµçԴоƬ¹Ø×¢æê΢ µç»úÇý¶¯Ð¾Æ¬ÊÕ²Øæê΢ »¶Ó­½øÈëµçԴоƬ/Çý¶¯Ð¾Æ¬¡¢MOS¡¢IGBT¡¢¶þÈý¼«¹Ü¡¢ÇŶѵȵç×ÓÔªÆ÷¼þ´úÀíÉÌ--æê΢µç×Ó¹ÙÍø
¸ß¼¶ËÑË÷

ËÑË÷Ò»

ËÑË÷¶þ

³äµç¹ÜÀíIC·½°¸

ÍÆ¼ö²úÆ·

ÁªÏµÎÒÃÇ

¿ª¹ØµçԴоƬ
ÉîÛÚÊÐæê΢µç×ӿƼ¼ÓÐÏÞ¹«Ë¾

µç»°£º0755-23087599

ÊÖ»ú£º13808858392

ÓÊÏ䣺dunianhua@leweitech.com

µØÖ·£ºÉîÛÚÊб¦°²ÇøÎ÷Ïçº×ÖÞºã·á¹¤Òµ³ÇB11¶°5Â¥¶«

prevnext

AP8267 70W µçÁ÷ģʽPWM¿ØÖÆÐ¾Æ¬

ËùÊô·ÖÀࣺChipown/оÅó΢
Æ·ÅÆ£ºÐ¾Åó΢
ÐͺţºAP8267TCC-R1
·â×°£ºSOT23-6
¹¦ÂÊ£º70W
µçÁ÷£º
¶©¹ºÈÈÏߣº0755-23087599
¡¡¡¡AP8267ÊÇÒ»¿î¸ß¼¯³É¶ÈµÄµçÁ÷ģʽPWM¿ØÖÆÐ¾Æ¬£¬¾ßÓиßÐÔÄÜ¡¢µÍ´ý»ú¹¦ºÄ¡¢µÍ³É±¾µÈÌØµã¡£AP8267ÄÚÖÃÂÌÉ«½µÆµ¹¤×÷ģʽ£¬¸ù¾Ý¸ºÔØÇé¿öµ÷½Ú¹¤×÷ƵÂÊ£¬¼õÉÙÁË¿ª¹ØËðºÄ£¬´Ó¶ø»ñµÃ½ÏµÍµÄ´ý»ú¹¦ºÄºÍ½Ï¸ßµÄת»»Ð§ÂÊ¡£AP8267ÌṩÁ˷ḻµÄ±£»¤£¬°üÀ¨£ºÖðÖÜÆÚ¹ýÁ÷±£»¤¡¢VDD¹ýѹ±£»¤¡¢Ç·Ñ¹Ëø´æ¡¢¹ýα£»¤¡¢Êä³ö¹ýѹ±£»¤¡¢¹ýÔØ±£»¤¡¢Êä³ö¶þ¼«¹Ü¶Ì·±£»¤£¬Í¬Ê±¾ßÓÐÈíÆô¶¯ºÍ¼äЪ¹¤×÷ģʽ¹¦ÄÜ¡£Ò»µ©³öÏÖ¹ÊÕÏ£¬Ð¾Æ¬½øÈë×Ô¶¯ÖØÆô״ֱ̬ÖÁ¹ÊÕÏÅųý¡£
¡¡¡¡
¡¡¡¡Ð¾Æ¬ap8267ÌØÕ÷¡¡¡¡
¡¡¡¡¡ö ƵÂʶ¶¶¯¼¼ÊõÌá¸ßEMIÐÔÄÜ¡¡¡¡
¡¡¡¡¡ö ÂÌÉ«½µÆµ¹¤×÷ģʽ¡¡¡¡
¡¡¡¡¡ö ÎÞÒôƵÔëÉù¡¡¡¡
¡¡¡¡¡ö ÄÚ²¿¼¯³ÉбÂʲ¹³¥¹¦ÄÜ¡¡¡¡
¡¡¡¡¡ö Ïßµçѹ²¹³¥¼¼Êõ¡¡¡¡
¡¡¡¡¡ö ÈíÆô¶¯¹¦ÄÜ¡¡¡¡
¡¡¡¡¡ö È«ÃæµÄ±£»¤¹¦ÄܰüÀ¨¡¡¡¡
¡¡¡¡— ÖðÖÜÆÚ¹ýÁ÷±£»¤¡¡¡¡
¡¡¡¡— ¹ýÔØ±£»¤¡¡¡¡
¡¡¡¡— VDD¹ýѹ±£»¤¡¡¡¡
¡¡¡¡— Êä³ö¹ýѹ±£»¤¡¡¡¡
¡¡¡¡— Êä³ö¶þ¼«¹Ü¶Ì·±£»¤¡¡¡¡
¡¡¡¡— ¹ýα£»¤
¡¡¡¡
¡¡¡¡·â×°/¶©¹ºÐÅÏ¢

¹Ü½Å±êºÅ ¹Ü½ÅÃû ¹Ü½Å¹¦ÄÜÃèÊö
1 GND µØ
2 FB ·´À¡ÊäÈëÒý½Å£¬ FB½ÅÓëSENSE½Å¹²Í¬¿ØÖÆPWMÕ¼¿Õ±È
3 RT Ë«¹¦ÄÜÒý½Å£¬Á½Ñ¡Ò»£¬¿ÉʵÏÖ¹ýα£»¤»ò¹ýѹ±£»¤¡£Î¶ȼì²â£¬Í¨¹ýRTÓëGNDÒý½ÅÁ¬½ÓÒ»¸öNTCµç×裻¹ýѹ±£»¤£¬Í¨¹ý¸¨ÖúÈÆ×éÓëRTÒý½ÅÁ¬½ÓÒ»¸ö¹ýѹµçÁ÷¼ì²âµç×è
4 CS µçÁ÷¼ì²âÊäÈëÒý½Å
5 VDD оƬ¹©µçÒý½Å
6 GATE ͼÌÚÖùÊä³ö£¬ÓÃÓÚÇý¶¯MOSFET 
¡¡¡¡
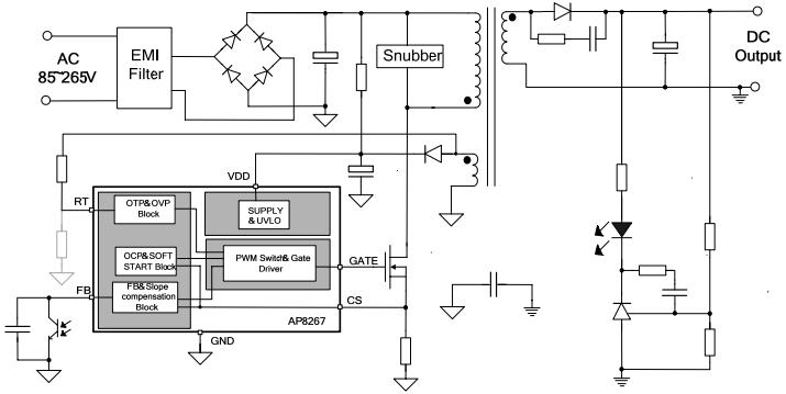
¡¡¡¡AP8267µç·ͼ
¡¡¡¡
¡¡¡¡µçÁ÷ģʽAP8267Ó¦ÓÃÁìÓò¡¡¡¡
¡¡¡¡¡ö »ú¶¥ºÐµçÔ´¡¡¡¡
¡¡¡¡¡ö µçÔ´ÊÊÅäÆ÷¡¡¡¡
¡¡¡¡¡ö ¿ª·ÅʽÀëÏß¿ª¹ØµçÔ´
¡¡¡¡
¡¡¡¡AP8267ÊǸ߼¯³É¶ÈµÄµçÁ÷ģʽPWM¿ØÖÆÐ¾Æ¬£¬ÄÚÖÃÂÌÉ«¹¤×÷ģʽ´ó´ó¼õСÁË´ý»úģʽµÄ¹¦ºÄ£¬¸üÒ×ÓÚÂú×ã¹ú¼ÊÄÜЧ±ê×¼£¬VDD ¹¤×÷µçѹ12V to 25V£¬µäÐÍÓ¦Óù¦ÂÊ<70W£¬¿É¼æÈÝ´ú»»OB2281AMP£¬±»¹ã·ºÓ¦ÓÃÓÚ»ú¶¥ºÐµçÔ´¡¢µçÔ´ÊÊÅäÆ÷¡¢¿ª·ÅʽÀëÏß¿ª¹ØµçÔ´µÈÁìÓò£¬¸ü¶àµçÁ÷ģʽap8267оƬ²úÆ·ÊֲἰÏà¹ØÓ¦ÓÃ×ÊÁÏÇëÏòæê΢µç×ÓÉêÇë¡£>>
²úÆ·ÖÐÐÄ ¹ØÓÚæê΢ ÁªÏµÎÒÃÇ