È«²¿²úÆ··ÖÀà
¼¯³Éµç·IC
- ÓÅÊÆ²úÆ·
- Chipown/оÅó΢
- оÅóµç»úÇý¶¯Ð¾Æ¬
- SLAN/Ê¿À¼Î¢
- CR/Æô³¼Î¢
- FM/¸»ÂúϵÁÐ
- SF/ÈüÍþоƬ
- XL/оÁúϵÁÐ
- LW/æê΢
³¡Ð§Ó¦¹Ü/MOS/IGBT
¶þ¼«¹Ü
Èý¼«¹Ü
ÍÆ¼ö²úÆ·
ÁªÏµÎÒÃÇ
ÉîÛÚÊÐæê΢µç×ӿƼ¼ÓÐÏÞ¹«Ë¾
µç»°£º0755-23087599
ÊÖ»ú£º13808858392
ÓÊÏ䣺dunianhua@leweitech.com
µØÖ·£ºÉîÛÚÊб¦°²ÇøÎ÷Ïçº×ÖÞºã·á¹¤Òµ³ÇB11¶°5Â¥¶«
QX7136_LEDÇý¶¯IC QX7136
ËùÊô·ÖÀࣺQXȪоϵÁÐ
Æ·ÅÆ£ºÈªÐ¾
ÐͺţºQX7136
·â×°£ºSOT-89-5
¹¦ÂÊ£º
µçÁ÷£º2.5A
ÐͺţºQX7136
·â×°£ºSOT-89-5
¹¦ÂÊ£º
µçÁ÷£º2.5A
¶©¹ºÈÈÏߣº0755-23087599
QX7136²úÆ·ÃèÊö:
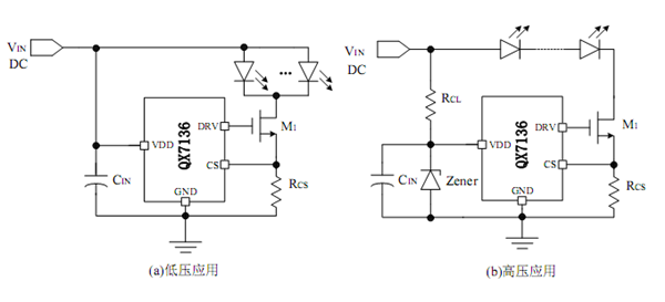
QX7136ÊÇÒ»ÖÖÊä³öµçÁ÷¿Éµ÷µÄ¡¢µÍѹ²îµÄ LEDºãÁ÷Çý¶¯Æ÷£¬ ½öÐèÒ»¸öÍâ½Óµç×èºÍÒ»¸ö NMOS ¹Ü¾Í¿ÉÒÔ¹¹³ÉÒ»¸öÍêÕûµÄ LEDºãÁ÷Çý¶¯µç·£¬µ÷½Ú¸ÃÍâ½Óµç×è¾Í¿ÉÒÔµ÷½ÚÊä³öµçÁ÷£¬Êä³öµçÁ÷¿Éµ÷·¶Î§Îª100mAµ½3000mA¡£
QX7136 ÄÚÖùýÈȱ£»¤¹¦ÄÜ£¬¿ÉÓÐЧ±£»¤Ð¾Æ¬£¬±ÜÃâζȳ¬¹ý120oC ʱÒò¹ýÈȶøÔì³ÉË𻵡£
QX7136¾ßÓÐǷѹ±£»¤¹¦ÄÜ¡£
QX7136 ×Ô´øÈíÆô¶¯¹¦ÄÜ£¬¸Ã¹¦ÄÜ¿ÉÒÔ·ÀֹоƬÔÚÉϵç˲¼ä³öÏÖ LED ÁÁ¶ÈµÄÉÁ˸¡£
QX7136 ²ÉÓÃSOT-89-5 µÄ·â×°ÐÎʽ¡£
QX7136²úÆ·ÌØµã£º
µçÔ´µçѹ£º2.7V~5.5V
Êä³öµçÁ÷£º100mAµ½ 3000mA¡£
Êä³öµçÁ÷¾«¶È£ºÓÅÓÚ±5%
¹ýÈȱ£»¤ãÐÖµ£º120oC
Ƿѹ±£»¤£º2.5V
µçÔ´µçѹ¿ÉÀ©Õ¹ÖÁ 400VÒÔÉÏ¡£
µäÐÍÓ¦ÓÃͼ

µäÐÍÓ¦ÓÃͼ

°¢Àï°Í°ÍµêÆÌ
¹Ø×¢æê΢
ÊÕ²Øæê΢










