È«²¿²úÆ··ÖÀà
¼¯³Éµç·IC
- ÓÅÊÆ²úÆ·
- Chipown/оÅó΢
- оÅóµç»úÇý¶¯Ð¾Æ¬
- SLAN/Ê¿À¼Î¢
- CR/Æô³¼Î¢
- FM/¸»ÂúϵÁÐ
- SF/ÈüÍþоƬ
- XL/оÁúϵÁÐ
- LW/æê΢
³¡Ð§Ó¦¹Ü/MOS/IGBT
¶þ¼«¹Ü
Èý¼«¹Ü
ÍÆ¼ö²úÆ·
ÁªÏµÎÒÃÇ
ÉîÛÚÊÐæê΢µç×ӿƼ¼ÓÐÏÞ¹«Ë¾
µç»°£º0755-23087599
ÊÖ»ú£º13808858392
ÓÊÏ䣺dunianhua@leweitech.com
µØÖ·£ºÉîÛÚÊб¦°²ÇøÎ÷Ïçº×ÖÞºã·á¹¤Òµ³ÇB11¶°5Â¥¶«
QX6101_LEDºãÁ÷Çý¶¯Ð¾Æ¬ QX6101
ËùÊô·ÖÀࣺQXȪоϵÁÐ
Æ·ÅÆ£ºÈªÐ¾
ÐͺţºQX6101
·â×°£ºSOP8
¹¦ÂÊ£º30W
µçÁ÷£º350mA
ÐͺţºQX6101
·â×°£ºSOP8
¹¦ÂÊ£º30W
µçÁ÷£º350mA
¶©¹ºÈÈÏߣº0755-23087599
QX6101²úÆ·ÃèÊö£º
QX6101ÊÇÒ»¿î¾ßÓÐ×Ô¹©µç¹¦Äܵĸ߾«¶È½µÑ¹ÐÍ´ó¹¦ÂÊLEDºãÁ÷Çý¶¯Ð¾Æ¬£¬ÊÊÓÃÓÚ½»Á÷85V µ½265VÈ«·¶Î§ÊäÈëµçѹ·Ç¸ôÀëLEDºãÁ÷µçÔ´¡£Ð¾Æ¬²ÉÓÃ×Ô¹©µç½á¹¹£¬ÎÞÐ踨ÖúÈÆ×飬»òÕ߯äËû¸¨Öú¹©µç·½Ê½£¬ÓÃÓÚÇý¶¯NPNÈý¼«¹Ü£¬Ìṩ¸ßÐԼ۱ȡ£Ð¾Æ¬ÄÚ²¿¼¯³ÉµÄ¶¶Æµ¹¦ÄܿɽµµÍEMI³É±¾£¬ÄÚÖû·Â·²¹³¥ÓëбÆÂ²¹³¥£¬ÎÞÐèÍⲿ²¹³¥£¬Ó¦ÓÃÉè¼Æ¼òµ¥¡£×¨ÀûµÄ¸ß¶ËµçÁ÷¼ì²â¡¢¹Ì¶¨ÆµÂÊ¡¢µçÁ÷Ä£PWM ¿ØÖÆ·½Ê½£¬¾ßÓÐÓÅÒìµÄÏßÐÔµ÷ÕûÂʺ͸ºÔص÷ÕûÂÊ¡£
QX6101ÊÇÒ»¿î¾ßÓÐ×Ô¹©µç¹¦Äܵĸ߾«¶È½µÑ¹ÐÍ´ó¹¦ÂÊLEDºãÁ÷Çý¶¯Ð¾Æ¬£¬ÊÊÓÃÓÚ½»Á÷85V µ½265VÈ«·¶Î§ÊäÈëµçѹ·Ç¸ôÀëLEDºãÁ÷µçÔ´¡£Ð¾Æ¬²ÉÓÃ×Ô¹©µç½á¹¹£¬ÎÞÐ踨ÖúÈÆ×飬»òÕ߯äËû¸¨Öú¹©µç·½Ê½£¬ÓÃÓÚÇý¶¯NPNÈý¼«¹Ü£¬Ìṩ¸ßÐԼ۱ȡ£Ð¾Æ¬ÄÚ²¿¼¯³ÉµÄ¶¶Æµ¹¦ÄܿɽµµÍEMI³É±¾£¬ÄÚÖû·Â·²¹³¥ÓëбÆÂ²¹³¥£¬ÎÞÐèÍⲿ²¹³¥£¬Ó¦ÓÃÉè¼Æ¼òµ¥¡£×¨ÀûµÄ¸ß¶ËµçÁ÷¼ì²â¡¢¹Ì¶¨ÆµÂÊ¡¢µçÁ÷Ä£PWM ¿ØÖÆ·½Ê½£¬¾ßÓÐÓÅÒìµÄÏßÐÔµ÷ÕûÂʺ͸ºÔص÷ÕûÂÊ¡£
QX6101¾ßÓжàÖØ±£»¤¹¦ÄÜ£¬°üÀ¨ÖðÖÜÆÚÏÞÁ÷±£»¤£¬LED¿ªÂ·¡¢¶Ì·±£»¤£¬ÊäÈ빩µçǷѹ±£»¤¼°µçÔ´óéλµÈ¹¦ÄÜ¡£QX6101 ²ÉÓà SOP8 ·â×°¡£
QX6101²úÆ·ÌØµã£º
×Ô¹©µç½á¹¹£¬ÎÞÐ踨Öú¹©µç
LED¾ùÖµµçÁ÷¿ØÖÆ£¬ºãÁ÷Ч¹ûºÃ
LEDÊä³öµçÁ÷¾«¶È£º±3%
¸ßЧÂÊ£º×î¸ß¿É´ï 93%ÒÔÉÏ
µçÁ÷Ä£ PWM ¿ØÖÆ
¹Ì¶¨¹¤×÷ƵÂÊ
¶¶Æµ¹¦ÄÜ
ÄÚÖû·Â·²¹³¥¡¢Ð±ÆÂ²¹³¥
LED¿ªÂ·¡¢¶Ì·±£»¤
оƬ¹©µçǷѹ±£»¤
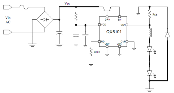
µäÐÍÓ¦ÓÃͼ

µäÐÍÓ¦ÓÃͼ

°¢Àï°Í°ÍµêÆÌ
¹Ø×¢æê΢
ÊÕ²Øæê΢










