成都逍遥耍耍网论坛,天津-凤江湖论坛春风阁(全国信息) ,一品香论坛登录入口风楼阁交友平台 ,快活林信息发布论坛汇总

³äµçÆ÷оƬ°¢Àï°Í°ÍµêÆÌ ¿ª¹ØµçԴоƬ¹Ø×¢æê΢ µç»úÇý¶¯Ð¾Æ¬ÊÕ²Øæê΢ »¶Ó­½øÈëµçԴоƬ/Çý¶¯Ð¾Æ¬¡¢MOS¡¢IGBT¡¢¶þÈý¼«¹Ü¡¢ÇŶѵȵç×ÓÔªÆ÷¼þ´úÀíÉÌ--æê΢µç×Ó¹ÙÍø
¸ß¼¶ËÑË÷

ËÑË÷Ò»

ËÑË÷¶þ

³äµç¹ÜÀíIC·½°¸

ÍÆ¼ö²úÆ·

ÁªÏµÎÒÃÇ

¿ª¹ØµçԴоƬ
ÉîÛÚÊÐæê΢µç×ӿƼ¼ÓÐÏÞ¹«Ë¾

µç»°£º0755-23087599

ÊÖ»ú£º13808858392

ÓÊÏ䣺dunianhua@leweitech.com

µØÖ·£ºÉîÛÚÊб¦°²ÇøÎ÷Ïçº×ÖÞºã·á¹¤Òµ³ÇB11¶°5Â¥¶«

prevnext

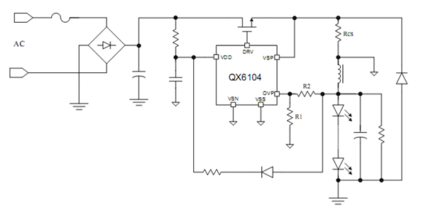
QX6104_LED·Ç¸ôÀëºãÁ÷Çý¶¯Ð¾Æ¬ QX6104

ËùÊô·ÖÀࣺQXȪоϵÁÐ
Æ·ÅÆ£ºÈªÐ¾
ÐͺţºQX6104
·â×°£ºSOT-23-6
¹¦ÂÊ£º60W
µçÁ÷£º2A
¶©¹ºÈÈÏߣº0755-23087599
QX6104²úÆ·ÃèÊö£º
QX6104 ÊÇÒ»¿î¸ß¾«¶È½µÑ¹ÐÍ´ó¹¦ÂÊLEDºãÁ÷Çý¶¯Ð¾Æ¬¡£ÊÊÓÃÓÚ½»Á÷ 85Vµ½265VÈ«·¶Î§ÊäÈëµçѹµÄ´ó¹¦ÂÊ LEDºãÁ÷Çý¶¯µçÔ´¡£
רÀûµÄ¸ß¶ËµçÁ÷¼ì²â¡¢¹Ì¶¨ÆµÂÊ¡¢µçÁ÷Ä£ PWM ¿ØÖÆ·½Ê½£¬¾ßÓÐÓÅÒìµÄÏßÐÔµ÷ÕûÂʺ͸ºÔص÷ÕûÂÊ¡£Ð¾Æ¬µäÐ͹¤×÷ƵÂÊÔ¼65KHz¡£
оƬ²ÉÓõÄÌØÓкãÁ÷¿ØÖÆ·½Ê½£¬Ê¹µÃLEDÊä³öµçÁ÷¾«¶È´ïµ½±3%ÒÔÄÚ¡£ 
оƬÄÚ²¿¼¯³ÉµÄ¶¶Æµ¹¦ÄܿɽµµÍEMI³É±¾¡£ÄÚÖû·Â·²¹³¥ÓëбÆÂ²¹³¥£¬ÎÞÐèÍⲿ²¹³¥£¬Ó¦ÓÃÉè¼Æ¼òµ¥¡£
QX6104¾ßÓжàÖØ±£»¤¹¦ÄÜ£¬°üÀ¨DRVÇý¶¯ MOS Õ¤¼«µçѹǯλ¡¢LED¿ªÂ·/¶Ì·±£»¤£¬ÖðÖÜÆÚÏÞÁ÷±£»¤£¬ÊäÈ빩µçǷѹ/¹ýѹ±£»¤¼°µçԴǶλµÈ¹¦ÄÜ

QX6104²úÆ·ÌØµã£º
¸ß¶Ë MOS Çý¶¯ 
Êä³öµçÁ÷£º¿É´ï 2A 
LED¾ùÖµµçÁ÷¿ØÖÆ£ººãÁ÷Ч¹û
LEDÊä³öµçÁ÷¾«¶È£º±3% 
¸ßЧÂÊ£º×î¸ß¿É´ï93%ÒÔÉÏ 
¹Ì¶¨¹¤×÷ƵÂÊ£¬µçÁ÷Ä£ PWM
¶¶Æµ¹¦ÄÜ 
ÄÚÖû·Â·²¹³¥¡¢Ð±ÆÂ²¹³¥ 
LED¿ªÂ·/¶Ì·±£»¤ 
оƬ¹©µçǷѹ/¹ýѹ±£»¤ 
¹¦ÂʹÜÕ¤¼«µçѹǶλ£º17V 

µäÐÍÓ¦ÓÃͼ



 

²úÆ·ÖÐÐÄ ¹ØÓÚæê΢ ÁªÏµÎÒÃÇ