成都逍遥耍耍网论坛,天津-凤江湖论坛春风阁(全国信息) ,一品香论坛登录入口风楼阁交友平台 ,快活林信息发布论坛汇总

³äµçÆ÷оƬ°¢Àï°Í°ÍµêÆÌ ¿ª¹ØµçԴоƬ¹Ø×¢æê΢ µç»úÇý¶¯Ð¾Æ¬ÊÕ²Øæê΢ »¶Ó­½øÈëµçԴоƬ/Çý¶¯Ð¾Æ¬¡¢MOS¡¢IGBT¡¢¶þÈý¼«¹Ü¡¢ÇŶѵȵç×ÓÔªÆ÷¼þ´úÀíÉÌ--æê΢µç×Ó¹ÙÍø
¸ß¼¶ËÑË÷

ËÑË÷Ò»

ËÑË÷¶þ

³äµç¹ÜÀíIC·½°¸

ÍÆ¼ö²úÆ·

ÁªÏµÎÒÃÇ

¿ª¹ØµçԴоƬ
ÉîÛÚÊÐæê΢µç×ӿƼ¼ÓÐÏÞ¹«Ë¾

µç»°£º0755-23087599

ÊÖ»ú£º13808858392

ÓÊÏ䣺dunianhua@leweitech.com

µØÖ·£ºÉîÛÚÊб¦°²ÇøÎ÷Ïçº×ÖÞºã·á¹¤Òµ³ÇB11¶°5Â¥¶«

prevnext

QX5305_ÉýѹºãÁ÷ledÇý¶¯ic

ËùÊô·ÖÀࣺQXȪоϵÁÐ
Æ·ÅÆ£ºQX/Ȫо
ÐͺţºQX5305
·â×°£ºSOP-8
¹¦ÂÊ£º60w
µçÁ÷£º350mA
¶©¹ºÈÈÏߣº0755-23087599
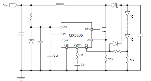
QX5305²úÆ·ÃèÊö£º
QX5305 ÊÇÒ»¿î¸ßЧÂÊ¡¢¸ß¾«¶ÈµÄÉýѹÐÍ´ó¹¦ÂÊLEDµÆºãÁ÷Çý¶¯¿ØÖÆÐ¾Æ¬¡£
QX5305ÄÚÖø߾«¶ÈÎó²î·Å´óÆ÷£¬¹Ì¶¨¹Ø¶Ïʱ¼ä¿ØÖƵç·£¬ºãÁ÷Çý¶¯µç·µÈ£¬ÌرðÊʺϴó¹¦ÂÊ¡¢¶à¸ö¸ßÁÁ¶ÈLEDµÆµÄ´®ºãÁ÷Çý¶¯¡£QX5305²ÉÓù̶¨¹Ø¶Ïʱ¼äµÄ¿ØÖÆ·½Ê½£¬Æä¹¤×÷ƵÂÊ×î¸ß¿É´ï1MHz£¬¿ÉʹÍⲿµç¸ÐºÍÂ˲¨µçÈÝÌå»ý¼õС£¬Ð§ÂÊÌá¸ß£¬½ÚÊ¡PCBÃæ»ý¡£¹Ø¶Ïʱ¼ä¿Éͨ¹ýÍⲿµçÈݽøÐе÷½Ú£¬¹¤×÷ƵÂʿɸù¾ÝÓû§ÒªÇ󶸏ıä¡£
QX5305ͨ¹ýµ÷½ÚÍâÖõĵçÁ÷²ÉÑùµç×裬ÄÜ¿ØÖƸßÁÁ¶ÈLEDµÆµÄÇý¶¯µçÁ÷£¬Ê¹LEDµÆÁÁ¶È´ïµ½Ô¤ÆÚºã¶¨ÁÁ¶È¡£ÔÚEN¶Ë¼ÓPWMÐźÅ£¬»¹¿ÉÒÔ½øÐÐLEDµÆµ÷¹â¡£
QX5305²ÉÓÃSOP8·â×°¡£
 
QX5305²úÆ·ÌØµã£º
¿íÊäÈëµçѹ·¶Î§£º3.6V~100V 
¸ßЧÂÊ£º¿É¸ß´ï95%
×î´ó¹¤×÷ƵÂÊ£º1MHz
CSÏÞÁ÷±£»¤µçѹ£º250mV
FBµçÁ÷²ÉÑùµçѹ£º250mV
оƬ¹©µçǷѹ±£»¤£º2.5V
¹Ø¶Ïʱ¼ä¿Éµ÷
ÍâÖÃÆµÂʲ¹³¥½Å

 µäÐÍÓ¦ÓÃͼ






 
 
²úÆ·ÖÐÐÄ ¹ØÓÚæê΢ ÁªÏµÎÒÃÇ