È«²¿²úÆ··ÖÀà
¼¯³Éµç·IC
- ÓÅÊÆ²úÆ·
- Chipown/оÅó΢
- оÅóµç»úÇý¶¯Ð¾Æ¬
- SLAN/Ê¿À¼Î¢
- CR/Æô³¼Î¢
- FM/¸»ÂúϵÁÐ
- SF/ÈüÍþоƬ
- XL/оÁúϵÁÐ
- LW/æê΢
³¡Ð§Ó¦¹Ü/MOS/IGBT
¶þ¼«¹Ü
Èý¼«¹Ü
ÍÆ¼ö²úÆ·
ÁªÏµÎÒÃÇ
ÉîÛÚÊÐæê΢µç×ӿƼ¼ÓÐÏÞ¹«Ë¾
µç»°£º0755-23087599
ÊÖ»ú£º13808858392
ÓÊÏ䣺dunianhua@leweitech.com
µØÖ·£ºÉîÛÚÊб¦°²ÇøÎ÷Ïçº×ÖÞºã·á¹¤Òµ³ÇB11¶°5Â¥¶«
PN8235_SOP7Áù¼¶ÄÜЧ15.5W³äµçÆ÷ic·½°¸
ËùÊô·ÖÀࣺChipown/оÅó΢
Æ·ÅÆ£ºÐ¾Åó΢
ÐͺţºPN8235
·â×°£ºSOP7
¹¦ÂÊ£º15.5W
µçÁ÷£º3.1A
ÐͺţºPN8235
·â×°£ºSOP7
¹¦ÂÊ£º15.5W
µçÁ÷£º3.1A
¶©¹ºÈÈÏߣº0755-23087599
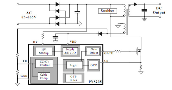
¡¡ PN8235²úÆ·¸ÅÊö£º
¡¡¡¡PN8235¼¯³É³¬µÍ´ý»ú¹¦ºÄԱ߿ØÖÆÆ÷¼°800VÖÇÄܸßѹÆô¶¯Ä£¿é£¬ÍâÇý¹¦ÂÊDMOS£¬ÍⲿRg¿Éµ÷¡£PN8235ÓÃÓÚ¸ßÐÔÄÜ¡¢ÍâΧԪÆ÷¼þ¾«¼òµÄ³äµçÆ÷¡¢ÊÊÅäÆ÷ºÍÄÚÖõçÔ´¡£PN8235ΪԱ߷´À¡¹¤×÷ģʽ£¬¿ÉÊ¡ÂÔ¹âñîºÍTL431¡£ÄÚÖøßѹÆô¶¯µç·£¬¿ÉʵÏÖоƬ¿ÕÔØËðºÄ£¨230VAC£©Ð¡ÓÚ50mW¡£ÔÚºãѹģʽ£¬²ÉÓöàģʽ¼¼ÊõÌá¸ßЧÂʲ¢Ïû³ýÒôƵÔëÉù£¬Ê¹µÃϵͳÂú×ã6¼¶ÄÜЧ±ê×¼£¬¿Éµ÷Êä³öÏß²¹³¥¹¦ÄÜÄÜʹϵͳ»ñµÃ½ÏºÃµÄ¸ºÔص÷ÕûÂÊ£»ÔÚºãÁ÷ģʽ£¬Êä³öµçÁ÷ºÍ¹¦ÂÊ¿Éͨ¹ýCS½ÅµÄµç×è½øÐе÷½Ú¡£¸ÃоƬÌṩÁ˼«ÎªÈ«ÃæµÄÖÇÄܱ£»¤¹¦ÄÜ£¬°üº¬ÖðÖÜÆÚ¹ýÁ÷±£»¤¡¢¹ýѹ±£»¤¡¢¿ª»·±£»¤¡¢¹ýα£»¤¡¢Êä³ö¶Ì·±£»¤ºÍCS¿ªÂ·±£»¤µÈ¡£
¡¡¡¡PN823²úÆ·ÌØµã£º
¡¡¡¡ÄÚÖøßѹÆô¶¯µç·£¬Ð¡ÓÚ50mW¿ÕÔØËðºÄ£¨230VAC£©
¡¡¡¡²ÉÓöàģʽ¼¼ÊõÌá¸ßЧÂÊ£¬Âú×ã6¼¶ÄÜЧ±ê×¼
¡¡¡¡ÍâÇýDMOS£¬ÍⲿRg¿Éµ÷
¡¡¡¡È«µçѹÊäÈ뷶Χ±5%µÄCC/CV¾«¶È
¡¡¡¡Ô±ß·´À¡¿ÉÊ¡¹âñîºÍTL431
¡¡¡¡ºãѹ¡¢ºãÁ÷¡¢Êä³öÏß²¹³¥Íⲿ¿Éµ÷
¡¡¡¡ÎÞÐè¶îÍâ²¹³¥µçÈÝ
¡¡¡¡ÎÞÒôƵÔëÉù
¡¡¡¡ÖÇÄܱ£»¤¹¦ÄÜ
¡¡¡¡¹ýα£»¤ (OTP)
¡¡¡¡VDDǷѹ&¹ýѹ±£»¤ (UVLO&OVP)
¡¡¡¡ÖðÖÜÆÚ¹ýÁ÷±£»¤ (OCP)
¡¡¡¡CS¿ª/¶Ì·±£»¤ (CS O/SP£©
¡¡¡¡¿ª»·±£»¤ (OLP)
¡¡¡¡µäÐÍÓ¦ÓÃͼ£º


°¢Àï°Í°ÍµêÆÌ
¹Ø×¢æê΢
ÊÕ²Øæê΢










