È«²¿²úÆ··ÖÀà
¼¯³Éµç·IC
- ÓÅÊÆ²úÆ·
- Chipown/оÅó΢
- оÅóµç»úÇý¶¯Ð¾Æ¬
- SLAN/Ê¿À¼Î¢
- CR/Æô³¼Î¢
- FM/¸»ÂúϵÁÐ
- SF/ÈüÍþоƬ
- XL/оÁúϵÁÐ
- LW/æê΢
³¡Ð§Ó¦¹Ü/MOS/IGBT
¶þ¼«¹Ü
Èý¼«¹Ü
ÍÆ¼ö²úÆ·
ÁªÏµÎÒÃÇ
ÉîÛÚÊÐæê΢µç×ӿƼ¼ÓÐÏÞ¹«Ë¾
µç»°£º0755-23087599
ÊÖ»ú£º13808858392
ÓÊÏ䣺dunianhua@leweitech.com
µØÖ·£ºÉîÛÚÊб¦°²ÇøÎ÷Ïçº×ÖÞºã·á¹¤Òµ³ÇB11¶°5Â¥¶«
CR6841 90WÀëÏßʽpwm¿ØÖÆÐ¾Æ¬
ËùÊô·ÖÀࣺCR/Æô³¼Î¢
Æ·ÅÆ£ºCRÆô³½Î¢
ÐͺţºCR6841
·â×°£ºSOP-8 /DIP-8
¹¦ÂÊ£º< 90W
µçÁ÷£º
ÐͺţºCR6841
·â×°£ºSOP-8 /DIP-8
¹¦ÂÊ£º< 90W
µçÁ÷£º
¶©¹ºÈÈÏߣº0755-23087599
¡¡¡¡CR6841ÀëÏßʽpwm¿ØÖÆÐ¾Æ¬²ÉÓÃSOP-8 ºÍ DIP-8 Á½ÖÖ·â×°ÐÎʽ£¬VCCÄÍѹ30V£¬´ý»ú¹¦ºÄ<300mW£¬Ó¦Óù¦ÂÊ< 90W£¬ ÊÇÒ»¿î¸ß¶È¼¯³ÉµÄµçÁ÷¿ØÖÆÐÍ PWM ¿ØÖÆÆ÷£¬¿É¼æÈÝÌæ´úOB2269£¬ÄÚÖöàÖÖ±£»¤¹¦ÄܺÍÓÅÒìµÄÐÔÄÜʹµÃ CR6841 ÔÚÖйæÄ£µ½´ó¹æÄ£µÄµçÔ´±ä»»Æ÷Öм«¾ß¾ºÕùÁ¦£¬ÓÃÓÚÖÐÐ͵½´óÐ͵ÄÀëÏßʽµçÔ´±ä»»Æ÷¡£¡¡¡¡
¡¡¡¡CR6841ΪÁ˼õÉÙ´ý»ú¹¦ºÄºÍÌáÉýЧÂÊ£¬¼¯³ÉÁ˶àÖÖ¹¤×÷ģʽ¡£Ëæ×ŸºÔصı仯£¬CR6841¿ÉÒÔ¹¤×÷ÔÚÈýÖÖ²»Í¬µÄģʽ£¬²¢ÇÒÿÖÖģʽ¶¼×öÁËÓÅ»¯¡£µ±¸ºÔغÜÖØÊ±£¬ÏµÍ³¹¤×÷ÔÚ´«Í³µÄPWM£¨Âö³å¿í¶Èµ÷ÖÆ£©Ä£Ê½¡£µ±¸ºÔرäÇáʱ£¬ÏµÍ³½øÈë PFM£¨Âö³åƵÂʵ÷ÖÆ£©Ä£Ê½¡£ÔÚ PFMģʽÏ£¬Ëæ×ŸºÔصÄÖð½¥±äÇᣬ¿ª¹ØÆµÂÊÒ²Ö𽥵ļõС¡£¡¡¡¡
¡¡¡¡CR6841ÀëÏßʽpwm¿ØÖÆÐ¾Æ¬ÖжÀÓÐµÄÆµÂʱ任ģ¿é¿ÉÒÔʹ¿ª¹ØÆµÂÊÆ½»¬½µµÍ¶ø²»²úÉúÔëÉù¡£ÓÉÓÚÆµÂʵĽµµÍ£¬¿ª¹ØËðºÄÒ²±»ÓÐЧµÄ¼õСÁË¡£µ±¸ºÔؼÌÐø½µµÍ¶øµÍÓÚijһÉ趨ֵʱ£¬ÏµÍ³½øÈë PSM£¨ÌøÆµµ÷ÖÆ£©Ä£Ê½¡£ÔÚ PSM ģʽÏ£¬Ò»Ð©¿ª¹ØÖÜÆÚ±»Ìø¹ý£¬ÕâЩÖÜÆÚÄÚ¿ª¹Ø¹ÜÍêÈ«¹Ø¶Ï£¬Òò´ËÕâÖÖģʽ¿É½øÒ»²½½µµÍ´ý»ú¹¦ºÄ¡£ÔÚÉÏÊöµÄÈýÖÖ¹¤×÷ģʽÏ£¬¶¼¼¯³ÉÁËÆµÂʶ¶¶¯¹¦ÄÜ£¬À´ÌáÉýϵͳµÄ EMI ÌØÐÔ¡£
¡¡¡¡
¡¡¡¡CR6841µçÔ´icÖ÷ÒªÌØµã¡¡¡¡
¡¡¡¡¡ö µÍÆô¶¯µçÁ÷¡¡¡¡
¡¡¡¡¡ö ÄÚÖÃÈíÆô¶¯¡¡¡¡
¡¡¡¡¡ö ÂÌɫģʽ¶ÀÓÐµÄ±äÆµºÍÌøÆµ¹¤×÷ģʽ¡¡¡¡
¡¡¡¡¡ö Á¼ºÃµÄEMIÌØÐÔ¡¡¡¡
¡¡¡¡¡ö µçÁ÷ģʽ¿ØÖÆ¡¡¡¡
¡¡¡¡¡ö ÄÚÖÃбÆÂ²¹³¥¡¡¡¡
¡¡¡¡¡ö ÄÚÖÃÇ°ÑØÏûÒþ¡¡¡¡
¡¡¡¡¡ö ¿É±à³Ì¿ª¹ØÆµÂÊ¡¡¡¡
¡¡¡¡¡ö ËùÓÐÒý½ÅµÄÐü¿Õ±£»¤¡¡¡¡
¡¡¡¡¡ö ÁãÔëÉù¹¤×÷¡¡¡¡
¡¡¡¡¡ö ÍâÖÿɱà³Ì¹ýα£»¤¡¡¡¡
¡¡¡¡¡ö VDD¶Ë¹ýѹ±£»¤¡¡¡¡
¡¡¡¡¡ö ¹ýÔØ±£»¤¡¡¡¡
¡¡¡¡¡ö ÖðÖÜÆÚ¹ýÁ÷±£»¤
¡¡¡¡
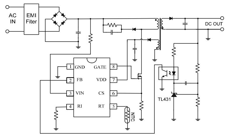
¡¡¡¡cr6841Òý½Å¹¦Äܼ°·Ö²¼

| Òý½ÅÐòºÅ | ·ûºÅ | ÃèÊö |
| 1 | GND | IC ½ÓµØÒý½Å¡£ |
| 2 | FB | µçѹ·´À¡Òý½Å¡£Í¨¹ýÍâ½Ó¹âñîµ½¸ÃÒý½ÅÀ´½øÐл·Â·µ÷½Ú¡£PWM µÄÕ¼¿Õ±ÈÓɸÃÒý½ÅµÄµçѹºÍµÚÁùÒý½ÅµÄµçÁ÷¼ì²âµçѹ¹²Í¬¾ö¶¨¡£ |
| 3 | VIN | Æô¶¯Òý½Å¡£¸ÃÒý½Åͨ¹ýÒ»¸ö´óµÄÆô¶¯µç×èÁ¬½Óµ½ÕûÁ÷ºóµÄ½»Á÷ÊäÈë¶Ë¡£Õâ¸öÒý½ÅµÄ×÷ÓÃÖ÷ÒªÊÇ¿ìËÙÆô¶¯ºÍÓÃÓÚ OCP ²¹³¥µÄÏßÐÔµçѹ¼ì²â¡£ |
| 4 | RI | ƵÂÊÉèÖÃÒý½Å¡£¸ÃÒý½Åͨ¹ýÍâ½ÓÒ»¸öµç×èµ½µØÀ´ÉèÖÿª¹ØÆµÂÊ¡£Ð¾Æ¬Îª¸ÃÒý½ÅÉèÖÃÁËÐü¿Õ±£»¤ºÍ¶ÔµØ¶Ì·±£»¤¡£ |
| 5 | RT | ¹ýα£»¤Òý½Å¡£¸ÃÒý½Åͨ¹ýÍâ½ÓÒ»¸öÈÈÃôµç×èµ½µØÀ´Íê³É¿É±à³Ì µÄ¹ýα£»¤¹¦ÄÜ¡£µ±¸ÃÒý½ÅµÄµçѹµÍÓÚоƬÄÚ²¿ÉèÖõĹ̶¨±È½Ï µçѹ 1.065V ʱ£¬PWM Êä³ö½«»á¹Ø±Õ¡£ |
| 6 | CS | µçÁ÷¼ì²âÒý½Å¡£Í¨¹ý¼ì²â£Ã£Óµç×èÉϵĵçѹ¼ì²âÁ÷¹ý¹¦ÂʹܵĵçÁ÷´óС£¬Íê³ÉÖðÖÜÆÚ¹ýÁ÷±£»¤µÄ¹¦ÄÜ¡£ |
| 7 | VDD | IC ¹©µçÒý½Å¡£¸ÃÒý½ÅΪоƬµÄÕý³£¹¤×÷Ìṩµçѹ |
| 8 | GATE | Çý¶¯Òý½Å¡£¸ÃÒý½ÅÁ¬½Ó¹¦ÂʹܵÄÕ¤¶Ë£¬Ð¾Æ¬Í¨¹ý¸ÃÒý½ÅÀ´Çý¶¯¹¦Âʹܡ£ |
¡¡¡¡
¡¡¡¡CR6841¿ª¹ØµçÔ´ÔÀíͼ

¡¡¡¡
¡¡¡¡CR6841Ó¦ÓÃÓÚÀëÏßʽ·´¼¤ AC/DC ±ä»¯Æ÷ÁìÓò¡¡¡¡
¡¡¡¡¡ö µçÔ´ÊÊÅäÆ÷¡¡¡¡
¡¡¡¡¡ö ¿ª·ÅʽµçÔ´¡¡¡¡
¡¡¡¡¡ö ATX´ý»úµçÔ´¡¡¡¡
¡¡¡¡¡ö µç³Ø³äµçÆ÷
¡¡¡¡
¡¡¡¡CR6841 ¼¯³ÉÁ˶àÖÖ¹¦Äܺͱ£»¤ÌØÐÔ£¬°üÀ¨Ç·Ñ¹Ëø¶¨£¨UVLO£©£¬VDD ¹ýѹ±£»¤£¨OVP£©£¬ÈíÆô£¬¸½¼Ó¿É±à³Ì¹ýα£»¤£¨OTP£©£¬ÖðÖÜÆÚµçÁ÷ÏÞÖÆ£¨OCP£©£¬ ¹ýÔØ±£»¤£¨OLP£©£¬ËùÓÐÒý½ÅÐü¿Õ±£»¤£¬RI Òý½ÅµÄ¶ÔµØ¶Ì·±£»¤£¬GATE ¶Ëóé룬VDD óéλ£¬Ç°ÑØÏûÒþ¡£CR6841 ÀëÏßʽpwm¿ØÖÆÐ¾Æ¬»¹¼¯³ÉÁ˺㹦ÂÊÏÞÖÆÄ£¿éÀ´Ê¹ÏµÍ³ÔÚÈ«µçѹ·¶Î§£¨90V~264V£©ÄÚÊä³öºã¶¨µÄ¹¦ÂÊ¡£
°¢Àï°Í°ÍµêÆÌ
¹Ø×¢æê΢
ÊÕ²Øæê΢










