È«²¿²úÆ··ÖÀà
¼¯³Éµç·IC
- ÓÅÊÆ²úÆ·
- Chipown/оÅó΢
- оÅóµç»úÇý¶¯Ð¾Æ¬
- SLAN/Ê¿À¼Î¢
- CR/Æô³¼Î¢
- FM/¸»ÂúϵÁÐ
- SF/ÈüÍþоƬ
- XL/оÁúϵÁÐ
- LW/æê΢
³¡Ð§Ó¦¹Ü/MOS/IGBT
¶þ¼«¹Ü
Èý¼«¹Ü
ÍÆ¼ö²úÆ·
ÁªÏµÎÒÃÇ
ÉîÛÚÊÐæê΢µç×ӿƼ¼ÓÐÏÞ¹«Ë¾
µç»°£º0755-23087599
ÊÖ»ú£º13808858392
ÓÊÏ䣺dunianhua@leweitech.com
µØÖ·£ºÉîÛÚÊб¦°²ÇøÎ÷Ïçº×ÖÞºã·á¹¤Òµ³ÇB11¶°5Â¥¶«
CR5842 65WµçÁ÷pwm¿ØÖÆÐ¾Æ¬´ú»»OB5269/LD7575
ËùÊô·ÖÀࣺCR/Æô³¼Î¢
Æ·ÅÆ£ºCR/Æô³¼Î¢
ÐͺţºCR5842
·â×°£ºSOP-8L
¹¦ÂÊ£º65W
µçÁ÷£º
ÐͺţºCR5842
·â×°£ºSOP-8L
¹¦ÂÊ£º65W
µçÁ÷£º
¶©¹ºÈÈÏߣº0755-23087599
¡¡¡¡CR5842оƬÊÇÒ»¿î²ÉÓà 700V ¸ßѹÆô¶¯¡¢ÄÚÖà 65kHz ¹Ì¶¨¹¤×÷ƵÂÊ¡¢³¬µÍ´ý»ú¹¦ºÄµÄµçÁ÷Ä£ PWM ¿ØÖÆÐ¾Æ¬£¬ÊÊÓÃÓÚ 65W ÒÔÄÚµÄÈ«µçѹ·¶Î§ÀëÏß¿ª¹ØµçÔ´¡£ÇáÔØºÍÎÞ¸ºÔØÇé¿öÏÂ×Ô¶¯½øÈëÂÌɫģʽºÍ Burst ģʽ£¬¿ÉÒÔÓÐЧ¼õСµçÔ´Ä£¿éµÄ´ý»ú¹¦ºÄ£¬Âú×ãÄÜЧÁù¼¶±ê×¼ÒªÇ󡣡¡¡¡
¡¡¡¡CR5842оƬÄÚÖÃÁËͬ²½Ð±ÆÂ²¹³¥µç·£¬¶¯Ì¬·åÖµÏÞÖÆµç·¼õСÁËÔÚ¿íµçѹÊäÈëʱ×î´óÊä³ö¹¦Âʵı仯£»CR5842 ÄÚÖÃÁ˶àÖÖ±£»¤¹¦ÄÜ£¬Çý¶¯Êä³ö²ÉÓõÄͼÌÚÖùºÍÈíÇý¶¯¿ÉÓÐЧ½µµÍÁË¿ª¹ØÔëÉù£¬¸ü¼ÓÈÝÒ׵ػñµÃÁ¼ºÃµÄ EMI ÐÔÄÜ¡£
¡¡¡¡
¡¡¡¡CR5842оƬÖ÷ÒªÌØµã¡¡¡¡
¡¡¡¡¡ö 700V¸ßѹÆô¶¯¡¡¡¡
¡¡¡¡¡ö ³¬µÍ´ý»ú¡¡¡¡
¡¡¡¡¡ö ЧÂʾùºâ¼¼Êõ¡¢Âú×ãÄÜЧÁù¼¶±ê×¼¡¡¡¡
¡¡¡¡¡ö ÄÚÖÃ65kHz¹Ì¶¨PWMƵÂÊ¡¡¡¡
¡¡¡¡¡ö ÄÚÖÃÈíÆô¶¯¼¼Êõ½µµÍ¿ª»úMOSFET¹¦ÂʹÜ©ԴµçѹӦÁ¦¡¡¡¡
¡¡¡¡¡ö ƵÂʶ¶¶¯¼¼Êõ¸ÄÉÆÁËEMIÌØÐÔ¡¡¡¡
¡¡¡¡¡ö ¹¤×÷ÎÞÒôƵÔëÒô¡¡¡¡
¡¡¡¡¡ö ¹ýѹ±£»¤(OVP)Ëø´æ¡¡¡¡
¡¡¡¡¡ö ¹ýÔØ±£»¤(OLP)ºÍ¹ýα£»¤(OTP)×Ô¶¯»Ö¸´¡¡¡¡
¡¡¡¡¡ö ÄÚÖÃͬ²½Ð±ÆÂ²¹³¥ÔöÇ¿»·Â·Îȶ¨ÐÔ¡¡¡¡
¡¡¡¡¡ö ÄÚÖÃÇ°ÑØÏûÒþ(LEB)¡¡¡¡
¡¡¡¡¡ö ÄÚÖö¯Ì¬·åÖµµçÁ÷²¹³¥¹¦ÄÜ£¬ÔÚÊäÈë85V~264VµÄ¿íµçѹÏ¿ÉʵÏֺ㶨×î´óÊä³ö¹¦ÂÊ¡¡¡¡
¡¡¡¡¡ö ÍâÖÿɵ÷Êä³öµçѹ¹ýѹ±£»¤¹¦ÄÜ¡¡¡¡
¡¡¡¡¡ö ¹ýα£»¤¡¡¡¡
¡¡¡¡¡ö 4000V HBM ESDÄÜÁ¦¡¡¡¡
¡¡¡¡¡ö SOP-8L¡¢DIP-8L ÂÌÉ«·â×°
¡¡¡¡
¡¡¡¡¹Ü½ÅÅÅÁÐͼ¼°Òý½ÅÃèÊö

|
¹Ü½ÅºÅ |
Ãû³Æ |
ÃèÊö |
| 1 | RT |
¿ÉÍâ½ÓNTCµç×è×÷Ϊ¹ýα£»¤¿ØÖÆ£¬Ò²¿Éͨ¹ýÍâ½ÓZener¹Üµ½VDDʵ ÏÖÊä³ö¹ýѹ±£»¤µçѹ¿Éµ÷¡£ |
| 2 | FB |
Êä³öµçѹ·´À¡ÊäÈë½Å£¬Òý½ÅµÄÊä³öµçÁ÷¿ÉÒÔ¿ØÖÆPWMµÄ¹¤×÷ÖÜÆÚ¡¢ ¶Ì·±£»¤ºÍ¹ýÔØ±£»¤¡£ |
| 3 | CS |
ԱߵçÁ÷¼ì²â½Å£¬Í¨¹ý¼ì²âCSµç×èÉϵĵçѹ¼ì²âÁ÷¹ý¹¦ÂʹܵĵçÁ÷´ó С£¬Í¨¹ý¸Ã½Å¿ÉÒÔµ÷½Ú×î´óÊä³ö¹¦ÂÊ¡£ |
| 4 | GND | оƬµØ¡£ |
| 5 | GATE | Õ¤Çý¶¯Êä³ö£¬ÓÃÓÚÇý¶¯¹¦ÂÊMOSFET¡£ |
| 6 | VDD | оƬ¹©µçµçÔ´¡£ |
| 7 | NC | Ðü¿Õ½Å |
| 8 | HV | ¸ßѹÆô¶¯ÊäÈë½Å£¬Í¨¹ýÆô¶¯µç×èÁ¬½Óµ½ÕûÁ÷ÊäÈëµçÈÝÑô¼«¡£ |
¡¡¡¡
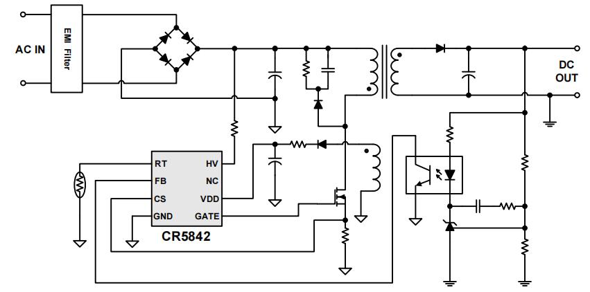
¡¡¡¡µäÐÍÓ¦Óõç·ͼ

¡¡¡¡
¡¡¡¡Ó¦ÓÃÁìÓò¡¡¡¡
¡¡¡¡¡ö AC/DCµçÔ´ÊÊÅäÆ÷¡¡¡¡
¡¡¡¡¡ö ¿ª·ÅʽµçÔ´¡¡¡¡
¡¡¡¡¡ö µç³Ø³äµçÆ÷¡¡¡¡
¡¡¡¡¡ö ATX´ý»úµçÔ´
¡¡¡¡
¡¡¡¡CR5842µçÁ÷pwm¿ØÖÆÐ¾Æ¬ÊÇÒ»¿îÓÃÓÚ65WÒÔÄÚÀëÏßʽ¿ª¹ØµçÔ´IC£¬Òý½ÅºÍ¹¦ÄÜÓë°º±¦µÄOB5269¼°Í¨¼ÎµÄLD7575»ù±¾Ò»Ö£¬¿É¼æÈÝ´ú»»£¬ÊÊÓÃÓÚ´ý»ú¹¦ºÄ<100mWµÄAC/DCµçÔ´ÊÊÅäÆ÷¡¢³äµçÆ÷µçÔ´£¬¸ü¶àCR5842_ 19V3. 42A³äµçÆ÷/ÊÊÅäÆ÷·½°¸Ó¦ÓÃ×ÊÁϼ°Ïà¹Ø²úÆ·ÊÖ²á²ÎÊýÇëÏòÆô³¼Î¢´úÀíæê΢µç×ÓÉêÇë¡£>>
°¢Àï°Í°ÍµêÆÌ
¹Ø×¢æê΢
ÊÕ²Øæê΢










