成都逍遥耍耍网论坛,天津-凤江湖论坛春风阁(全国信息) ,一品香论坛登录入口风楼阁交友平台 ,快活林信息发布论坛汇总

³äµçÆ÷оƬ°¢Àï°Í°ÍµêÆÌ ¿ª¹ØµçԴоƬ¹Ø×¢æê΢ µç»úÇý¶¯Ð¾Æ¬ÊÕ²Øæê΢ »¶Ó­½øÈëµçԴоƬ/Çý¶¯Ð¾Æ¬¡¢MOS¡¢IGBT¡¢¶þÈý¼«¹Ü¡¢ÇŶѵȵç×ÓÔªÆ÷¼þ´úÀíÉÌ--æê΢µç×Ó¹ÙÍø
¸ß¼¶ËÑË÷

ËÑË÷Ò»

ËÑË÷¶þ

³äµç¹ÜÀíIC·½°¸

ÍÆ¼ö²úÆ·

ÁªÏµÎÒÃÇ

¿ª¹ØµçԴоƬ
ÉîÛÚÊÐæê΢µç×ӿƼ¼ÓÐÏÞ¹«Ë¾

µç»°£º0755-23087599

ÊÖ»ú£º13808858392

ÓÊÏ䣺dunianhua@leweitech.com

µØÖ·£ºÉîÛÚÊб¦°²ÇøÎ÷Ïçº×ÖÞºã·á¹¤Òµ³ÇB11¶°5Â¥¶«

prevnext

CR6890A ·´¼¤µçÔ´¿ØÖÆIC

ËùÊô·ÖÀࣺCR/Æô³¼Î¢
Æ·ÅÆ£ºCRÆô³½Î¢
ÐͺţºCR6890A
·â×°£ºSOT23-6L
¹¦ÂÊ£º¡Ü65W
µçÁ÷£º
¶©¹ºÈÈÏߣº0755-23087599
¡¡¡¡CR6890A ÊÇÒ»¿î¸ß¼¯³É¶È¡¢µÍ´ý»ú¹¦ºÄµÄ CCM+PFM+QR »ìºÏµçÁ÷ģʽ PWM¿ØÖÆÆ÷¡£CR6890A ·´¼¤µçÔ´¿ØÖÆICÇáÔØÊ±»á½µµÍƵÂÊ£¬×îµÍƵÂÊ 22kHz ¿É±ÜÃâÒôƵÔëÉù¡£¡¡¡¡
¡¡¡¡CR6890AÌṩÁËÍêÕûµÄ±£»¤¹¦ÄÜ£¬Èç cycle-by-cycleµçÁ÷ÏÞÖÆ¡¢OCP¡¢OTP¡¢VDD_OVP¡¢UVLOµÈ£¬»¹¿ÉÒÔͨ¹ý PRT ½Å·Ö±ð¾«È·ÉèÖÃÍâÖùýα£»¤ºÍÊä³öµçѹ¹ýѹ±£»¤¡£ÈíÆô¶¯¹¦ÄÜ¿ÉÒÔ¼õÉÙϵͳÆô¶¯Ê± MOSFET µÄÓ¦Á¦£¬Ç°ÑØÏûÒþʱ¼ä¼ò»¯ÁËϵͳӦÓá£Í¨¹ýƵÂʶ¶¶¯ºÍÈíÇý¶¯µç·µÄÉè¼Æ£¬½µµÍ¿ª¹ØÔëÉù£¬¼ò»¯ÁË EMI Éè¼Æ¡£¡¡¡¡
¡¡¡¡CR6890A ÌṩSOT23-6L µÄ·â×°¡£
¡¡¡¡
¡¡¡¡CR6890A ·´¼¤µçÔ´¿ØÖÆICÌØµã¡¡¡¡
¡¡¡¡¡ö ½ÏµÍµÄÆô¶¯µçÁ÷ (´óÔ¼3μA)¡¡¡¡
¡¡¡¡¡ö ÄÚÖÃÈíÆô¶¯¼õÉÙMOSFETÓ¦Á¦¡¡¡¡
¡¡¡¡¡ö CCM+PFM+QR¿ØÖÆÄ£Ê½¡¡¡¡
¡¡¡¡¡ö ÄÚ½¨Í¬²½Ð±ÆÂ²¹³¥£¬Ïû³ý´Îг²¨Õðµ´¡¡¡¡
¡¡¡¡¡ö ÄÚ½¨ÆµÂʶ¶¶¯¹¦ÄÜ£¬½µµÍEMI¡¡¡¡
¡¡¡¡¡ö ÄÚÖÃ65kHz¿ª¹ØÆµÂÊ¡¡¡¡
¡¡¡¡¡ö ÇáÔØ½µµÍ¹¤×÷ƵÂÊ¡¡¡¡
¡¡¡¡¡ö ¿É±à³ÌÍâÖùýα£»¤¡¡¡¡
¡¡¡¡¡ö VDD¹ýѹ±£»¤ºÍÊä³ö¹ýѹ±£»¤¹¦ÄÜ¡¡¡¡
¡¡¡¡¡ö ÄÚÖÃÇ°ÑØÏûÒþµç·¡¡¡¡
¡¡¡¡¡ö ÄÚÖÃÊä³ö¶þ¼«¹Ü¶Ì·±£»¤¡¡¡¡
¡¡¡¡¡ö ÄÚÖùýα£»¤¡¡¡¡
¡¡¡¡¡ö ¹ýÔØ±£»¤¡¡¡¡
¡¡¡¡¡ö SOT23-6L·â×°
¡¡¡¡
¡¡¡¡¹Ü½ÅÅÅÁм°ÃèÊö
Òý½ÅÐòºÅ ·ûºÅ ÃèÊö
1 GND µØ½Å
2 FB µçѹ·´À¡½Å£¬ºÍCS ¹²Í¬¾ö¶¨Êä³öÕ¼¿Õ±È£¬Í¬Ê±´Ë½Å¿ØÖÆÏµÍ³¹¤×÷ƵÂÊ¡£
3 PRT Í˴żì²â¡¢ÍâÖùýα£»¤ºÍÊä³öµçѹ¹ýѹ±£»¤¼ì²â½Å¡£¼«¼òµ¥Ó¦ÓÃʱ£¬¸ÃÒý½Å¿ÉÒÔÐü¿Õ¡£
4 CS µçÁ÷¼ì²â½Å£¬Á¬½Óµç×èÔÚMOSFET µÄÔ´ºÍµØÖ®¼ä¼ì²âµç¸ÐµçÁ÷¡£
5 VDD µçÔ´½Å¡£
6 GATE Çý¶¯½Å£¬Íâ½Ó¹¦ÂÊMOSFET µÄÕ¤¼«¡£
 

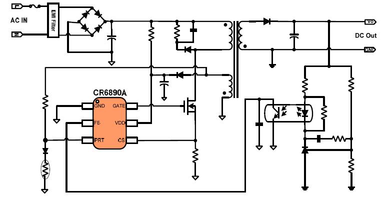
¡¡¡¡µäÐÍÓ¦Óõç·ͼ
¡¡¡¡
¡¡¡¡Ó¦ÓÃÁìÓò¡¡¡¡
¡¡¡¡¡ö AC/DCÊÊÅäÆ÷¡¡¡¡
¡¡¡¡¡ö µçÊÓ¼°¼àÊÓÆ÷µçÔ´¡¡¡¡
¡¡¡¡¡ö ³äµçÆ÷¡¡¡¡
¡¡¡¡¡ö ´æ´¢É豸µçÔ´
¡¡¡¡
¡¡¡¡CR6890A ·´¼¤µçÔ´¿ØÖÆIC ×îµÍƵÂÊ22kHz ¿É±ÜÃâÒôƵÔëÉù£¬²ÉÓÃCCM+PFM+QR »ìºÏ¿ØÖÆÄ£Ê½ÒÔ¼õСϵͳËðºÄ£¬´ïµ½ÂÌÉ«½ÚÄܵÄÄ¿µÄ¡£IC ¼¯³ÉÁ˷ḻµÄ±£»¤¹¦ÄÜ£¬¼ò»¯Á˵ç·ϵͳӦÓÃÉè¼Æ£¬¸ü¶àCR6890A_12V3A/19V3.42A²úÆ·Êֲᡢµç·ԭÀíͼ¼° BOM¡¢±äѹÆ÷×ÊÁÏ¡¢EMIÐÔÄܲâÊÔµÈÏà¹Ø×ÊÁÏÇëÏòæê΢µç×ÓÉêÇë¡£>>
 
²úÆ·ÖÐÐÄ ¹ØÓÚæê΢ ÁªÏµÎÒÃÇ