È«²¿²úÆ··ÖÀà
¼¯³Éµç·IC
- ÓÅÊÆ²úÆ·
- Chipown/оÅó΢
- оÅóµç»úÇý¶¯Ð¾Æ¬
- SLAN/Ê¿À¼Î¢
- CR/Æô³¼Î¢
- FM/¸»ÂúϵÁÐ
- SF/ÈüÍþоƬ
- XL/оÁúϵÁÐ
- LW/æê΢
³¡Ð§Ó¦¹Ü/MOS/IGBT
¶þ¼«¹Ü
Èý¼«¹Ü
ÍÆ¼ö²úÆ·
ÁªÏµÎÒÃÇ
ÉîÛÚÊÐæê΢µç×ӿƼ¼ÓÐÏÞ¹«Ë¾
µç»°£º0755-23087599
ÊÖ»ú£º13808858392
ÓÊÏ䣺dunianhua@leweitech.com
µØÖ·£ºÉîÛÚÊб¦°²ÇøÎ÷Ïçº×ÖÞºã·á¹¤Òµ³ÇB11¶°5Â¥¶«
CR6889B 65W pwm¿ØÖÆÆ÷оƬ
ËùÊô·ÖÀࣺCR/Æô³¼Î¢
Æ·ÅÆ£ºCRÆô³½Î¢
ÐͺţºCR6889B
·â×°£ºSOT23-6L
¹¦ÂÊ£º¡Ü65W
µçÁ÷£º3¦ÌA
ÐͺţºCR6889B
·â×°£ºSOT23-6L
¹¦ÂÊ£º¡Ü65W
µçÁ÷£º3¦ÌA
¶©¹ºÈÈÏߣº0755-23087599
¡¡¡¡CR6889B ÊÇÒ»¿î¸ß¼¯³É¶È¡¢µÍ´ý»ú¹¦ºÄµÄµçÁ÷ģʽ PWM ¿ØÖÆÆ÷¡£CR6889B pwm¿ØÖÆÆ÷оƬÇáÔØÊ±»á½µµÍƵÂÊ£¬×îµÍƵÂÊ 22kHz ¿É±ÜÃâÒôƵÔëÉù¡£CR6889B ÌṩÁËÍêÕûµÄ±£»¤¹¦ÄÜ£¬Èç cycle-by-cycle µçÁ÷ÏÞÖÆ¡¢OCP¡¢OTP¡¢VDD_OVP¡¢UVLO µÈ£¬»¹¿ÉÒÔͨ¹ý OVP ½Å·Ö±ð¾«È·ÉèÖÃÊä³öµçѹ¹ýѹ±£»¤¡£ÈíÆô¶¯¹¦ÄÜ¿ÉÒÔ¼õÉÙϵͳÆô¶¯Ê± MOSFET µÄÓ¦Á¦£¬Ç°ÑØÏûÒþʱ¼ä¼ò»¯ÁËϵͳӦÓá£Í¨¹ýƵÂʶ¶¶¯ºÍÈíÇý¶¯µç·µÄÉè¼Æ£¬½µµÍ¿ª¹ØÔëÉù£¬¼ò»¯ÁË EMI Éè¼Æ¡£CR6889B ÌṩSOT23-6L µÄ·â×°¡£
¡¡¡¡
¡¡¡¡CR6889BÌØÐÔ¡¡¡¡
¡¡¡¡¡ö ½ÏµÍµÄÆô¶¯µçÁ÷ (´óÔ¼3μA)¡¡¡¡
¡¡¡¡¡ö ÈíÆô¶¯¼õÉÙ¿ª»úʱMOSFETµÄ©ԴµçѹӦÁ¦¡¡¡¡
¡¡¡¡¡ö ÄÚ½¨Í¬²½Ð±ÆÂ²¹³¥£¬Ïû³ý´Îг²¨Õðµ´¡¡¡¡
¡¡¡¡¡ö ÄÚ½¨ÆµÂʶ¶¶¯¹¦ÄÜ£¬½µµÍEMI¡¡¡¡
¡¡¡¡¡ö ÄÚÖÃ65kHz¿ª¹ØÆµÂÊ¡¡¡¡
¡¡¡¡¡ö ÇáÔØ½µµÍ¹¤×÷ƵÂÊ¡¡¡¡
¡¡¡¡¡ö VDD¹ýѹ±£»¤ºÍÊä³ö¹ýѹ±£»¤¹¦ÄÜ¡¡¡¡
¡¡¡¡¡ö ÄÚÖÃÇ°ÑØÏûÒþµç·¡¡¡¡
¡¡¡¡¡ö ÄÚÖÃÊä³ö¶þ¼«¹Ü¶Ì·±£»¤¡¡¡¡
¡¡¡¡¡ö ¹ýÔØ±£»¤¡¡¡¡
¡¡¡¡¡ö SOT23-6L·â×°
¡¡¡¡
¡¡¡¡¹Ü½ÅÅÅÁÐÃèÊö

| Òý½ÅÐòºÅ | ·ûºÅ | ÃèÊö |
| 1 | GND | µØ½Å |
| 2 | FB | µçѹ·´À¡½Å£¬ºÍCS ¹²Í¬¾ö¶¨Êä³öÕ¼¿Õ±È£¬Í¬Ê±´Ë½Å¿ØÖÆÏµÍ³¹¤×÷ƵÂÊ¡£ |
| 3 | OVP | ͨ¹ý¸¨ÖúÈÆ×é·ÖѹÉèÖÃÊä³ö¹ýѹ±£»¤µçѹֵ£¬¸Ã½ÌÐü¿ÕÔòÎÞÊä³ö¹ýѹ±£»¤¹¦ÄÜ¡£ |
| 4 | CS | µçÁ÷¼ì²â½Å£¬Á¬½Óµç×èÔÚMOSFET µÄÔ´ºÍµØÖ®¼ä¼ì²âµç¸ÐµçÁ÷¡£ |
| 5 | VDD | µçÔ´½Å¡£ |
| 6 | GATE | Çý¶¯½Å£¬Íâ½Ó¹¦ÂÊMOSFET µÄÕ¤¼«¡£ |
¡¡¡¡
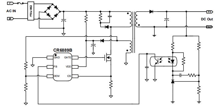
¡¡¡¡µäÐÍÓ¦Óõç·ͼ

¡¡¡¡
¡¡¡¡Ó¦ÓÃÁìÓò¡¡¡¡
¡¡¡¡¡ö AC/DCÊÊÅäÆ÷¡¡¡¡
¡¡¡¡¡ö µçÊÓ¼°¼àÊÓÆ÷µçÔ´¡¡¡¡
¡¡¡¡¡ö ´òÓ¡»ú¡¡¡¡
¡¡¡¡¡ö ´æ´¢É豸µçÔ´
¡¡¡¡
¡¡¡¡CR6889BÊÇÒ»¿î65WÒÔÄڵĸ±±ß¸ßÄÜЧµÍ¹¦ºÄÂÌÉ«½ÚÄÜpwm¿ØÖÆÆ÷оƬ£¬VCCÄÍѹ30V£¬´ý»ú¹¦ºÄСÓÚ75mW£¬¿ÉÌæ»»OB25281¡¢SD4873A¡¢ AP8267¡¢SF5533¡¢KP201¡¢OB2273µÈ²úÆ·£¬¸ü¶àCR6889B pwm¿ØÖÆÆ÷оƬ²úÆ·Êֲᡢµçѧ²ÎÊý¡¢¹¤×÷ÔÀí¡¢ÑùÆ·ÉêÇë¼°¼¼ÊõÖ§³ÖÇë×Éѯæê΢µç×Ó¡£>>
°¢Àï°Í°ÍµêÆÌ
¹Ø×¢æê΢
ÊÕ²Øæê΢










