成都逍遥耍耍网论坛,天津-凤江湖论坛春风阁(全国信息) ,一品香论坛登录入口风楼阁交友平台 ,快活林信息发布论坛汇总

³äµçÆ÷оƬ°¢Àï°Í°ÍµêÆÌ ¿ª¹ØµçԴоƬ¹Ø×¢æê΢ µç»úÇý¶¯Ð¾Æ¬ÊÕ²Øæê΢ »¶Ó­½øÈëµçԴоƬ/Çý¶¯Ð¾Æ¬¡¢MOS¡¢IGBT¡¢¶þÈý¼«¹Ü¡¢ÇŶѵȵç×ÓÔªÆ÷¼þ´úÀíÉÌ--æê΢µç×Ó¹ÙÍø
¸ß¼¶ËÑË÷

ËÑË÷Ò»

ËÑË÷¶þ

³äµç¹ÜÀíIC·½°¸

ÍÆ¼ö²úÆ·

ÁªÏµÎÒÃÇ

¿ª¹ØµçԴоƬ
ÉîÛÚÊÐæê΢µç×ӿƼ¼ÓÐÏÞ¹«Ë¾

µç»°£º0755-23087599

ÊÖ»ú£º13808858392

ÓÊÏ䣺dunianhua@leweitech.com

µØÖ·£ºÉîÛÚÊб¦°²ÇøÎ÷Ïçº×ÖÞºã·á¹¤Òµ³ÇB11¶°5Â¥¶«

prevnext

CR5169 18-25W pd¿ØÖÆÐ¾Æ¬

ËùÊô·ÖÀࣺCR/Æô³¼Î¢
Æ·ÅÆ£ºCRÆô³½Î¢
ÐͺţºCR5169
·â×°£ºSOP-8L
¹¦ÂÊ£º< 25W
µçÁ÷£º
¶©¹ºÈÈÏߣº0755-23087599
¡¡¡¡CR5169 pd¿ØÖÆÐ¾Æ¬ÊÇÒ»¿î¸ß¼¯³É¶È¡¢µÍ´ý»ú¹¦ºÄµÄ CCM+PFM »ìºÏµçÁ÷ģʽ PWM ¿ØÖÆ¿ª¹Ø¡£CR5169 ÇáÔØÊ±»á½µµÍƵÂÊ£¬×îµÍƵÂÊ 22kHz ¿É±ÜÃâÒôƵÔëÉù¡£CR5169 ÌṩÁËÍêÕûµÄ±£»¤¹¦ÄÜ£¬Èç OCP¡¢OTP¡¢VDD_OVP¡¢UVLO µÈ¡£ÈíÆô¶¯¹¦ÄÜ¿ÉÒÔ¼õÉÙϵͳÆô¶¯Ê± MOSFET µÄÓ¦Á¦£¬Ç°ÑØÏûÒþʱ¼ä¼ò»¯ÁËϵͳӦÓá£Í¨¹ýƵÂʶ¶¶¯ºÍÈíÇý¶¯µç·µÄÉè¼Æ£¬½µµÍ¿ª¹ØÔëÉù£¬¼ò»¯ÁË EMI Éè¼Æ£¬CR5169 pd¿ØÖÆÐ¾Æ¬»¹Ìṩ VDD µçѹ´Ó 8.5V ÖÁ 36.5V ¸ü¿íµÄ¹¤×÷·¶Î§¡£CR5169Ìṩ SOP-8L µÄ·â×°¡£
¡¡¡¡
¡¡¡¡Ö÷ÒªÌØµã¡¡¡¡
¡¡¡¡¡ö ½ÏµÍµÄÆô¶¯µçÁ÷ (´óÔ¼3μA)¡¡¡¡
¡¡¡¡¡ö È«µçѹ·¶Î§´ý»úµÍÓÚ75mW¡¡¡¡
¡¡¡¡¡ö Âú×ãÁù¼¶ÄÜЧ±ê×¼¡¡¡¡
¡¡¡¡¡ö ÄÚÖÃÈíÆô¶¯¼õÉÙMOSFETÓ¦Á¦¡¡¡¡
¡¡¡¡¡ö CCM+PFM¿ØÖÆÄ£Ê½¡¡¡¡
¡¡¡¡¡ö ÄÚ½¨Í¬²½Ð±ÆÂ²¹³¥£¬Ïû³ý´Îг²¨Õðµ´¡¡¡¡
¡¡¡¡¡ö ÄÚ½¨ÆµÂʶ¶¶¯¹¦ÄÜ£¬½µµÍEMI¡¡¡¡
¡¡¡¡¡ö ÄÚÖÃ65kHz¿ª¹ØÆµÂÊ¡¡¡¡
¡¡¡¡¡ö ÇáÔØ½µµÍ¹¤×÷ƵÂÊ¡¡¡¡
¡¡¡¡¡ö VDDµçѹ8.5VÖÁ36.5V£¬¹¤×÷·¶Î§¸ü¿í¡¡¡¡
¡¡¡¡¡ö VDD¹ýѹ±£»¤¹¦ÄÜ¡¡¡¡
¡¡¡¡¡ö ÄÚÖÃÇ°ÑØÏûÒþµç·¡¡¡¡
¡¡¡¡¡ö ÄÚÖùýα£»¤¡¡¡¡
¡¡¡¡¡ö ¹ýÔØ±£»¤¡¡¡¡
¡¡¡¡¡ö SOP-8L¸ß¹¦ÂÊÃܶÈÂÌÉ«·â×°
¡¡¡¡
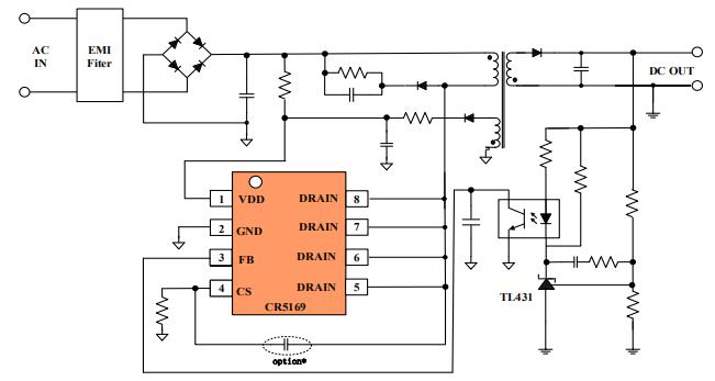
¡¡¡¡¹Ü½ÅÅÅÁм°Òý½Å¹¦ÄÜ

Òý½ÅÐòºÅ ·ûºÅ ÃèÊö
1 VDD µçÔ´½Å
2 GND µØ½Å
3 FB µçѹ·´À¡½Å£¬ºÍ CS ¹²Í¬¾ö¶¨Êä³öÕ¼¿Õ±È£¬Í¬Ê±´Ë½Å¿ØÖÆÏµÍ³¹¤×÷ƵÂÊ
4 CS µçÁ÷¼ì²â½Å£¬Á¬½Óµç×èÔÚ MOSFET µÄÔ´ºÍµØÖ®¼ä¼ì²âµç¸ÐµçÁ÷
5/6/7/8 DRAIN HV MOSFET ©¶ËÒý½Å
¡¡¡¡
¡¡¡¡µäÐÍÓ¦Óõç·ͼ
¡¡¡¡
¡¡¡¡Ó¦ÓÃÁìÓò¡¡¡¡
¡¡¡¡¡ö AC/DCÊÊÅäÆ÷¡¡¡¡
¡¡¡¡¡ö PDµçÔ´ÊÊÅäÆ÷¡¡¡¡
¡¡¡¡¡ö ³äµçÆ÷¡¡¡¡
¡¡¡¡¡ö ´æ´¢É豸µçÔ´
¡¡¡¡
¡¡¡¡CR5169 pd¿ØÖÆÐ¾Æ¬²ÉÓÃSOP-8L·â×°£¬¹¤×÷ÔÚCCM+PFM »ìºÏ¿ØÖÆÄ£Ê½£¬ÊÊÓù¦ÂÊ£º< 25W£¬È«µçѹ·¶Î§´ý»úµÍÓÚ75mW£¬×îµÍƵÂÊ 22kHz ¿É±ÜÃâÒôƵÔëÉù£¬¼¯³ÉÁ˷ḻµÄ±£»¤¹¦ÄÜ£¬¼ò»¯Éè¼Æ£¬±»¹ã·ºÓ¦ÓÃÔÚ18-25W PDµÄ²úÆ·ÖУ¬¸ü¶àCR5169²úÆ·ÊֲἰӦÓÃ×ÊÁÏÇëÏòÆô³½Î¢´úÀíæê΢µç×ÓÉêÇë¡£>>
²úÆ·ÖÐÐÄ ¹ØÓÚæê΢ ÁªÏµÎÒÃÇ