成都逍遥耍耍网论坛,天津-凤江湖论坛春风阁(全国信息) ,一品香论坛登录入口风楼阁交友平台 ,快活林信息发布论坛汇总

³äµçÆ÷оƬ°¢Àï°Í°ÍµêÆÌ ¿ª¹ØµçԴоƬ¹Ø×¢æê΢ µç»úÇý¶¯Ð¾Æ¬ÊÕ²Øæê΢ »¶Ó­½øÈëµçԴоƬ/Çý¶¯Ð¾Æ¬¡¢MOS¡¢IGBT¡¢¶þÈý¼«¹Ü¡¢ÇŶѵȵç×ÓÔªÆ÷¼þ´úÀíÉÌ--æê΢µç×Ó¹ÙÍø
¸ß¼¶ËÑË÷

ËÑË÷Ò»

ËÑË÷¶þ

³äµç¹ÜÀíIC·½°¸

ÍÆ¼ö²úÆ·

ÁªÏµÎÒÃÇ

¿ª¹ØµçԴоƬ
ÉîÛÚÊÐæê΢µç×ӿƼ¼ÓÐÏÞ¹«Ë¾

µç»°£º0755-23087599

ÊÖ»ú£º13808858392

ÓÊÏ䣺dunianhua@leweitech.com

µØÖ·£ºÉîÛÚÊб¦°²ÇøÎ÷Ïçº×ÖÞºã·á¹¤Òµ³ÇB11¶°5Â¥¶«

prevnext

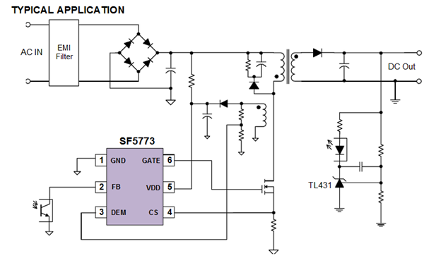
SF5773_µçÔ´/ÊÊÅäÆ÷IC SF5773

ËùÊô·ÖÀࣺSF/ÈüÍþоƬ
Æ·ÅÆ£ºSFÈüÍþ
ÐͺţºSF5773
·â×°£ºSOT23-6
¹¦ÂÊ£º40w
µçÁ÷£º
¶©¹ºÈÈÏߣº0755-23087599
SF5773²úÆ·ÃèÊö£º
SF5773Êǵڶþ´ú׼гÕñ£¨QR£©PWM¿ØÖÆÆ÷¡£SF5773ÊÊÓÃÓÚÖÐС¹¦Âʳ¡ºÏ£¬SF5773¿ÉÒÔʵÏÖ100mW³¬µÍ´ý»ú¹¦ºÄ¡£²ÉÓÃרÀûµÄ“QR-II TM”¼¼Êõ¿Ë·þÁË´«Í³×¼Ð³ÕñϵͳЧÂÊ£¬EMI£¬ÒìÒôµÈȱÏÝ£¬ÕæÕý·¢»ÓÁËQRµÄ¼¼ÊõDZÁ¦£¬Äܹ»Âú×ãÁù¼¶ÄÜЧµÄÒªÇó¡£
±ÈÈ磺VDDǷѹ±£»¤£¨UVLO£©£¬VDD¹ýѹ±£»¤£¬ÈíÆô¶¯£¬ÖðÖÜÆÚ¹ýÁ÷±£»¤£¬¿É±à³ÌÊä³ö¹ýѹ±£»¤£¬¹Ü½Å¸¡¿Õ±£»¤£¬GATEÊä³öµçѹǯλ±£»¤£¬VDDµçѹǯλ±£»¤µÈµÈ
 
SF5773²úÆ·ÌØµã£º
רÀûµÄ“QR-II TM”µÚ¶þ´ú׼гÕñ¼¼Êõ¿Ë·þ´«Í³×¼Ð³ÕñϵͳЧÂÊ£¬EMIºÍÒìÒô·½ÃæµÄȱÏÝ£º“Digital Anti-jitter”¼¼ÊõÏû³ý¹Èµ×Çл»ÒìÒô£¬Digital Frequency Foldback”Ìá¸ßÈ«¸ºÔØÐ§ÂÊ£¬Digital Frequency Jittering”¸ÄÉÆEMI
Âú×ãÁù¼¶ÄÜЧҪÇó
СÓÚ100mW³¬µÍ´ý»ú¹¦ºÄ
ÄÚÖÃÈí¼þÆô¶¯£¬¹Ü½Å¸¡¿Õ±£»¤
³¬µÍÆô¶¯µçÁ÷
Êä³ö¹ýѹ±£»¤µçѹ¿ÉÍⲿ±à³Ì
ÖðÖÜÆÚµçÁ÷ÏÞÖÆ£¬ÄÚÖÃÇ°ÑØÏûÒþ
ÄÚÖøߵÍѹ¹ýÁ÷²¹³¥ÊµÏÖÈ«µçѹƽ̹OCPÇúÏß
VDDǷѹ±£»¤£¨UVLO£©£¬¹ýѹ±£»¤¼°Ç¯Î»

µäÐÍÓ¦ÓÃͼ






 
²úÆ·ÖÐÐÄ ¹ØÓÚæê΢ ÁªÏµÎÒÃÇ