成都逍遥耍耍网论坛,天津-凤江湖论坛春风阁(全国信息) ,一品香论坛登录入口风楼阁交友平台 ,快活林信息发布论坛汇总

³äµçÆ÷оƬ°¢Àï°Í°ÍµêÆÌ ¿ª¹ØµçԴоƬ¹Ø×¢æê΢ µç»úÇý¶¯Ð¾Æ¬ÊÕ²Øæê΢ »¶Ó­½øÈëµçԴоƬ/Çý¶¯Ð¾Æ¬¡¢MOS¡¢IGBT¡¢¶þÈý¼«¹Ü¡¢ÇŶѵȵç×ÓÔªÆ÷¼þ´úÀíÉÌ--æê΢µç×Ó¹ÙÍø
¸ß¼¶ËÑË÷

ËÑË÷Ò»

ËÑË÷¶þ

³äµç¹ÜÀíIC·½°¸

ÍÆ¼ö²úÆ·

ÁªÏµÎÒÃÇ

¿ª¹ØµçԴоƬ
ÉîÛÚÊÐæê΢µç×ӿƼ¼ÓÐÏÞ¹«Ë¾

µç»°£º0755-23087599

ÊÖ»ú£º13808858392

ÓÊÏ䣺dunianhua@leweitech.com

µØÖ·£ºÉîÛÚÊб¦°²ÇøÎ÷Ïçº×ÖÞºã·á¹¤Òµ³ÇB11¶°5Â¥¶«

prevnext

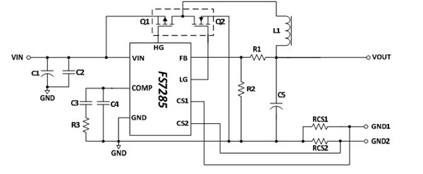
FS7285_5V3.4A³µÔسäµçÆ÷IC FS7285

ËùÊô·ÖÀࣺÓÅÊÆ²úÆ·
Æ·ÅÆ£ºLH
ÐͺţºFS7285
·â×°£ºSOP8
¹¦ÂÊ£º21W
µçÁ÷£º4.2A
¶©¹ºÈÈÏߣº0755-23087599
FS7285²úÆ·ÃèÊö£º
FS7285Êǹ̶¨ÆµÂÊPWM ½µÑ¹DC-DC ת»»Æ÷£¬¸Ãµç·ӦÓüòµ¥£¬ÍⲿԪÆ÷¼þ±È½ÏÉÙ˫·¶ÀÁ¢¹ýÁ÷±£»¤¿Éµ÷£¬¹ýζȱ£»¤£¬ÄÚÖÃÊä³öÏß²¹£¬Ò×¹ýEMI¡£

FS7285²úÆ·ÌØµã£º
רÓÃÓÚ³µ³äµÄÈ«¼¯³É·½°¸£¬Ìå»ýС£¬¼Û¸ñ±ãÒË£»
ÄÚÖõĹýÁ÷±£»¤£¬¹ýζȱ£»¤£¬Êä³ö¶Ì·±£»¤Íâ¡£
ÊäÈëµçѹ·¶Î§£º4.5-36V 
·â×°SOP8

µäÐÍÓ¦ÓÃͼ



 
²úÆ·ÖÐÐÄ ¹ØÓÚæê΢ ÁªÏµÎÒÃÇ