PN6811ͼÌÚÎÞÇÅpfc¿ØÖÆÐ¾Æ¬ÈÙ»ñ¡°2022È«Çòµç×ӳɾͽ±¡±
×ֺţºT|T
¡¡¡¡½üÈÕ£¬ÓÉAspenCoreÖ÷°ìµÄ“2022È«Çòµç×ӳɾͽ±”°ä½±µäÀñÔÚÉîÛÚÂ¡ÖØ¾ÙÐУ¬»áÒé¾Û¼¯È«Çò²úÒµÁìÐ䣬·ÖÏíÐÐҵǰհºÍÇ÷ÊÆ£¬Ð¾Åó΢PN6811ͼÌÚÖùÎÞÇŹ¦ÂÊÒòÊýУÕý£¨PFC£©¿ØÖÆÐ¾Æ¬»ñÆÀÈ«Çòµç×ӳɾͽ±£¬“Äê¶ÈµçÔ´¹ÜÀí/µçѹת»»Æ÷”Äê¶È´´Ð²úÆ·½±¡£

¡¡¡¡
¡¡¡¡PN6811ͼÌÚÎÞÇÅpfc¿ØÖÆÐ¾Æ¬ÌØÐÔ¡¡¡¡
¡¡¡¡¡ö Ö§³Ö135kHz¡¢270kHz¡¢500kHzÈýµ²¿ÉÑ¡¡¡¡¡
¡¡¡¡¡ö ÄÚÖøߵͱßMOS¹ÜÇý¶¯¡¡¡¡
¡¡¡¡¡ö ºã¶¨µ¼Í¨Ê±¼äCOT¿ØÖÆÄ£Ê½¡¡¡¡
¡¡¡¡¡ö Èý½ÇµçÁ÷TCM¿ØÖÆÄ£Ê½¡¡¡¡
¡¡¡¡¡ö ÄÚÖû·Â·²¹³¥¡¡¡¡
¡¡¡¡¡ö ×ÔÊÊÓ¦ËÀÇø¿ØÖÆ¡¡¡¡
¡¡¡¡¡ö ÄÚÖÃÈíÆô¶¯¹¦ÄÜ¡¡¡¡
¡¡¡¡¡ö ÄÚÖÃBurst Mode¡¡¡¡
¡¡¡¡¡ö ÍâΧµç·¾«¼ò¡¡¡¡
¡¡¡¡¡ö È«ÃæµÄ±£»¤¹¦ÄܰüÀ¨¡¡¡¡
¡¡¡¡¡ö VCCǷѹ±£»¤UVP)¡¡¡¡
¡¡¡¡¡ö Êä³ö¹ýѹ±£»¤(OVP)¡¡¡¡
¡¡¡¡¡ö ½»Á÷Ƿѹ±£»¤(BO)¡¡¡¡
¡¡¡¡¡ö ÖðÖÜÆÚ¹ýÁ÷±£»¤(CBC)¡¡¡¡
¡¡¡¡¡ö ÄÚ/Íⲿ¹ýα£»¤(OTP)¡¡¡¡
¡¡¡¡¡ö ¶Ë×Ó¿ª¶Ì·±£»¤¡¡¡¡
¡¡¡¡¡ö ÀËÓ¿µçÁ÷±£»¤
¡¡¡¡

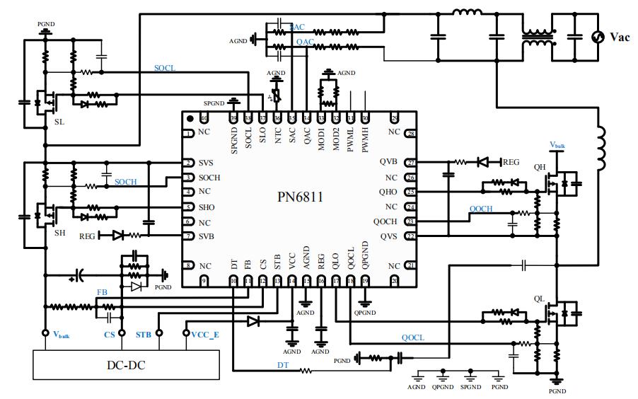
¡¡¡¡PN6811ͼÌÚÎÞÇÅpfc¿ØÖÆÐ¾Æ¬Í¨¹ý¿ØÖÆËÄ¿ÅMOSʵÏÖÎÞÇÅPFC¹¦ÄÜ£¬ÆäÖÐÁ½¿ÅMOS¹¤×÷ÓÚ¹¤Æµ£¬ÁíÍâÁ½¿Å¹¤×÷ÓÚ¸ßÆµ£¬µ±VacΪÕýʱ£¬µÍƵ¹ÜSL³ÖÐøµ¼Í¨£¬¸ßƵ¹ÜQL×÷ΪÖ÷¹ÜÔÚµç¸Ð³äµçʱµ¼Í¨£¬¶ø¸ßƵ¹ÜQH×÷Ϊ¸±¹ÜÔÚµç¸Ð·Åµçʱµ¼Í¨ÐøÁ÷¡£
¡¡¡¡

¡¡¡¡PN6811ͼÌÚÎÞÇÅpfc¿ØÖÆÐ¾Æ¬µäÐ͵ç·ͼ
¡¡¡¡
¡¡¡¡PN6811 ͼÌÚÎÞÇÅpfc¿ØÖÆÐ¾Æ¬²ÉÓÃQFN6*8·â×°£¬ÊÇÒ»¿î¸ß¼¯³É¶ÈµÄͼÌÚÖùÎÞÇŹ¦ÂÊÒòÊýУÕýÊýÄ£»ìºÏ¿ØÖÆÐ¾Æ¬£¬²ÉÓú㶨µ¼Í¨Ê±¼ä¿ØÖÆÊµÏָ߹¦ÂÊÒòÊý£¬ÏµÍ³¹¤×÷ÓÚCRM/DCM״̬£¬¾ß±¸¿ìËÙ¾«È·µÄ¹¦ÂÊÒòÊýУÕý¿ØÖÆÐźÅÊä³ö£¬²»Ê¹ÓÃÊý×ÖµçÔ´¿ØÖÆÐ¾Æ¬¡¢ÎÞÐè±à³Ìµ÷ÊÔ£¬²»ÂÛÊÇ·ñ´îÅä̼»¯¹èÆ÷¼þ»òµª»¯ïØÆ÷¼þ£¬¶¼ÄÜ´ó·ù¼ò»¯Æ÷¼þÑ¡Ðͼ°¿ª·¢³É±¾£¬ÍâΧ¾«¼ò£¬Ê¡ÂÔÕûÁ÷ÇÅÒÔÌáÉýЧÂʽµµÍ·¢ÈÈ£¬·Ç³£ÊʺϸßЧÂʺ͸߹¦ÂÊÃܶÈÐèÇóµÄÓ¦Ó㬴ó´ó¼Ó¿ì²úÆ·µÄ¿ª·¢ËÙ¶È£¬»¹Äܽâ¾öһϵÁпØÖÆÄѵ㣬±£Ö¤·½°¸µÄ¸ßЧ¡¢¸ß¿É¿¿ÐÔ¡£
Ïà¹Ø×ÊѶ
- ÕæÃ¯¼ÑÖúÁ¦µç¶¯Æû³µÁªÃËÆû³µµç×ÓÔªÆ÷¼þ¹¤×÷
- iPhone 12µçԴоƬ¶Ìȱ¡¢Æ½Ì¨¹©»õ½ôÕÅ £¡
- Ç廪´óѧ³ÉÁ¢¡°Ð¾Æ¬Ñ§Ôº¡±£¬»º½âÈ˲ŶÌȱÄÑ
- оÅó΢µçÔ´¹ÜÀíоƬÔçÒѸ²¸Ç³µÔسäµçÁìÓò£¡
- ÃÀ¹úÓû×è¶ÏоƬ¹©Ó¦£¬ÔâÁªÃû·´¶Ô£¡£¡£¡
- 8…¼²úÄܱ¬Âú£¬À©²úÊÜÏÞ£¬ÏÂÓÎоƬ¡°ÕÇ¡±Éù
- ÐÂÐ͸ôÀëµçԴоƬÎÊÊÀ£¬Ìá¸ßת»»Ð§Âʺ͹¦ÂÊ
- оÅó΢2023ÄêÒ»¼¾¶È×ÜÓªÊÕ1.87ÒÚÔª£¬²¼¾ÖÐÂ
- ϲºØÐ¾Åó΢¿Æ´´°åIPO³É¹¦¹ý»á£¡
- Ó¢ÌØ¶û14nmоƬ¶Ìȱ£¬Ê×´ÎѰÇóµÚÈý·½´ú¹¤³§
ͬÀàÎÄÕÂÅÅÐÐ
- PN6811ͼÌÚÎÞÇÅpfc¿ØÖÆÐ¾Æ¬ÈÙ»ñ¡°2022È«Çò
- ϲºØÐ¾Åó΢ÔÙ´ÎÈÙ»ñÃÀµÄ2018Äê¶È¡°´´Ð¹©Ó¦
- оÅó΢µçÔ´¹ÜÀíоƬÔçÒѸ²¸Ç³µÔسäµçÁìÓò£¡
- ÖØ°õ£¡»ªÎª×Ô½¨Ð¾Æ¬¹¤³§£¬½ôÁÚÈ«Çò×î´óоƬ
- оÅó΢20W~90W¿ì³äÌׯ¬·½°¸£¬ÁÁÏà2022ÑÇÖÞ
- ¼Ì¡°ÖÐÐËоƬʼþ¡±ºó£¬Å̵ã2018Äê¹úÄÚÊ®´ó
- κÉÙ¾üÏê½â2018ÄêÖйú¼¯³Éµç·ICÉè¼ÆÒµ·¢Õ¹
- Ò»ÎĸÅȫͶ×ÊÖйúоƬµÄÎå´óÄѵ㣡
- ÐÂÆ·£¡Ð¡ÉíÌåÔ̺¬´óÄÜÁ¿¡ª¡ªGaNµª»¯ïØUSB-P
- °º±¦Ôâ²¢¹ºÓö½·´Â¢¶ÏÉó²é£¬¹©Ó¦Á´´æÔÚ°²È«
×îÐÂÎÄÕÂ×ÊѶ
- оÅó΢20ÖÜÄê | ´úÀíÊÜÑû¼û֤оÁ¦Á¿£¬¹²¸°
- ¹ýÈÏÖ¤¡¢µÍ³É±¾ | 65W-PD-2C1Aµª»¯ïØÉè¼Æ·½
- ¿ªÒµ´ó¼ª | ÉîÛÚÊÐæê΢µç×Ó-Äþ²¨·Ö¹«Ë¾£¡
- ϲºØÐ¾Åó΢ף¾¸²©Ê¿ÈÙ»ñ¡°½ËÕÇàÄêÎåËĽ±ÕÂ
- CR6212_5V/12V¸ßЧÂÊ¡¢µÍ³É±¾µçÔ´·½°¸£¬Íê
- 2024ÄêÕ¹³á·ÉÏè | 2023Äê¶ÈÒµÎñ×ܽύÁ÷´ó
- ÕæÃ¯¼ÑÖúÁ¦µç¶¯Æû³µÁªÃËÆû³µµç×ÓÔªÆ÷¼þ¹¤×÷
- îýÁ¦AP30H80Q vbus¿ª¹ØMOS»ñµÃ°²¿Ë67W 2C1A
- Ê¿À¼Î¢650V¸ßѹ³¬½áSTSϵÁУ¬¹ã·ºÓ¦ÓÃÓÚÏû
- оÅóPN8213»ñƷʤ65Wµª»¯ïسäµçÆ÷²ÉÓ㬿É
°¢Àï°Í°ÍµêÆÌ
¹Ø×¢æê΢
ÊÕ²Øæê΢

