È«²¿²úÆ··ÖÀà
¼¯³Éµç·IC
- ÓÅÊÆ²úÆ·
- Chipown/оÅó΢
- оÅóµç»úÇý¶¯Ð¾Æ¬
- SLAN/Ê¿À¼Î¢
- CR/Æô³¼Î¢
- FM/¸»ÂúϵÁÐ
- SF/ÈüÍþоƬ
- XL/оÁúϵÁÐ
- LW/æê΢
³¡Ð§Ó¦¹Ü/MOS/IGBT
¶þ¼«¹Ü
Èý¼«¹Ü
ÍÆ¼ö²úÆ·
ÁªÏµÎÒÃÇ
ÉîÛÚÊÐæê΢µç×ӿƼ¼ÓÐÏÞ¹«Ë¾
µç»°£º0755-23087599
ÊÖ»ú£º13808858392
ÓÊÏ䣺dunianhua@leweitech.com
µØÖ·£ºÉîÛÚÊб¦°²ÇøÎ÷Ïçº×ÖÞºã·á¹¤Òµ³ÇB11¶°5Â¥¶«
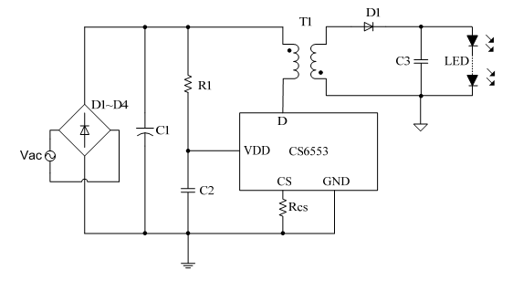
CS6553_LEDºãÁ÷Çý¶¯Ð¾Æ¬ CS6553
ËùÊô·ÖÀࣺ»ªÈ󻪾§
Æ·ÅÆ£º»ª¾§
ÐͺţºCS6553
·â×°£ºSOP8
¹¦ÂÊ£º
µçÁ÷£º300mA
ÐͺţºCS6553
·â×°£ºSOP8
¹¦ÂÊ£º
µçÁ÷£º300mA
¶©¹ºÈÈÏߣº0755-23087599
CS6553²úÆ·ÃèÊö£º
CS6553ÊÇÒ»¿îÀëÏßʽС¹¦ÂÊAC/DC¿ª¹ØµçÔ´µÄ¸ß¾«¶ÈԱ߷´À¡LEDºãÁ÷Çý¶¯µç·£¬ÄÚ²¿¼¯³É650V¸ßѹ¹¦Âʹܣ¬ÊÊÓ¦ÓÚ85~265VacÈ«·¶Î§ÊäÈë·´¼¤Ê½¸ôÀëLEDºãÁ÷Çý¶¯¡£Í¨¹ýԱ߿ØÖÆÊµÏÖºãÁ÷£¬ÎÞÐè±äѹÆ÷¸¨ÖúÈÆ×é¼ì²âºÍ¹©µç£¬¼´¿ÉʵÏָ߾«¶ÈµÄLEDºãÁ÷Êä³ö£¬½µµÍ³É±¾¡£
CS6553ÄÚ²¿¼¯³ÉÁ˶àÖØ±£»¤¹¦ÄÜÀ´¼ÓǿϵͳµÄÎȶ¨ÐԺͿɿ¿ÐÔ£¬°üÀ¨VDDǷѹ±£»¤£¬LED¿ªÂ·/¶Ì·±£»¤£¬CSµç×è¶Ì·±£»¤£¬Ð¾Æ¬¹ýα£»¤µÈ£¬½øÈë±£»¤×´Ì¬ºóµç·×Ô¶¯ÖØÆô¡£
CS6553²úÆ·ÌØµã£º
Á½ÈÆ×éԱ߿ØÖÆÊµÏÖºãÁ÷£»
ÄÚ²¿¼¯³É650V¸ßѹ¹¦ÂÊMOSFET£»
¿íµçѹ85Vac~265VacÄÚʵÏָ߾«¶ÈLEDÊä³öµçÁ÷£»
±5% LEDÊä³öµçÁ÷¾«¶È£»
µÍ¾²Ì¬¹¦ºÄ£»
µç¸ÐµçÁ÷¶ÏÐøÄ£Ê½£»
ÄÚÖÃÇ°ÑØÏûÒþµç·£¨LEB£©£»
Êä³ö¶Ì·/¿ªÂ·±£»¤£»
µçÁ÷²ÉÑùµç×è¶Ì·±£»¤£»
µçÔ´¹ýѹ/Ƿѹ±£»¤£»
¹ýα£»¤£»
·â×°ÐÎʽ£ºSOP8£ºCS6553ABO¡¢CS6553BBO¡¢CS6553BO¡¢CS6553CBO
DIP8£ºCS6553BP
µäÐÍÓ¦ÓÃͼ

µäÐÍÓ¦ÓÃͼ

°¢Àï°Í°ÍµêÆÌ
¹Ø×¢æê΢
ÊÕ²Øæê΢










