成都逍遥耍耍网论坛,天津-凤江湖论坛春风阁(全国信息) ,一品香论坛登录入口风楼阁交友平台 ,快活林信息发布论坛汇总

³äµçÆ÷IC°¢ÀïµêÆÌ°¢Àï°Í°ÍµêÆÌ ledºãÁ÷Çý¶¯icרҵ³§¼Ò¹Ø×¢æê΢ µçÔ´IC·½°¸¹«Ë¾ÊÕ²Øæê΢ »¶Ó­½øÈëµçÔ´ic,ledÇý¶¯ic,³µ³äic,³äµçÆ÷ic,ÊÊÅäÆ÷ic³§¼Ò--æê΢µç×Ó¹ÙÍø

³µÔسäµçÆ÷IC·½°¸

¸ß¼¶ËÑË÷

ËÑË÷Ò»

ËÑË÷¶þ

ÉîÛÚ³µ³äIC·½°¸

ÍÆ¼ö²úÆ·

ÁªÏµÎÒÃÇ

ÉîÛÚ³µÔسäµçÆ÷IC¹©Ó¦ÉÌ
ÉîÛÚÊÐæê΢µç×ӿƼ¼ÓÐÏÞ¹«Ë¾

µç»°£º0755-23087599

´«Õ棺0755-23082933

ÓÊÏ䣺yishanbo@leweitech.com

µØÖ·£ºÉîÛÚÊб¦°²ÇøÎ÷Ïçº×ÖÞºã·á¹¤Òµ³ÇB11¶°5Â¥¶«

prevnext

SD6954_µçÔ´³äµçÆ÷/ÊÊÅäÆ÷IC SD6954

ËùÊô·ÖÀࣺʿÀ¼Î¢
Æ·ÅÆ£ºÊ¿À¼Î¢
ÐͺţºSD6954
·â×°£ºDIP8
¹¦ÂÊ£º12W
µçÁ÷£º2.1A
¶©¹ºÈÈÏߣº0755-23087599
SD6954²úÆ·ÃèÊö£º
SD6954AÊÇÄÚÖøßѹMOS¹Ü¹¦ÂÊ¿ª¹ØµÄÔ­±ß¿ØÖÆ¿ª¹ØµçÔ´(PSR)²ÉÓÃPFMµ÷ÖÆ¼¼Êõ£¬Ìṩ¾«È·µÄºãѹ/ºãÁ÷(CV/CC)¿ØÖÆ»·Â·£¬¾ßÓзdz£¸ßµÄÎȶ¨ÐÔºÍÆ½¾ùЧÂÊ¡£
²ÉÓÃSD6954AÉè¼ÆÏµÍ³£¬ÎÞÐè¹âñ¿Éʡȥ´Î¼¶·´À¡¿ØÖÆ¡¢»·Â·²¹³¥£¬¾«¼òµç·£¬½µµÍϵͳ³É±¾¡£
SD6954AÊÊÓÃ8-12WÊä³ö¹¦ÂÊ£¬ÄÚÖÃÏßËð²¹³¥¹¦ÄܺͷåÖµµçÁ÷²¹³¥¹¦ÄÜ
 
SD6954²úÆ·ÌØµã£º
ÄÚÖøßѹMOS¹Ü¹¦ÂÊ¿ª¹Ø
Ô­±ß¿ØÖÆÄ£Ê½
µÍÆô¶¯µçÁ÷
Ç°ÑØÏûÒþ
ÖðÖÜÆÚÏÞÁ÷
PFMµ÷ÖÆ
½µ·åֵģʽ
¹ýѹ±£»¤
Ç·Ñ¹Ëø¶¨
»·Â·¿ªÂ·±£»¤
×î´óµ¼Í¨Ê±¼ä±£»¤
¹ýα£»¤
ÏßËðµçѹ²¹³¥
·åÖµµçÁ÷²¹³¥

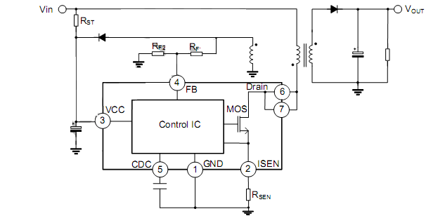
µäÐÍÓ¦ÓÃͼ



 
²úÆ·ÖÐÐÄ ¹ØÓÚæê΢ ÁªÏµÎÒÃÇ