成都逍遥耍耍网论坛,天津-凤江湖论坛春风阁(全国信息) ,一品香论坛登录入口风楼阁交友平台 ,快活林信息发布论坛汇总

³äµçÆ÷IC°¢ÀïµêÆÌ°¢Àï°Í°ÍµêÆÌ ledºãÁ÷Çý¶¯icרҵ³§¼Ò¹Ø×¢æê΢ µçÔ´IC·½°¸¹«Ë¾ÊÕ²Øæê΢ »¶Ó­½øÈëµçÔ´ic,ledÇý¶¯ic,³µ³äic,³äµçÆ÷ic,ÊÊÅäÆ÷ic³§¼Ò--æê΢µç×Ó¹ÙÍø

³µÔسäµçÆ÷IC·½°¸

¸ß¼¶ËÑË÷

ËÑË÷Ò»

ËÑË÷¶þ

ÉîÛÚ³µ³äIC·½°¸

ÍÆ¼ö²úÆ·

ÁªÏµÎÒÃÇ

ÉîÛÚ³µÔسäµçÆ÷IC¹©Ó¦ÉÌ
ÉîÛÚÊÐæê΢µç×ӿƼ¼ÓÐÏÞ¹«Ë¾

µç»°£º0755-23087599

´«Õ棺0755-23082933

ÓÊÏ䣺yishanbo@leweitech.com

µØÖ·£ºÉîÛÚÊб¦°²ÇøÎ÷Ïçº×ÖÞºã·á¹¤Òµ³ÇB11¶°5Â¥¶«

prevnext

SD6835_12v/1a AC-DCÊÊÅäÆ÷оƬ SD6835

ËùÊô·ÖÀࣺʿÀ¼Î¢
Æ·ÅÆ£ºÊ¿À¼Î¢
ÐͺţºSD6835
·â×°£ºDIP8
¹¦ÂÊ£º24W
µçÁ÷£º2.2A
¶©¹ºÈÈÏߣº0755-23087599
SD6835²úÆ·ÃèÊö£º
SD6835ÊÇÓÃÓÚ¿ª¹ØµçÔ´µÄÄÚÖøßѹMOSFETÍâÖòÉÑùµç×èµÄµçÁ÷ģʽPWM+PFM¿ØÖÆÆ÷ϵÁвúÆ·¡£  ¸Ãµç·´ý»ú¹¦ºÄµÍ£¬Æô¶¯µçÁ÷µÍ¡£ÔÚ´ý»úģʽÏ£¬µç·½øÈë´òàÃģʽ£¬´Ó¶øÓÐЧµØ½µµÍµç·µÄ´ý»ú¹¦ºÄ¡£ 
µç·µÄ¿ª¹ØÖÐÐÄÆµÂÊΪ25~67KHz£¬Ëæ¸ºÔØ¶ø¶¨¡£¶¶¶¯µÄ¿ª¹ØÆµÂÊ£¬¿ÉÒÔ»ñµÃ½ÏµÍµÄEMI¡£  ÄÚÖ÷åÖµµçÁ÷²¹³¥µç·£¬¿ÉÒÔʹ²»Í¬½»Á÷µçѹÊäÈëʱ¼«ÏÞ·åÖµµçÁ÷Ò»Ö¡£ÄÚÖü«ÏÞÊä³ö¹¦Âʲ¹³¥µç·£¬¿ÉÒÔʹ²»Í¬½»Á÷µçѹÊäÈëʱ¼«ÏÞÊä³ö¹¦ÂÊÆ½ºâ¡£ÄÚÖÃбÆÂ²¹³¥µç·£¬ÒÔÊÊÓ¦¸ü¿í±äѹÆ÷Ó¦Óá£Éϵçʱ£¬·åÖµµçÁ÷²¹³¥×î´ó£¬È»ºóÖ𽥴ﵽƽºâ£¬¿ÉÒÔ¼õСÔÚÉϵç¹ý³ÌÖбäѹÆ÷µÄÓ¦Á¦£¬·ÀÖ¹±äѹÆ÷±¥ºÍ¡£»¹¿ÉÒÔͨ¹ýCS¶Ëµç×èµ÷½Ú¼«ÏÞ·åÖµµçÁ÷¡£  µç·ÄÚ²¿¼¯³ÉÁ˸÷ÖÖÒ쳣״̬±£»¤¹¦ÄÜ¡£°üÀ¨Ç·Ñ¹Ëø¶¨£¬¹ýѹ±£»¤£¬¹ýÔØ±£»¤£¬Âö³åÇ°ÑØÏûÒþºÍζȱ£»¤¹¦ÄÜ¡£Ôڵ緷¢Éú±£»¤ÒԺ󣬵ç·¿ÉÒÔ²»¶Ï×Ô¶¯ÖØÆô£¬Ö±µ½ÏµÍ³Õý³£ÎªÖ¹¡£
 
SD6835²úÆ·ÌØµã£º 
ÄÜÔ´Ö®ÐÇ2.0±ê×¼ 
µÍÆô¶¯µçÁ÷  
Ëæ¸ºÔضø±äµÄ¿ª¹ØÆµÂÊ¿ÉÒÔÌá¸ßЧÂÊ 
¶¶¶¯µÄ¿ª¹ØÆµÂÊ¿ÉÒÔ½µµÍEMI 
¹ýѹ¡¢¹ýÔØ¡¢¹ýα£»¤ 
ÍâÖ÷åÖµµçÁ÷²ÉÑùµç×è 
¼«ÏÞÊä³ö¹¦Âʲ¹³¥ 
бÆÂ²¹³¥ 
Ç·Ñ¹Ëø¶¨  
ÄÚ²¿¼¯³É¸ßѹMOSFET 
×Ô¶¯ÖØÆô 
·åÖµµçÁ÷²¹³¥µç·  
³õʼ»¯·åÖµµçÁ÷×î´ó²¹³¥£¬ÊµÏÖÈíÆô¶¯¹¦ÄÜ 
´òàÃģʽ 
ÖðÖÜÆÚÏÞÁ÷

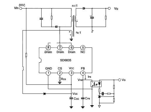
µäÐÍÓ¦ÓÃͼ




 
²úÆ·ÖÐÐÄ ¹ØÓÚæê΢ ÁªÏµÎÒÃÇ