È«²¿²úÆ··ÖÀà
¼¯³Éµç·IC
- ÓÅÊÆ²úÆ·
- Chipown/оÅó΢
- оÅóµç»úÇý¶¯Ð¾Æ¬
- SLAN/Ê¿À¼Î¢
- CR/Æô³¼Î¢
- FM/¸»ÂúϵÁÐ
- SF/ÈüÍþоƬ
- XL/оÁúϵÁÐ
- LW/æê΢
³¡Ð§Ó¦¹Ü/MOS/IGBT
¶þ¼«¹Ü
Èý¼«¹Ü
ÍÆ¼ö²úÆ·
ÁªÏµÎÒÃÇ
ÉîÛÚÊÐæê΢µç×ӿƼ¼ÓÐÏÞ¹«Ë¾
µç»°£º0755-23087599
ÊÖ»ú£º13808858392
ÓÊÏ䣺dunianhua@leweitech.com
µØÖ·£ºÉîÛÚÊб¦°²ÇøÎ÷Ïçº×ÖÞºã·á¹¤Òµ³ÇB11¶°5Â¥¶«
DK112 12W½»Ö±Á÷ת»»Ð¾Æ¬
ËùÊô·ÖÀࣺÓÅÊÆ²úÆ·
Æ·ÅÆ£º¶«¿Æ°ëµ¼Ìå
ÐͺţºDK112
·â×°£ºDIP-8
¹¦ÂÊ£º12W-18W
µçÁ÷£º
ÐͺţºDK112
·â×°£ºDIP-8
¹¦ÂÊ£º12W-18W
µçÁ÷£º
¶©¹ºÈÈÏߣº0755-23087599
¡¡¡¡DK112 ÊǴμ¶·´À¡·´¼¤Ê½ AC-DC ÀëÏßʽ¿ª¹ØµçÔ´¿ØÖÆÐ¾Æ¬¡£Ð¾Æ¬²ÉÓø߼¯³É¶ÈµÄ CMOS µç·Éè¼Æ£¬¾ßÓÐÊä³ö¶Ì·¡¢´Î¼¶¿ªÂ·¡¢¹ýΡ¢¹ýѹµÈ±£»¤¹¦ÄÜ¡£DK112 12W½»Ö±Á÷ת»»Ð¾Æ¬ÄÚÖøßѹ¹¦ÂʹܺÍ×Ô¹©µçÏß·£¬¾ßÓÐÍâΧԪ¼þ¼«ÉÙ£¬±äѹÆ÷Éè¼Æ¼òµ¥£¨¸ôÀëÊä³öµç·µÄ±äѹÆ÷Ö»ÐèÒªÁ½¸öÈÆ×飩µÈÌØµã¡£
¡¡¡¡
¡¡¡¡DK112Ö÷ÒªÌØµã¡¡¡¡
¡¡¡¡¡ö È«µçѹÊäÈë 85V—265V¡¡¡¡
¡¡¡¡¡ö ÄÚÖà 700V ¸ßѹ¹¦Âʹܡ¡¡¡
¡¡¡¡¡ö ÄÚ²¿¼¯³ÉÁ˸ßѹºãÁ÷Æô¶¯µç·£¬ÎÞÐèÍⲿÆô¶¯µç×è¡¡¡¡
¡¡¡¡¡ö ´ý»ú¹¦ºÄСÓÚ 0.3W¡¡¡¡
¡¡¡¡¡ö 65KHz PWM ¿ª¹ØÆµÂÊ¡¡¡¡
¡¡¡¡¡ö רÀûµÄ×Ô¹©µç¼¼Êõ£¬ÎÞÐèÍⲿ¸¨ÖúÈÆ×鹩µç ¡¡¡¡
¡¡¡¡¡ö ÄÚÖö¶Æµ¹¦ÄÜ£¬´ý»úʱ×Ô¶¯½µµÍ¹¤×÷ƵÂÊ£¬ÔÚÂú×ãÅ·ÖÞÂÌÉ«ÄÜÔ´±ê×¼(< 0.3W)£¬Í¬Ê±½µµÍÁËÊä³öµçѹµÄÎÆ²¨¡¡¡¡
¡¡¡¡¡ö ÄÚÖÃбÆÂ²¹³¥µç·£¬±£Ö¤Ôڵ͵çѹ¼°´ó¹¦ÂÊÊä³öʱµÄµç·Îȶ¨¡¡¡¡
¡¡¡¡¡ö ƵÂʶ¶¶¯½µµÍ EMI Â˲¨³É±¾¡¡¡¡
¡¡¡¡¡ö ¹ýΡ¢¹ýÁ÷¡¢¹ýѹÒÔ¼°Êä³ö¶Ì·£¬´Î¼¶¿ªÂ·±£»¤¡¡¡¡
¡¡¡¡¡ö 4KV ·À¾²µç ESD ²âÊÔ
¡¡¡¡
¡¡¡¡Òý³ö¶ËÅÅÁм°¹¦ÄÜ

| ¹Ü½ÅÐòºÅ | ¹Ü½ÅÃû³Æ | ÃèÊö |
| 1 | GND | ½ÓµØÒý½Å |
| 2 | GND | ½ÓµØÒý½Å |
| 3 | FB | ·´À¡¿ØÖƶËÒý½Å£¬½Ó 1nF¡«10nF |
| 4 | VCC | ¹©µçÒý½Å£¬Íⲿ¶ÔµØ½Ó 10uF¡«47uF µÄµçÈÝ |
| 5,6,7,8 | OC | Êä³öÒý½Å£¬Á¬½ÓоƬÄÚ¸ßѹ¹¦Âʹܣ¬ÍⲿÓ뿪¹Ø±äѹÆ÷ÏàÁ¬ |
¡¡¡¡
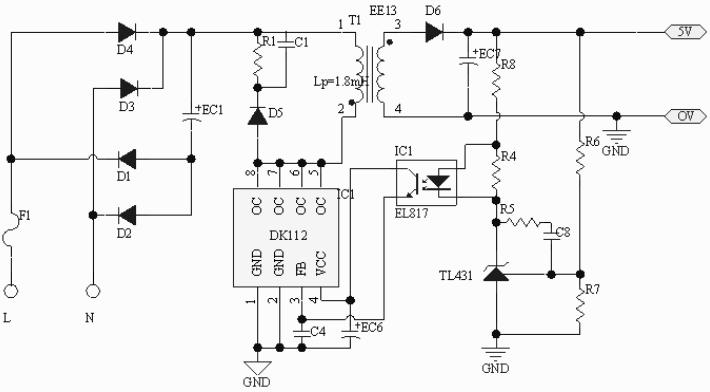
¡¡¡¡µäÐÍÓ¦Óõç·ͼ

¡¡¡¡
¡¡¡¡µäÐ͹¦ÂÊ

¡¡¡¡
¡¡¡¡Ó¦ÓÃÁìÓò¡¡¡¡
¡¡¡¡¡ö µçÔ´ÊÊÅäÆ÷¡¡¡¡
¡¡¡¡¡ö LED µçÔ´¡¡¡¡
¡¡¡¡¡ö µç´Å¯¡¢¿Õµ÷¡¢DVD¡¢»ú¶¥ºÐµÈС¼Òµç²úÆ·
¡¡¡¡
¡¡¡¡DK112 12W½»Ö±Á÷ת»»Ð¾Æ¬£¬²ÉÓÃDIP-8·â×°£¬50pcsÒ»¹Ü£¬2000pcsÒ»ºÐ£¬¹ã·ºÓ¦ÓÃÓÚµçÔ´ÊÊÅäÆ÷¡¢LED µçÔ´¡¢µç´Å¯¡¢¿Õµ÷¡¢DVD¡¢»ú¶¥ºÐµÈС¼Òµç²úÆ·ÁìÓòÖУ¬¸ü¶àDK112 ½»Ö±Á÷ת»»Ð¾Æ¬ÏêϸÊÖ²á»òÆäËü×ÊÁÏ£¬ÇëÏòæê΢µç×ÓÉêÇë¡£>>
°¢Àï°Í°ÍµêÆÌ
¹Ø×¢æê΢
ÊÕ²Øæê΢










