È«²¿²úÆ··ÖÀà
¼¯³Éµç·IC
- ÓÅÊÆ²úÆ·
- Chipown/оÅó΢
- оÅóµç»úÇý¶¯Ð¾Æ¬
- SLAN/Ê¿À¼Î¢
- CR/Æô³¼Î¢
- FM/¸»ÂúϵÁÐ
- SF/ÈüÍþоƬ
- XL/оÁúϵÁÐ
- LW/æê΢
³¡Ð§Ó¦¹Ü/MOS/IGBT
¶þ¼«¹Ü
Èý¼«¹Ü
ÍÆ¼ö²úÆ·
ÁªÏµÎÒÃÇ
ÉîÛÚÊÐæê΢µç×ӿƼ¼ÓÐÏÞ¹«Ë¾
µç»°£º0755-23087599
ÊÖ»ú£º13808858392
ÓÊÏ䣺dunianhua@leweitech.com
µØÖ·£ºÉîÛÚÊб¦°²ÇøÎ÷Ïçº×ÖÞºã·á¹¤Òµ³ÇB11¶°5Â¥¶«
SDH8654B 18W ¼ÒÓÿյ÷оƬ
ËùÊô·ÖÀࣺSLAN/Ê¿À¼Î¢
Æ·ÅÆ£ºÊ¿À¼Î¢
ÐͺţºSDH8654B
·â×°£ºDIP-7
¹¦ÂÊ£º18W
µçÁ÷£º
ÐͺţºSDH8654B
·â×°£ºDIP-7
¹¦ÂÊ£º18W
µçÁ÷£º
¶©¹ºÈÈÏߣº0755-23087599
¡¡¡¡SDH8654BÊÇÊ¿À¼Î¢µç×Ó×ÔÖ÷Ñз¢µÄÒ»¿î¼¯³É¸ßѹ¹¦ÂÊMOSµÄ·´¼¤¿ª¹ØµçÔ´¿ØÖÆÆ÷оƬ£¬µäÐÍÓ¦Óù¦ÂÊ18W£¬¾ßÓиßת»»Ð§ÂÊ¡¢¸ß¼¯³É¶È¡¢¸ß¿É¿¿ÐÔµÄÌØµã£¬ÊÊÓÃÓÚ°×µçϵͳµÄ´ý»úµçÔ´µÈÓ¦ÓÃÁìÓò£¬Äܹ»Õë¶Ô°×µçµÈ¸ß¿É¿¿ÐÔÒªÇóµÄÓ¦Óã¬ÍêÈ«Ìæ´úÅ·ÃÀ¡¢ÈÕ±¾Êг¡µÄͬÀàÐͲúÆ·£¬²¢ÔÚ²úÆ·ÐÔÄܺÍÒì³£±£»¤¹¦Äܵȷ½ÃæÓÐÃ÷ÏÔµÄÌáÉý¡£Ä¿Ç°¸Ã²úÆ·ÒÑ´óÅúÁ¿Ó¦ÓÃÓÚ¼ÒÓÿյ÷£¬µÃµ½ÁËÖ÷Òª¿Í»§ÈºÌåµÄ¸ß¶ÈÈϿɡ£
¡¡¡¡
¡¡¡¡SDH8654B¸ÅÊö¡¡¡¡
¡¡¡¡SDH8654BÊÇÓÃÓÚ¿ª¹ØµçÔ´µÄÄÚÖøßѹMOSFET¼°¸ßѹÆô¶¯ºãÁ÷Ô´¡¢ÍâÖòÉÑùµç×èµÄµçÁ÷ģʽPWM+PFM¿ØÖÆÆ÷¡£¡¡¡¡
¡¡¡¡SDH8654BÄÚÖøßѹÆô¶¯ºãÁ÷Ô´£¬µÍ´ý»ú¹¦ºÄ¡£ÓжàÖÖ¿ØÖÆÄ£Ê½£ºÔÚÖØÔØÊ±£¬¹¤×÷ÔÚPWMģʽ£»ÔÚÇáÔØÊ±£¬¹¤×÷ÔÚPFMģʽ£¬ÒÔÌá¸ßת»»Ð§ÂÊ£»ÔÚ¿ÕÔØÊ±£¬½øÈë´ò¸ôģʽ£¬ÒÔ½µµÍ´ý»ú¹¦ºÄ¡£¡¡¡¡
¡¡¡¡SDH8654B¾ßÓж¶Æµ¹¦ÄÜ£¬ÒÔ½µµÍEMI¡£ÄÚÖ÷åÖµµçÁ÷²¹³¥µç·£¬ÔÚ²»Í¬½»Á÷µçѹÊäÈëʱµÄ¼«ÏÞÊä³ö¹¦ÂÊÒ»Ö¡£ÄÚÖÃÈíÆô¶¯¹¦ÄÜ£¬ÔÚÉϵç¹ý³ÌÖмõС±äѹÆ÷µÄÓ¦Á¦£¬·ÀÖ¹±äѹÆ÷±¥ºÍ¡£¡¡¡¡
¡¡¡¡SDH8654BÄÚ²¿¼¯³ÉÈ«ÃæµÄÒ쳣״̬±£»¤¹¦ÄÜ£¬°üÀ¨Ç°ÑØÏûÒþ(LEB)ÖðÖÜÆÚ·åÖµÏÞÁ÷£¬VCC¹ýѹ±£»¤(OVP)Êä³ö¹ýÔØ±£»¤(OLP)£¬ACÊäÈëǷѹ±£»¤(AC UVP)£¬ACÊäÈë¹ýѹ±£»¤(AC OVP)ºÍ¹ýα£»¤(OTP)¡£
¡¡¡¡
¡¡¡¡SDH8654BµçÔ´Ð¾Æ¬ÌØµã¡¡¡¡
¡¡¡¡¡ö ¸ßѹÆô¶¯¡¡¡¡
¡¡¡¡¡ö µÍ´ý»ú¹¦ºÄ¡¡¡¡
¡¡¡¡¡ö ¶àÖÖ¿ØÖÆÄ£Ê½¡¡¡¡
¡¡¡¡¡ö ¶¶Æµ¡¡¡¡
¡¡¡¡¡ö ·åÖµµçÁ÷²¹³¥¡¡¡¡
¡¡¡¡¡ö ÈíÆô¶¯¡¡¡¡
¡¡¡¡¡ö Ç°ÑØÏûÒþ(LEB)¡¡¡¡
¡¡¡¡¡ö ÖðÖÜÆÚ·åÖµÏÞÁ÷¡¡¡¡
¡¡¡¡¡ö VCC¹ýѹ±£»¤(OVP)¡¡¡¡
¡¡¡¡¡ö Êä³ö¹ýÔØ±£»¤(OLP)¡¡¡¡
¡¡¡¡¡ö ACÊäÈëǷѹ±£»¤(AC_UVP)¡¡¡¡
¡¡¡¡¡ö ACÊäÈë¹ýѹ±£»¤(AC_OVP)¡¡¡¡
¡¡¡¡¡ö ¹ýα£»¤(OTP)
¡¡¡¡
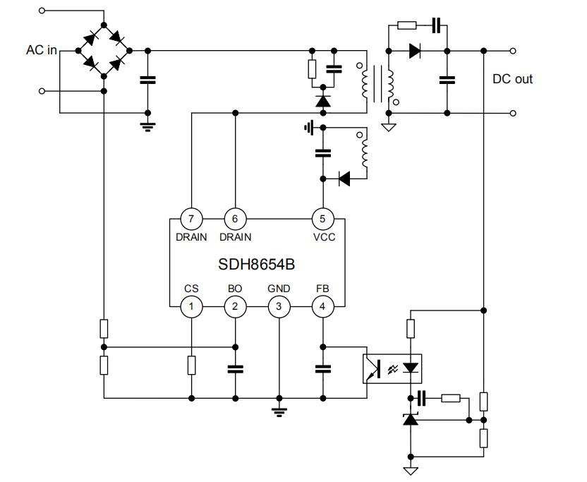
¡¡¡¡SDH8654Bµç·ͼ¡¡¡¡

¡¡¡¡Ó¦Óá¡¡¡
¡¡¡¡¡ö ¿ª¹ØµçÔ´
¡¡¡¡
¡¡¡¡SDH8654BµçԴоƬÄÚÖÃ700V¹æ¸ñµÄ¸ßѹ¹¦ÂÊMOSÒÔ¼°ÔÚоƬÄÚ²¿ÊµÏÖ×ÔÓеĸßѹÆô¶¯¹¦ÄÜ£¬ÍêÉÆµÄÒì³£±£»¤¹¦ÄÜ£¬µäÐÍÓ¦ÓÃÓÚ¼ÒÓÿյ÷£¬ÊǼÒÓÿյ÷оƬ£¬ÍâΧ¼«¼ò£¬¼¯³É¶È¸ß£¬Ìá¸ßµçԴϵͳµÄ¿É¿¿ÐÔ£¬¸ü¶àSDH8654B¼ÒÓÿյ÷оƬ²úÆ·ÊֲἰӦÓÃ×ÊÁÏÇëÏòÊ¿À¼Î¢´úÀíæê΢µç×ÓÉêÇë¡£>>
°¢Àï°Í°ÍµêÆÌ
¹Ø×¢æê΢
ÊÕ²Øæê΢










