È«²¿²úÆ··ÖÀà
¼¯³Éµç·IC
- ÓÅÊÆ²úÆ·
- Chipown/оÅó΢
- оÅóµç»úÇý¶¯Ð¾Æ¬
- SLAN/Ê¿À¼Î¢
- CR/Æô³¼Î¢
- FM/¸»ÂúϵÁÐ
- SF/ÈüÍþоƬ
- XL/оÁúϵÁÐ
- LW/æê΢
³¡Ð§Ó¦¹Ü/MOS/IGBT
¶þ¼«¹Ü
Èý¼«¹Ü
ÍÆ¼ö²úÆ·
ÁªÏµÎÒÃÇ
ÉîÛÚÊÐæê΢µç×ӿƼ¼ÓÐÏÞ¹«Ë¾
µç»°£º0755-23087599
ÊÖ»ú£º13808858392
ÓÊÏ䣺dunianhua@leweitech.com
µØÖ·£ºÉîÛÚÊб¦°²ÇøÎ÷Ïçº×ÖÞºã·á¹¤Òµ³ÇB11¶°5Â¥¶«
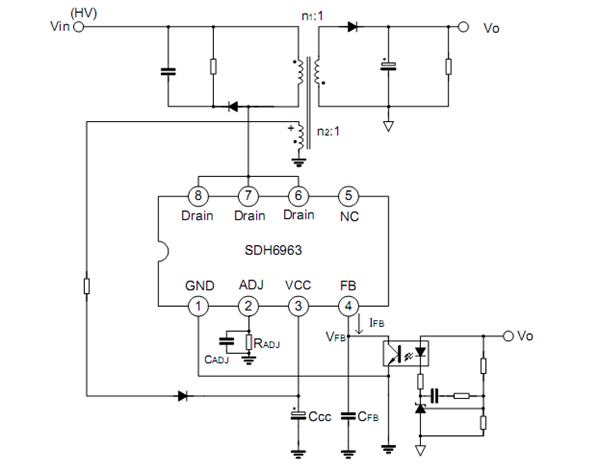
SDH6963_µçÔ´³äµçÆ÷/ÊÊÅäÆ÷IC SDH6963
ËùÊô·ÖÀࣺSLAN/Ê¿À¼Î¢
Æ·ÅÆ£ºÊ¿À¼Î¢
ÐͺţºSDH6963
·â×°£ºDIP8
¹¦ÂÊ£º12W
µçÁ÷£º1A
ÐͺţºSDH6963
·â×°£ºDIP8
¹¦ÂÊ£º12W
µçÁ÷£º1A
¶©¹ºÈÈÏߣº0755-23087599
SDH6963²úÆ·¸ÅÊö£º
SDH6963ÊÇÓÃÓÚ¿ª¹ØµçÔ´µÄÄÚÖøßѹMOSFET¼°¸ßѹÆô¶¯ºãÁ÷Ô´µÄµÄµçÁ÷ģʽPWM+PFM¿ØÖÆÆ÷ϵÁвúÆ·£¬Âú×ãÄÜÔ´Ö®ÐÇ6¼¶±ê×¼¡£
SDH6963ÄÚÖøßѹÆô¶¯ºãÁ÷Ô´£¬µÍ´ý»ú¹¦ºÄ<40mW£¬Æô¶¯µçÁ÷µÍ£¬ÓжàÖÖ¹¤×÷ģʽ¡£ÔÚÇáÔØÇé¿öÏ£¬¹¤×÷ÔÚPFMģʽ£¬¿ÉÒÔÌá¸ßת»»Ð§ÂÊ¡£ÔÚ´ý»úģʽÏ£¬µç·½øÈë´òàÃģʽ£¬´Ó¶øÓÐЧµØ½µµÍµç·µÄ´ý»ú¹¦ºÄ¡£
ÄÚÖ÷åÖµµçÁ÷²¹³¥µç·£¬¿ÉÒÔʹ²»Í¬½»Á÷µçѹÊäÈëʱ¼«ÏÞ·åÖµµçÁ÷Ò»Ö¡£»¹¿ÉÒÔͨ¹ýµ÷½Ú¶Ëµç×èµ÷½Ú¼«ÏÞÊä³ö¹¦ÂÊ¡£Éϵçʱ£¬·åÖµµçÁ÷²¹³¥×î´ó£¬È»ºóÖ𽥴ﵽƽºâ£¬¿ÉÒÔ¼õСÔÚÉϵç¹ý³ÌÖбäѹÆ÷µÄÓ¦Á¦£¬·ÀÖ¹±äѹÆ÷±¥ºÍ¡£
µç·ÄÚ²¿¼¯³ÉÁ˸÷ÖÖÒ쳣״̬±£»¤¹¦ÄÜ¡£°üÀ¨Ç·Ñ¹Ëø¶¨£¬¹ýѹ±£»¤£¬¹ýÔØ±£»¤£¬Âö³åÇ°ÑØÏûÒþ£¬ÔÏßȦ¹ýÁ÷±£»¤ºÍζȱ£»¤¹¦ÄÜ¡£Ôڵ緷¢Éú±£»¤ÒԺ󣬵ç·¿ÉÒÔ²»¶Ï×Ô¶¯ÖØÆô£¬Ö±µ½ÏµÍ³Õý³£ÎªÖ¹¡£
SDH6963²úÆ·ÌØµã£º
ÄÜÔ´Ö®ÐÇ6¼¶±ê×¼
¸ßѹÆô¶¯ºãÁ÷Ô´
µÍ´ý»ú¹¦ºÄ<40mW
¶àÖÖ¹¤×÷ģʽ
ÇáÔØÏµÄPFMģʽÌá¸ßЧÂÊ
¹ýѹ¡¢ÔÏßȦ¹ýÁ÷¡¢¹ýÔØ¡¢¹ýα£»¤
¶¶¶¯µÄ¿ª¹ØÆµÂÊ¿ÉÒÔ½µµÍEMI
¼«ÏÞÊä³ö¹¦Âʵ÷½Ú
Ç·Ñ¹Ëø¶¨
ÄÚ²¿¼¯³É¸ßѹMOSFET
×Ô¶¯ÖØÆô
·åÖµµçÁ÷²¹³¥µç·
³õʼ»¯·åÖµµçÁ÷×î´ó²¹³¥£¬ÊµÏÖÈíÆô¶¯¹¦ÄÜ
´òàÃģʽ
ÖðÖÜÆÚÏÞÁ÷
µäÐÍÓ¦ÓÃͼ

µäÐÍÓ¦ÓÃͼ

°¢Àï°Í°ÍµêÆÌ
¹Ø×¢æê΢
ÊÕ²Øæê΢










