È«²¿²úÆ··ÖÀà
¼¯³Éµç·IC
- ÓÅÊÆ²úÆ·
- Chipown/оÅó΢
- оÅóµç»úÇý¶¯Ð¾Æ¬
- SLAN/Ê¿À¼Î¢
- CR/Æô³¼Î¢
- FM/¸»ÂúϵÁÐ
- SF/ÈüÍþоƬ
- XL/оÁúϵÁÐ
- LW/æê΢
³¡Ð§Ó¦¹Ü/MOS/IGBT
¶þ¼«¹Ü
Èý¼«¹Ü
ÍÆ¼ö²úÆ·
ÁªÏµÎÒÃÇ
ÉîÛÚÊÐæê΢µç×ӿƼ¼ÓÐÏÞ¹«Ë¾
µç»°£º0755-23087599
ÊÖ»ú£º13808858392
ÓÊÏ䣺dunianhua@leweitech.com
µØÖ·£ºÉîÛÚÊб¦°²ÇøÎ÷Ïçº×ÖÞºã·á¹¤Òµ³ÇB11¶°5Â¥¶«
SD8530AS 6WԱ߿ØÖÆÐ¾Æ¬ÄÚÖÃBJT
ËùÊô·ÖÀࣺSLAN/Ê¿À¼Î¢
Æ·ÅÆ£ºÊ¿À¼Î¢
ÐͺţºSD8530AS
·â×°£ºsop-7
¹¦ÂÊ£º6W
µçÁ÷£º
ÐͺţºSD8530AS
·â×°£ºsop-7
¹¦ÂÊ£º6W
µçÁ÷£º
¶©¹ºÈÈÏߣº0755-23087599
¡¡¡¡SD8530ASԱ߿ØÖÆÐ¾Æ¬ÃèÊö£º¡¡¡¡
¡¡¡¡SD8530ASÊÇÄÚÖøßѹÈý¼«¹ÜµÄԱ߿ØÖÆÄ£Ê½µÄ¿ª¹ØµçÔ´¿ØÖÆÆ÷£¨PSR£©£¬ÄÚÖÃÏßËð²¹³¥ºÍ·åÖµµçÁ÷²¹³¥¹¦ÄÜ£¬²ÉÓÃPFMµ÷ÖÆ¼¼Êõ£¬Ìṩ¾«È·µÄºãѹ/ºãÁ÷£¨CV/CC£©¿ØÖÆ»·Â·£¬¾ßÓзdz£¸ßµÄÎȶ¨ÐÔºÍÆ½¾ùЧÂÊ¡£¡¡¡¡
¡¡¡¡²ÉÓÃSD8530ASÉè¼ÆÏµÍ³£¬ÎÞÐè¹âñîºÍYµçÈÝ£¬¿Éʡȥ´Î¼¶·´À¡¿ØÖÆ¡¢»·Â·²¹³¥£¬¾«¼òµç·¡¢½µµÍ³É±¾¡£¡¡¡¡
¡¡¡¡SD8530ASԱ߿ØÖÆÐ¾Æ¬ÔÚAC85~264V·¶Î§ÄÚÍÆ¼ö6W¹¦ÂÊ¡£
¡¡¡¡
¡¡¡¡SD8530ASԱ߿ØÖÆÐ¾Æ¬Ö÷ÒªÌØµã£º¡¡¡¡
¡¡¡¡¡ö ÄÚÖøßѹÈý¼«¹Ü¡¡¡¡
¡¡¡¡¡ö Ա߿ØÖÆÄ£Ê½¡¡¡¡
¡¡¡¡¡ö µÍÆô¶¯µçÁ÷¡¡¡¡
¡¡¡¡¡ö Ç°ÑØÏûÒþ¡¡¡¡
¡¡¡¡¡ö PFM µ÷ÖÆ¡¡¡¡
¡¡¡¡¡ö ¹ýѹ±£»¤¡¡¡¡
¡¡¡¡¡ö Ç·Ñ¹Ëø¶¨¡¡¡¡
¡¡¡¡¡ö ¶Ì·±£»¤¡¡¡¡
¡¡¡¡¡ö ¹ýα£»¤¡¡¡¡
¡¡¡¡¡ö »·Â·¿ªÂ·±£»¤¡¡¡¡
¡¡¡¡¡ö ÏßËðµçѹ²¹³¥¡¡¡¡
¡¡¡¡¡ö ·åÖµµçÁ÷²¹³¥¡¡¡¡
¡¡¡¡¡ö ÖðÖÜÆÚÏÞÁ÷
¡¡¡¡
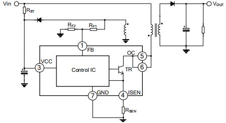
¡¡¡¡SD8530ASԱ߿ØÖÆÐ¾Æ¬¹Ü½ÅÅÅÁÐͼ£º
| ¹Ü½ÅºÅ | ¹Ü½ÅÃû³Æ | I/O | ¹¦ ÄÜ Ãè Êö |
| 1 | FB | I | ·´À¡µçѹÊäÈë¶Ë£» |
| 2 | NC | -- | ¿Õ½Å£» |
| 3 | VCC | P | ¹©µçµçÔ´£» |
| 4 | ISEN | I | ·åÖµµçÁ÷²ÉÑù¶Ë£» |
| 5,6 | OC | O | ¸ßѹ NPN ¹Ü C ¶Ë¡£ |
| 7 | GND | G | µØ£» |
¡¡¡¡
¡¡¡¡SD8530ASԱ߿ØÖÆÐ¾Æ¬µäÐ͵ç·ͼ£º

¡¡¡¡
¡¡¡¡SD8530ASԱ߿ØÖÆÐ¾Æ¬Ó¦ÓÃÓÚÊÖ»ú³äµçÆ÷¡¢Ð¡¹¦ÂÊÊÊÅäÆ÷¡¢MP3 ¼°ÆäËü±ãЯʽÉ豸³äµçÆ÷¡¢´ý»úµçÔ´¸ü¶àSD8530ASÄÚÖÃBJT 6WԱ߿ØÖÆÐ¾Æ¬²úÆ·ÊÖ²á»òÕßÏà¹Ø·½°¸×ÊÁÏ£¬¿ÉÏòæê΢µç×ÓÉêÇë¡£¡£¡£
°¢Àï°Í°ÍµêÆÌ
¹Ø×¢æê΢
ÊÕ²Øæê΢










