成都逍遥耍耍网论坛,天津-凤江湖论坛春风阁(全国信息) ,一品香论坛登录入口风楼阁交友平台 ,快活林信息发布论坛汇总

³äµçÆ÷оƬ°¢Àï°Í°ÍµêÆÌ ¿ª¹ØµçԴоƬ¹Ø×¢æê΢ µç»úÇý¶¯Ð¾Æ¬ÊÕ²Øæê΢ »¶Ó­½øÈëµçԴоƬ/Çý¶¯Ð¾Æ¬¡¢MOS¡¢IGBT¡¢¶þÈý¼«¹Ü¡¢ÇŶѵȵç×ÓÔªÆ÷¼þ´úÀíÉÌ--æê΢µç×Ó¹ÙÍø
¸ß¼¶ËÑË÷

ËÑË÷Ò»

ËÑË÷¶þ

³äµç¹ÜÀíIC·½°¸

ÍÆ¼ö²úÆ·

ÁªÏµÎÒÃÇ

¿ª¹ØµçԴоƬ
ÉîÛÚÊÐæê΢µç×ӿƼ¼ÓÐÏÞ¹«Ë¾

µç»°£º0755-23087599

ÊÖ»ú£º13808858392

ÓÊÏ䣺dunianhua@leweitech.com

µØÖ·£ºÉîÛÚÊб¦°²ÇøÎ÷Ïçº×ÖÞºã·á¹¤Òµ³ÇB11¶°5Â¥¶«

prevnext

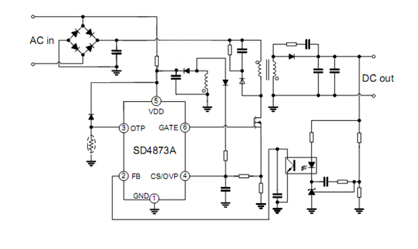
SD4873A_5V2.4A³äµçÆ÷/ÊÊÅäÆ÷IC SD4873A

ËùÊô·ÖÀࣺSLAN/Ê¿À¼Î¢
Æ·ÅÆ£ºÊ¿À¼Î¢
ÐͺţºSD4873A
·â×°£ºSOT23-6
¹¦ÂÊ£º65W
µçÁ÷£º3.42A
¶©¹ºÈÈÏߣº0755-23087599
SD4873A²úÆ·ÃèÊö£º
SD4873AÊÇÒ»¿îµçÁ÷ģʽPWM+PFM¿ØÖÆÆ÷£¬ÓÃÓÚ¸ßÐÔÄÜ¡¢µÍ´ý»ú¹¦ºÄµÄÀëÏß·´¼¤±ä»»Æ÷µÄ¿ØÖÆ¡£
SD4873AÆô¶¯µçÁ÷µÍ£¬Ê¹µÃÆô¶¯µç·¿ÉÒÔ²ÉÓÃ×èÖµ´óµÄÆô¶¯µç×裬ÒÔ¼õС´ý»úµçÁ÷£¬¾ßÓнµÆµ¹¦ÄÜ£¬ÕâÑù¿ÉÒÔ¹¤×÷ÔÚBurstģʽ£¬ÒÔ¼õС¿ª¹ØËðºÄºÍÌá¸ßЧÂÊ£¬¾ßÓж¶Æµ¹¦ÄܺʹøÈí¿ª¹Ø¿ØÖƵÄͼÌÚÖùʽդ¼«Çý¶¯Êä³ö¹¦ÄÜ£¬´Ó¶ø¿ÉÒÔ´ïµ½¼«¼ÑµÄEMIÐÔÄÜ£¬ÄÚÖÃÈíÆô¶¯¹¦ÄÜ£¬Äܹ»¼õСÆ÷¼þµÄÓ¦Á¦£¬·ÀÖ¹±äѹÆ÷±¥ºÍ£¬¾ßÓÐÖðÖÜÆÚ·åÖµÏÞÁ÷¹¦Äܺ͸ߵͼ«ÏÞ·åÖµµçÁ÷²¹³¥¹¦ÄÜ£¬Äܱ£³Ö¸ßÊÏѹÏÂÊä³ö¹¦ÂʵÄÒ»ÖÂÐÔ¡£
SD4873AÄÚ²¿¼¯³ÉÁ˸÷ÖÖÒ쳣״̬±£»¤¹¦ÄÜ£¬°üÀ¨ÄÚÖúÍÍⲿ¿ÉÉèµÄVDD¹ýѹ±£»¤¡¢Ç°ÑØÏûÒþ¡¢ÖðÖÜÆÚ·åÖµÏÞÁ÷¡¢Êä³ö¹ýѹ±£»¤¡¢¹ýÔØ±£»¤¡¢ÄÚÖúÍÍⲿ¿ÉÉèµÄOTP¹ýα£»¤µÈ
 
SD4873A²úÆ·ÌØµã£º
µÍÆô¶¯µçÁ÷
½µÆµ
Burstģʽ
¶¶Æµ
´øÈí¿ª¹Ø¿ØÖƵÄͼÌÚÖùʽդ¼«Çý¶¯Êä³ö
ÈíÆô¶¯
ÖðÖÜÆÚ·åÖµÏÞÁ÷
¸ßµÍѹ¼«ÏÞ·åÖµµçÁ÷²¹³¥
ÄÚÖúÍÍâÎÊ¿ÉÉèµÄVDD¹ýѹ±£»¤
Ç°ÑØÏûÒþ
Êä³ö¹ýѹ±£»¤
¹ýÔØ±£»¤
ÄÚÖúÍÍⲿ¿ÉÉèµÄOTP¹ýα£»¤

µäÐÍÓ¦ÓÃͼ



 
²úÆ·ÖÐÐÄ ¹ØÓÚæê΢ ÁªÏµÎÒÃÇ