È«²¿²úÆ··ÖÀà
¼¯³Éµç·IC
- ÓÅÊÆ²úÆ·
- Chipown/оÅó΢
- оÅóµç»úÇý¶¯Ð¾Æ¬
- SLAN/Ê¿À¼Î¢
- CR/Æô³¼Î¢
- FM/¸»ÂúϵÁÐ
- SF/ÈüÍþоƬ
- XL/оÁúϵÁÐ
- LW/æê΢
³¡Ð§Ó¦¹Ü/MOS/IGBT
¶þ¼«¹Ü
Èý¼«¹Ü
ÍÆ¼ö²úÆ·
ÁªÏµÎÒÃÇ
ÉîÛÚÊÐæê΢µç×ӿƼ¼ÓÐÏÞ¹«Ë¾
µç»°£º0755-23087599
ÊÖ»ú£º13808858392
ÓÊÏ䣺dunianhua@leweitech.com
µØÖ·£ºÉîÛÚÊб¦°²ÇøÎ÷Ïçº×ÖÞºã·á¹¤Òµ³ÇB11¶°5Â¥¶«
SD6952S_µçÔ´³äµçÆ÷/ÊÊÅäÆ÷IC SD6952
ËùÊô·ÖÀࣺSLAN/Ê¿À¼Î¢
Æ·ÅÆ£ºÊ¿À¼Î¢
ÐͺţºSD6952
·â×°£ºSOP7
¹¦ÂÊ£º50mW
µçÁ÷£º1A
ÐͺţºSD6952
·â×°£ºSOP7
¹¦ÂÊ£º50mW
µçÁ÷£º1A
¶©¹ºÈÈÏߣº0755-23087599
SD6952S²úÆ·ÃèÊö£º
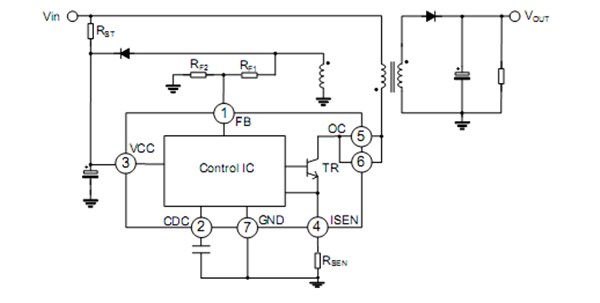
SD6952SÊÇÄÚÖøßѹÈý¼«¹ÜµÄԱ߿ØÖÆÄ£Ê½µÄ¿ª¹ØµçÔ´¿ØÖÆÆ÷£¨PSR£©£¬ÄÚÖÃÏßËð²¹³¥ºÍ·åÖµµçÁ÷²¹³¥¹¦ÄÜ£¬²ÉÓÃPFMµ÷ÖÆ¼¼Êõ£¬Ìṩ¾«È·µÄºãѹ/ºãÁ÷£¨CV/CC£©¿ØÖÆ»·Â·£¬¾ßÓзdz£¸ßµÄÎȶ¨ÐÔºÍÆ½¾ùЧÂÊ¡£
SD6952SÊÇÄÚÖøßѹÈý¼«¹ÜµÄԱ߿ØÖÆÄ£Ê½µÄ¿ª¹ØµçÔ´¿ØÖÆÆ÷£¨PSR£©£¬ÄÚÖÃÏßËð²¹³¥ºÍ·åÖµµçÁ÷²¹³¥¹¦ÄÜ£¬²ÉÓÃPFMµ÷ÖÆ¼¼Êõ£¬Ìṩ¾«È·µÄºãѹ/ºãÁ÷£¨CV/CC£©¿ØÖÆ»·Â·£¬¾ßÓзdz£¸ßµÄÎȶ¨ÐÔºÍÆ½¾ùЧÂÊ¡£
²ÉÓÃSD6952SÉè¼ÆÏµÍ³£¬ÎÞÐè¹âñîºÍYµçÈÝ£¬¿Éʡȥ´Î¼¶·´À¡¿ØÖÆ¡¢»·Â·²¹³¥£¬¾«¼òµç·¡¢½µµÍ³É±¾¡£
SD6952SÊÊÓÃ2~5WÊä³ö¹¦ÂÊ¡£
SD6952S²úÆ·ÌØµã:
ÄÚÖøßѹÈý¼«¹Ü
Ա߿ØÖÆÄ£Ê½
µÍÆô¶¯µçÁ÷
Ç°ÑØÏûÒþ
PFMµ÷ÖÆ
¹ýѹ±£»¤
Ç·Ñ¹Ëø¶¨
¹ýα£»¤
»·Â·¿ªÂ·±£»¤
ÏßËðµçѹ²¹³¥
·åÖµµçÁ÷²¹³¥
ÖðÖÜÆÚÏÞ
µäÐÍÓ¦ÓÃͼ

µäÐÍÓ¦ÓÃͼ

°¢Àï°Í°ÍµêÆÌ
¹Ø×¢æê΢
ÊÕ²Øæê΢










