È«²¿²úÆ··ÖÀà
¼¯³Éµç·IC
- ÓÅÊÆ²úÆ·
- Chipown/оÅó΢
- оÅóµç»úÇý¶¯Ð¾Æ¬
- SLAN/Ê¿À¼Î¢
- CR/Æô³¼Î¢
- FM/¸»ÂúϵÁÐ
- SF/ÈüÍþоƬ
- XL/оÁúϵÁÐ
- LW/æê΢
³¡Ð§Ó¦¹Ü/MOS/IGBT
¶þ¼«¹Ü
Èý¼«¹Ü
ÍÆ¼ö²úÆ·
ÁªÏµÎÒÃÇ
ÉîÛÚÊÐæê΢µç×ӿƼ¼ÓÐÏÞ¹«Ë¾
µç»°£º0755-23087599
ÊÖ»ú£º13808858392
ÓÊÏ䣺dunianhua@leweitech.com
µØÖ·£ºÉîÛÚÊб¦°²ÇøÎ÷Ïçº×ÖÞºã·á¹¤Òµ³ÇB11¶°5Â¥¶«
PN8273 120WµçÁ÷¿ØÖÆÆ÷оƬ´ø¸ßѹÆô¶¯Ä£¿é
ËùÊô·ÖÀࣺChipown/оÅó΢
Æ·ÅÆ£ºÐ¾Åó΢
ÐͺţºPN8273SS-P1
·â×°£ºSOP7
¹¦ÂÊ£º120W
µçÁ÷£º
ÐͺţºPN8273SS-P1
·â×°£ºSOP7
¹¦ÂÊ£º120W
µçÁ÷£º
¶©¹ºÈÈÏߣº0755-23087599
¡¡¡¡PN8273оƬÄÚ²¿¼¯³ÉÁ˵çÁ÷ģʽ¿ØÖÆÆ÷ºÍ¸ßѹÆô¶¯Ä£¿é»¹ÌṩÁ˼«ÎªÈ«ÃæºÍÐÔÄÜÓÅÒìµÄÖÇÄÜ»¯±£»¤¹¦ÄÜ£¬°üÀ¨Êä³ö¹ýѹ±£»¤¡¢ÍⲿOTP±£»¤¡¢ÖÜÆÚʽ¹ýÁ÷±£»¤¡¢¹ýÔØ±£»¤¡¢ÈíÆô¶¯¹¦ÄÜ¡£×¨ÓÃÓÚ¸ßÐÔÄÜ¡¢ÍâΧԪÆ÷¼þ¾«¼òµÄ½»Ö±Á÷ת»»¿ª¹ØµçÔ´¡£¡¡¡¡
¡¡¡¡¸ÃоƬͨ¹ýPWM¡¢PFM¡¢Burst-modeµÄÈýÖÖģʽ»ìºÏµ÷ÖÆ¼¼ÊõºÍÌØÊâÆ÷¼þµÍ¹¦ºÄ½á¹¹¼¼ÊõʵÏÖÁ˳¬µÍµÄ´ý»ú¹¦ºÄ¡¢È«µçѹ·¶Î§ÏµÄ×î¼ÑЧÂÊ¡£ÆµÂʵ÷ÖÆ¼¼ÊõºÍSoftDriver¼¼Êõ³ä·Ö±£Ö¤ÏµÍ³µÄÁ¼ºÃEMI±íÏÖ¡£
¡¡¡¡
¡¡¡¡PN8273Ð¾Æ¬ÌØÐÔ¡¡¡¡
¡¡¡¡¡ö ÄÚÖøßѹÆô¶¯µç·¡¡¡¡
¡¡¡¡¡ö PWM¡¢PFM¡¢Burst-mode»ìºÏģʽÌá¸ßЧÂÊ¡¡¡¡
¡¡¡¡¡ö ¿ÕÔØ´ý»ú¹¦ºÄ< 50 mW @230VAC¡¡¡¡
¡¡¡¡¡ö ¸ÄÉÆEMIµÄƵÂʵ÷ÖÆ¼¼Êõ¡¡¡¡
¡¡¡¡¡ö ¹©µçµçѹ8~40V£¬ÊʺϿíÊä³öµçѹӦÓá¡¡¡
¡¡¡¡¡ö Ïßµçѹ²¹³¥Íⲿ¿Éµ÷¡¡¡¡
¡¡¡¡¡ö ÓÅÒìÈ«ÃæµÄ±£»¤¹¦ÄÜ£º¹ýα£»¤ (OTP)¡¢Êä³ö¹ýѹ±£»¤¡¢ÖðÖÜÆÚ¹ýÁ÷±£»¤ (OCP)¡¢Êä³ö¿ª/¶Ì·±£»¤¡¢ DMGµç×è¶Ì·±£»¤¡¢´Î¼¶ÕûÁ÷¹Ü¶Ì·±£»¤¡¢¹ý¸ºÔر£»¤£¨OLP£©¡£
¡¡¡¡
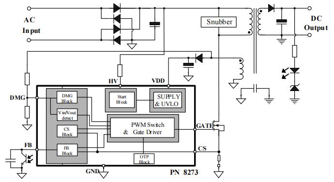
¡¡¡¡·â×°/¹Ü½Å¶¨Òå

| ¹Ü½ÅÃû | ¹Ü½Å±êºÅ | ¹Ü½Å¹¦ÄÜÃèÊö |
| DMG | 1 | È¥´ÅÒý½Å, ͨ¹ýµç×è·Öѹ²ÉÑùÊä³öµçѹºÍÊäÈëµçѹ£¬ÊµÏÖÊä³ö¹ýѹ±£»¤¡¢ÊäÈëÏß²¹³¥¹¦ÄÜ |
| FB | 2 | ·´À¡ÊäÈëÒý½Å |
| CS | 3 | µçÁ÷¼ì²âÊäÈëÒý½Å |
| GND | 4 | µØ |
| GATE | 5 | Êä³ö£¬ÓÃÓÚÇý¶¯MOSFET |
| VDD | 6 | ¹¤×÷µçѹÊäÈëÒý½Å |
| HV | 7 | ¸ßѹÆô¶¯Òý½Å, ͨ¹ý¶þ¼«¹ÜÁ¬½Óµ½Ä¸ÏßÊäÈ룬ʵÏÖ¸ßѹÆô¶¯ |
¡¡¡¡
¡¡¡¡µäÐ͵ç·ӦÓÃͼ¡¡¡¡

¡¡¡¡
¡¡¡¡Ó¦ÓÃÁìÓò¡¡¡¡
¡¡¡¡¡ö ´ý»úµçÔ´¡¡¡¡
¡¡¡¡¡ö ¿ª·Åʽ¿ª¹ØµçÔ´¡¡¡¡
¡¡¡¡¡ö ÊÊÅäÆ÷
¡¡¡¡
¡¡¡¡PN8273SS-P1оƬÊÇ´ø¸ßѹÆô¶¯Ä£¿é½»Ö±Á÷ת»»Ð¾Æ¬²ÉÓÃSOP7·â×°£¬ÊäÈëµçѹ90-265 VAC£¬Ó¦Óù¦ÂÊ120W£¬¹©µçµçѹ8~40V£¬ÊʺϿíÊä³öµçѹӦÓ㬿ÕÔØ´ý»ú¹¦ºÄ< 50 mW @230VAC£¬µäÐÍÓ¦ÓÃÓÚ´ý»úµçÔ´¡¢¿ª·Åʽ¿ª¹ØµçÔ´¡¢ ÊÊÅäÆ÷µÈÁìÓò£¬¸ü¶àPN8273 120WµçÁ÷¿ØÖÆÆ÷оƬ²úÆ·ÊֲᡢµçÆøÌØÐԵȷ½°¸×ÊÁÏÇëÏòæê΢µç×ÓÉêÇë¡£>>
°¢Àï°Í°ÍµêÆÌ
¹Ø×¢æê΢
ÊÕ²Øæê΢










