OB2281Ð¾Æ¬Ìæ´úÁÏCR6889B£¬»õÔ´¸üÎȶ¨£¡
×ֺţºT|T
2021ÄêÒÔÀ´µçԴоƬ¾ù³öÏÖÁ˲»Í¬³Ì¶ÈµÄÕǼÛȱ»õ£¬´ÓÒ»¿ªÊ¼µÄȱ»õÕǼ۽»ÆÚÑÓ³¤£¬µ½ºóÃæµÄ½»ÆÚ²»¶¨£¬ÓмÛδ±ØÓлõ£¬Ò»»õÄÑÇó£¬È±»õ³±´ß»¯Á˸÷оƬ¼äµÄÏ໥´ú»»£¬Æô³½Î¢CR6889B²»½öÄÜ´ú»»OB2281¡¢OB2273¡¢»¹¿ÉÒÔ¼æÈÝSD4873A¡¢AP8267¡¢SF5533¡¢KP201µÈ²úÆ·£¬×öµ½ÁËһо¶àÓã¬ÎªÄãÅŽâ“ȱо”·³ÓÇ£¡
²úÆ·¸ÅÊö
CR6889BÊÇÒ»¿î¸ß¼¯³É¶È¡¢µÍ´ý»ú¹¦ºÄµÄPWM¿ØÖÆÆ÷¡£CR6889BÇáÔØÊ±»á½µµÍƵÂÊ£¬×îµÍƵÂÊ22kHz¿É±ÜÃâÒôƵÔëÉù¡£CR6889BÌṩÁËÍêÕûµÄ±£»¤¹¦ÄÜ£¬Èçcycle-by-cycleµçÁ÷ÏÞÖÆ¡¢OCP¡¢OTP¡¢VDD_OVP¡¢UVLOµÈ£¬»¹¿ÉÒÔͨ¹ýOVP½Å·Ö±ð¾«È·ÉèÖÃÊä³öµçѹ¹ýѹ±£»¤¡£ÈíÆô¶¯¹¦ÄÜ¿ÉÒÔ¼õÉÙϵͳÆô¶¯Ê±MOSFETµÄÓ¦Á¦£¬Ç°ÑØÏûÒþʱ¼ä¼ò»¯ÁËϵͳӦÓá£Í¨¹ýƵÂʶ¶¶¯ºÍÈíÇý¶¯µç·µÄÉè¼Æ£¬½µµÍ¿ª¹ØÔëÉù£¬¼ò»¯ÁËEMIÉè¼Æ¡£CR6889BÌṩSOT23-6LµÄ·â×°¡£
CR6889BÌØÐÔ
¡ö½ÏµÍµÄÆô¶¯µçÁ÷(´óÔ¼3μA)
¡öÈíÆô¶¯¼õÉÙ¿ª»úʱMOSFETµÄ©ԴµçѹӦÁ¦
¡öÄÚ½¨Í¬²½Ð±ÆÂ²¹³¥£¬Ïû³ý´Îг²¨Õðµ´
¡öÄÚ½¨ÆµÂʶ¶¶¯¹¦ÄÜ£¬½µµÍEMI
¡öÄÚÖÃ65kHz¿ª¹ØÆµÂÊ
¡öÇáÔØ½µµÍ¹¤×÷ƵÂÊ
¡öVDD¹ýѹ±£»¤ºÍÊä³ö¹ýѹ±£»¤¹¦ÄÜ
¡öÄÚÖÃÇ°ÑØÏûÒþµç·
¡öÄÚÖÃÊä³ö¶þ¼«¹Ü¶Ì·±£»¤
¡ö¹ýÔØ±£»¤
¡öSOT23-6L·â×°
¹Ü½ÅÅÅÁÐ

¹Ü½ÅÃèÊö

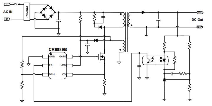
µäÐÍÓ¦Óõç·ͼ

Ó¦ÓÃÁìÓò
¡öAC/DCÊÊÅäÆ÷
¡öµçÊÓ¼°¼àÊÓÆ÷µçÔ´
¡ö´òÓ¡»ú
¡ö´æ´¢É豸µçÔ´
CR6889BÊÇÒ»¿î65WÒÔÄÚ¸ßÐÔÄÜÂÌÉ«½ÚÄÜPWM¿ØÖÆÆ÷£¬VCCÄÍѹ30V£¬´ý»ú¹¦ºÄСÓÚ75mW£¬È±»õÐÐÇéÏ£¬ÎÒÃǽ«ºÍ¿Í»§Ò»Æð½â¾ö“оƬ¶Ìȱ”µÄÀ§¾³£¬CR6889BÔÚÓ¦ÓÃÖпɼæÈÝCR6863B¡¢OB2281¡¢OB2273¡¢SD4873A¡¢AP8267¡¢SF5533¡¢KP201µÈ²úÆ·£¬»õÔ´Îȶ¨ÇÒ¼Û¸ñÓÅÊÆ£¬¸ü¶à²úÆ·ÊֲᡢӦÓÃ×ÊÁϵȣ¬Çë×Éѯæê΢µç×Ó¡£>>
Ïà¹Ø×ÊѶ
- ¿ª¹ØµçԴоƬµÄ×÷Óü°»ù±¾ÔÀí·ÖÎö
- ¿ÆÆÕÔªÆ÷¼þ»ù´¡ÖªÊ¶£¬±æ±ðÔ×°ÓëÉ¢ÐÂIC£¡
- ³äµç±£»¤icоƬ×÷ÓÃÓÐÄÄЩ£¿
- ³äµçÆ÷ic³£ÓÃÐͺţ¡
- viper12aÌæ´úоƬAP8012H pin to pin¼æÈݲ»
- SVF4N65/SVF7N65/SVF10N65/SVF12N65³£Óøß
- ³äµçicоƬÐÔÄÜÒªÇó·ÖÎö!
- Ö÷Á÷³§É̵çÔ´ic LEDÇý¶¯Ð¾Æ¬µÄÓÅÁÓÊÆ·ÖÎö
- ¹ú²úµçÔ´¹ÜÀíоƬ´òÆÆ½ø¿Ú¢¶Ï£¬Öý¾Í¹úÄÚÉý
- 10WÎÞÏß³äSoC·½°¸£º¸ßÐÔÄÜ+µÍBOM³É±¾
ͬÀàÎÄÕÂÅÅÐÐ
- ap8022´ú»»viper22a¿É¼æÈÝ£¬²»¸ÄPCB¼°ÍâΧ
- µçԴоƬsdh8302s¿ÉPIN½Å´ú»»VIPER12A/AP80
- ʲôÊÇMOS¹ÜµÄÑ©±À¼°mos¹ÜÑ©±À»÷´©ÔÀí£¡
- ³£ÓÃdc-dc½µÑ¹Ð¾Æ¬ÍƼö
- PN555LÄÚÖÃ690VС¹¦ÂʷǸôÀëоƬ¿ÉÌæPN8008
- sdh8303´ú»»viper22a/AP8012H£¬PIN½Å¼æÈÝÎÞ
- IR4427Ìæ»»Ð¾Æ¬ID1127Ë«µÍ²à¡¢´óµçÁ÷Çý¶¯£¬
- ¹ú²úµçÔ´¹ÜÀíоƬÓÐÄÄЩ£¿
- ³£ÓõÍѹmos¹ÜÐͺż°Ñ¡ÐÍ£¡
- ob2269Ìæ´úоƬCR6842³É±¾µÍ£¬ÐÔÄܸüÎȶ¨£¡
×îÐÂÎÄÕÂ×ÊѶ
- æê΢µç×Ó | ϲǨÐÂÖ·£¬ÐøÐ´·¢Õ¹ÐÂÆªÕ£¡
- оÅó΢20ÖÜÄê | ´úÀíÊÜÑû¼û֤оÁ¦Á¿£¬¹²¸°
- ¹ýÈÏÖ¤¡¢µÍ³É±¾ | 65W-PD-2C1Aµª»¯ïØÉè¼Æ·½
- ¿ªÒµ´ó¼ª | ÉîÛÚÊÐæê΢µç×Ó-Äþ²¨·Ö¹«Ë¾£¡
- ϲºØÐ¾Åó΢ף¾¸²©Ê¿ÈÙ»ñ¡°½ËÕÇàÄêÎåËĽ±ÕÂ
- CR6212_5V/12V¸ßЧÂÊ¡¢µÍ³É±¾µçÔ´·½°¸£¬Íê
- 2024ÄêÕ¹³á·ÉÏè | 2023Äê¶ÈÒµÎñ×ܽύÁ÷´ó
- ÕæÃ¯¼ÑÖúÁ¦µç¶¯Æû³µÁªÃËÆû³µµç×ÓÔªÆ÷¼þ¹¤×÷
- îýÁ¦AP30H80Q vbus¿ª¹ØMOS»ñµÃ°²¿Ë67W 2C1A
- Ê¿À¼Î¢650V¸ßѹ³¬½áSTSϵÁУ¬¹ã·ºÓ¦ÓÃÓÚÏû
°¢Àï°Í°ÍµêÆÌ
¹Ø×¢æê΢
ÊÕ²Øæê΢

