ncp1342Ìæ´úÁÏPN8213µª»¯ïØpd³äµçÆ÷оƬ
×ֺţºT|T
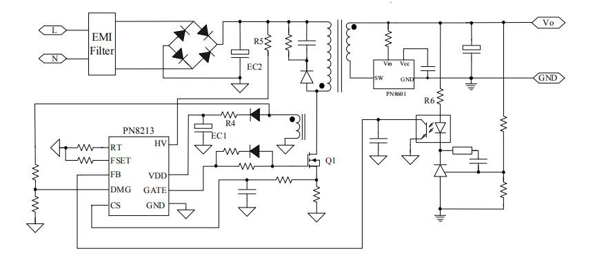
¡¡¡¡½üÄêÀ´£¬ÎÒ¹ú°ëµ¼ÌåÔÚµª»¯ïØ¡¢µª»¯¹èÁìÓò·¢Õ¹Ñ¸ËÙ£¬Ð¾Æ¬È±»õÎÊÌ⣬¸üÊǼӿìÁ˹ú²úGaN¿ØÖÆÐ¾Æ¬·¢Õ¹µÄ²½·¥£¬²»ÉÙ֮ǰʹÓùúÍâ¿ØÖÆÐ¾Æ¬·½°¸É̺ÍÖն˳§ÉÌ¿ªÊ¼Çл»µ½¹úÄÚÆóÒµµÄ²úÆ·£¬Ð¾ÅóÎ¢ÍÆ³öncp1342Ìæ´úÁÏPN8213µª»¯ïØpd³äµçÆ÷оƬ£¬ÊÊÓÃÓÚ65wµª»¯ïسäµçÆ÷оƬ·½°¸¡£

¡¡¡¡
¡¡¡¡NCP1342Ìæ´úÁÏPN8213Ð¾Æ¬ÌØÕ÷¡¡¡¡
¡¡¡¡¡ö ÄÚÖøßѹÆô¶¯µç·¡¡¡¡
¡¡¡¡¡ö ¹©µçµçѹ9~57V,ÊʺϿíÊä³öµçѹӦÓá¡¡¡
¡¡¡¡¡ö Valley Lock£º¼¼ÊõÌá¸ßЧÂʸÄÉÆÏµÍ³ÔëÉù¡¡¡¡
¡¡¡¡¡ö ×î¸ß¹¤×÷ƵÂÊÍⲿ¿ÉÉèÖá¡¡¡
¡¡¡¡¡ö ¿ÕÔØ´ý»ú¹¦ºÄ<55mW@230VAC¡¡¡¡
¡¡¡¡¡ö ÓÅÒìÈ«ÃæµÄ±£»¤¹¦ÄÜ¡£
¡¡¡¡

¡¡¡¡Ôڵ緱£»¤·½Ã棬PN8213оƬ¾ßÓÐÖðÖÜÆÚ¹ýÁ÷±£»¤¡¢ÊäÈëǷѹ±£»¤¡¢Êä³ö¹ýѹ±£»¤¡¢Êä³ö¿ª/¶Ì·±£»¤¡¢DMGµç×è¶Ì·±£»¤¡¢´Î¼¶ÕûÁ÷¹Ü¶Ì·±£»¤¡¢¹ý¸ºÔر£»¤¡¢Ë«Öعýα£»¤µÈ£¬Ìá¹©È«ÃæµÄ±£»¤£¬ÒÔ·ÀÖ¹µç·ÔÚ²»Õý³£Çé¿öÏÂÊܵ½Ë𻵣¬´ËÍ⣬»¹¾ßÓÐÆµÂʵ÷ÖÆºÍÖÇÄÜÇý¶¯¹¦ÄÜ¿ÉʹÔëÉù×îС»¯£¬´Ó¶ø¸ÄÉÆEMIµÄÐÔÄÜ¡£

¡¡¡¡
¡¡¡¡ncp1342Ìæ´úоƬPN8213ÔÚÇý¶¯¡¢Ð¾Æ¬¹©µç¡¢µç·µÈ¶¼×öÁ˽øÒ»²½µÄÓÅ»¯£¬½«Çý¶¯¼¯³ÉÓÚоƬÄÚ£¬Äܹ»Ö±½Ó¹©µç¸øµª»¯ïØÐ¾Æ¬£¬¹¤×÷µçѹÔÚ9V-57V£¬¿ª¹ØÆµÂÊ×î¸ß¿É´ï230KHz£¬Äܳä·ÖÌåÏÖµª»¯ïصÄÓÅÊÆÌá¸ßת»»Ð§ÂÊ£¬¶ÔÇý¶¯µçѹ½øÐйýÓÅ»¯£¬¿ÉÖ±½ÓÇý¶¯E-GaN£¬ÍâΧµç·¸üΪ¼òµ¥£¬Æ¾½èÆä¸ß¶È¼¯³ÉµÄоƬºÍ¼ò½àµÄµç·£¬ÒÔ¼°ÍêÕûµÄ½â¾ö·½°¸£¬µÃµ½ÁËÖÚ¶à¿ì³ä³§É̵ÄÈϿɡ£
Ïà¹Ø×ÊѶ
- µçÔ´¿ØÖÆicµÄÓ¦Óü°·ÖÀà!
- ¿ª¹ØµçԴоƬAC/DC¡¢DC/DC
- µçÔ´¹ÜÀíоƬÐÐÒµÏÖ×´¼°·¢Õ¹Ç÷ÊÆ
- GF90F0320 8λflashÐ͵¥Æ¬»ú¿É¼æÈÝHC89S003
- LB1909MCоƬ¿ÉÓÃPN7719ËÄͨµÀÖ±Á÷Âí´ïÇý¶¯
- оƬÕǼÛȱ»õ£¬¼Ù»õºáÐУ¬ÈçºÎ±æ±ðÕæ¼ÙоƬ
- µçԴоƬsdh8302s¿ÉPIN½Å´ú»»VIPER12A/AP80
- Ö÷Á÷³§É̵çÔ´ic LEDÇý¶¯Ð¾Æ¬µÄÓÅÁÓÊÆ·ÖÎö
- µç»úÇý¶¯Ð¾Æ¬ÔÀí¼°¹¦ÄÜÓ¦ÓÃ
- ³£ÓÃicÊÊÅäÆ÷·½°¸AC-DCÑ¡Ðͱí!
ͬÀàÎÄÕÂÅÅÐÐ
- ap8022´ú»»viper22a¿É¼æÈÝ£¬²»¸ÄPCB¼°ÍâΧ
- µçԴоƬsdh8302s¿ÉPIN½Å´ú»»VIPER12A/AP80
- ʲôÊÇMOS¹ÜµÄÑ©±À¼°mos¹ÜÑ©±À»÷´©ÔÀí£¡
- ³£ÓÃdc-dc½µÑ¹Ð¾Æ¬ÍƼö
- sdh8303´ú»»viper22a/AP8012H£¬PIN½Å¼æÈÝÎÞ
- PN555LÄÚÖÃ690VС¹¦ÂʷǸôÀëоƬ¿ÉÌæPN8008
- IR4427Ìæ»»Ð¾Æ¬ID1127Ë«µÍ²à¡¢´óµçÁ÷Çý¶¯£¬
- ¹ú²úµçÔ´¹ÜÀíоƬÓÐÄÄЩ£¿
- ³£ÓõÍѹmos¹ÜÐͺż°Ñ¡ÐÍ£¡
- ob2269Ìæ´úоƬCR6842³É±¾µÍ£¬ÐÔÄܸüÎȶ¨£¡
×îÐÂÎÄÕÂ×ÊѶ
- оÅó΢20ÖÜÄê | ´úÀíÊÜÑû¼û֤оÁ¦Á¿£¬¹²¸°
- ¹ýÈÏÖ¤¡¢µÍ³É±¾ | 65W-PD-2C1Aµª»¯ïØÉè¼Æ·½
- ¿ªÒµ´ó¼ª | ÉîÛÚÊÐæê΢µç×Ó-Äþ²¨·Ö¹«Ë¾£¡
- ϲºØÐ¾Åó΢ף¾¸²©Ê¿ÈÙ»ñ¡°½ËÕÇàÄêÎåËĽ±ÕÂ
- CR6212_5V/12V¸ßЧÂÊ¡¢µÍ³É±¾µçÔ´·½°¸£¬Íê
- 2024ÄêÕ¹³á·ÉÏè | 2023Äê¶ÈÒµÎñ×ܽύÁ÷´ó
- ÕæÃ¯¼ÑÖúÁ¦µç¶¯Æû³µÁªÃËÆû³µµç×ÓÔªÆ÷¼þ¹¤×÷
- îýÁ¦AP30H80Q vbus¿ª¹ØMOS»ñµÃ°²¿Ë67W 2C1A
- Ê¿À¼Î¢650V¸ßѹ³¬½áSTSϵÁУ¬¹ã·ºÓ¦ÓÃÓÚÏû
- оÅóPN8213»ñƷʤ65Wµª»¯ïسäµçÆ÷²ÉÓ㬿É
°¢Àï°Í°ÍµêÆÌ
¹Ø×¢æê΢
ÊÕ²Øæê΢

