È«²¿²úÆ··ÖÀà
¼¯³Éµç·IC
- ÓÅÊÆ²úÆ·
- Chipown/оÅó΢
- оÅóµç»úÇý¶¯Ð¾Æ¬
- SLAN/Ê¿À¼Î¢
- CR/Æô³¼Î¢
- FM/¸»ÂúϵÁÐ
- SF/ÈüÍþоƬ
- XL/оÁúϵÁÐ
- LW/æê΢
³¡Ð§Ó¦¹Ü/MOS/IGBT
¶þ¼«¹Ü
Èý¼«¹Ü
ÍÆ¼ö²úÆ·
ÁªÏµÎÒÃÇ
ÉîÛÚÊÐæê΢µç×ӿƼ¼ÓÐÏÞ¹«Ë¾
µç»°£º0755-23087599
ÊÖ»ú£º13808858392
ÓÊÏ䣺dunianhua@leweitech.com
µØÖ·£ºÉîÛÚÊб¦°²ÇøÎ÷Ïçº×ÖÞºã·á¹¤Òµ³ÇB11¶°5Â¥¶«
XPM52C 35WË«C¿ÚPD¿ì³ä½µÑ¹Ð¾Æ¬
ËùÊô·ÖÀࣺFM/¸»ÂúϵÁÐ
Æ·ÅÆ£ºFM/¸»Âú
ÐͺţºXPM52CϵÁÐ
·â×°£ºQFN4x4-16L
¹¦ÂÊ£º65W
µçÁ÷£º5A
ÐͺţºXPM52CϵÁÐ
·â×°£ºQFN4x4-16L
¹¦ÂÊ£º65W
µçÁ÷£º5A
¶©¹ºÈÈÏߣº0755-23087599
¡¡¡¡XPM52CÊÇÒ»¿î65W USB PD ¶àÐÒ齵ѹоƬ£¬¼¯³É¶È¸ß£¬ÐÒéÈ«Ãæ²¢Ö§³Ö¶¨ÖÆ¡£²ÉÓà QFN4x4-16L ·â×°£¬µäÐÍÓ¦ÓÃÓÚ35WË«C¿ÚPD¿ì³äÊг¡£¬¸ÄдÁË´«Í³µÄ½µÑ¹µç·Éè¼Æ£¬¼¯³ÉÁ˽µÑ¹¿ØÖÆÆ÷£¬ÐÒéоƬºÍ½µÑ¹MOS¹ÜµÄ¶àºÏһоƬ¡£¡¡¡¡
¡¡¡¡XPM52C ÊÇÒ»¿î¼¯³Éͬ²½¿ª¹ØµÄ½µÑ¹×ª»»Æ÷£¬Ö§³Ö¶àÖÖÊä³ö¿ì³äÐÒé¡¢Ö§³Ö USB Type-C ºÍ PD µÈ¶àÖÖ¿ì³äÐÒ飬°üÀ¨ USB Type-C ºÍ PD ÐÒ飬¸ßͨ QC2.0/3.0/3.0+£¬»ªÎª FCP/SCP/HVSCP£¬VOOC 2.0/4.0 ÐÒ飬Áª·¢¿Æ PE£¬ÈýÐÇ AFC£¬USB BC1.2 DCP ÒÔ¼°Apple 2.4A ³äµç¹æ·¶£¬Îª³µÔسäµçÆ÷¡¢¸÷ÖÖ¿ì³äÊÊÅäÆ÷¡¢ÖÇÄÜÅŲåµÈ¹©µçÉ豸ÌṩÍêÕûµÄ½â¾ö·½°¸¡£¡¡¡¡
¡¡¡¡XPM52C PD¿ì³ä½µÑ¹Ð¾Æ¬¾ßÓÐ×Ô¶¯Ê¶±ð VIN ÊäÈëµçѹµÄ¹¦ÄÜ£¬ÒÀ¾ÝÊäÈëµçѹÀ´µ÷½ÚÊä³öµçѹ¡£¡¡¡¡
¡¡¡¡XPM52C ÄÚÖù¦ÂÊ MOS£¬ÊäÈ빤×÷µçѹ×î¸ßµ½ 31V£¬Êä³öµçѹ·¶Î§ÊÇ 3.3V µ½21V£¬ÄÜÌá×î´ó 65W µÄÊä³ö¹¦ÂÊ£¬Äܹ»¸ù¾Ýʶ±ðµ½µÄ¿ì³äÐÒé×Ô¶¯µ÷ÕûÊä³öµçѹºÍµçÁ÷¡£¡¡¡¡
¡¡¡¡XPM52C µÄÊä³ö¾ßÓÐ CV/CC ÌØÐÔ£¬µ±Êä³öµçÁ÷СÓÚÉ趨ֵ£¬Êä³ö CV ģʽ£¬Êä³öµçѹºã¶¨£»µ±Êä³öµçÁ÷´óÓÚÉ趨ֵ£¬Êä³ö CC ģʽ£¬Êä³öµçѹ½µµÍ¡£¡¡¡¡
¡¡¡¡XPM52C µÄÊä³öµçѹ´øÓÐÏß²¹¹¦ÄÜ£¬Êä³öµçÁ÷Ôö´óºó»áÏàÓ¦µÄÌá¸ßÊä³öµçѹ£¬ÓÃÒÔ²¹³¥Á¬½ÓÏß×迹ÒýÆðµÄµçѹϽµ¡£¡¡¡¡
¡¡¡¡XPM52C ÌØ±ðµÄ¼¯³ÉÁË XPD-LINK™»¥ÁªÍ¨ÐÅרÀû¼¼Êõ¡£Í¨¹ý XPD-LINK™»¥Áª¹¦ÄÜ£¬¡¡¡¡
¡¡¡¡XPM52C ¿ÉÒÔ¼òµ¥Áé»îµÄÓ¦ÓÃÔÚ¶à¸ö Type-C ¶Ë¿ÚµÄ³äµç·½°¸ÖС£¡¡¡¡
¡¡¡¡XPM52C Ö§³Ö¶þ´ÎÉÕ¼£¬¿ÉʵÏÖÔÚÏßÉý¼¶¡£¡¡¡¡
¡¡¡¡XPM52C ÓжàÖÖ±£»¤¹¦ÄÜ£¬¾ßÓÐÊäÈë¹ýѹ¡¢Ç·Ñ¹±£»¤£¬Êä³ö¶Ì·¡¢¹ýÁ÷±£»¤£¬¹ýα£»¤¡£
¡¡¡¡
¡¡¡¡XPM52C PD¿ì³ä½µÑ¹Ð¾Æ¬Ìص㡡¡¡
¡¡¡¡¡ö ͬ²½¿ª¹Ø½µÑ¹×ª»»Æ÷¡¡¡¡
¡¡¡¡- ÄÚÖù¦ÂÊ MOS¡¡¡¡
¡¡¡¡- ×Ô¶¯Ê¶±ðÊäÈëµçѹµ÷½ÚÊä³öµçѹ¡¡¡¡
¡¡¡¡- ÊäÈ빤×÷µçѹ¸ßÖÁ 31V - Êä³öµçѹ·¶Î§£º3.3V µ½ 21V£¬¸ù¾Ý¿ì³äÐÒé×Ô¶¯µ÷Õû¡¡¡¡
¡¡¡¡- Êä³ö¹¦ÂÊ×î´ó 65W - Êä³öµçѹÓÐÏß²¹¹¦ÄÜ£º50mV/A¡¢100mV/A¡¢150mV/A - Êä³ö¾ßÓÐCV/CC ÌØÐÔ¡¡¡¡
¡¡¡¡- ÈíÆô¶¯¹¦ÄÜ¡¡¡¡
¡¡¡¡- 3A ´øÔØÆô¶¯¡¡¡¡
¡¡¡¡- XP-LINK ÖÇÄܽµ¹¦ÂÊ¡¡¡¡
¡¡¡¡¡ö Ö§³Ö USB Power Delivery£¨PD£©3.1 ÐÒé¡¡¡¡
¡¡¡¡- ͨ¹ý PD3.1 ÈÏÖ¤£¨TID£º7689£© - FPDO ¿ÉÅäÖãº5V¡¢9V¡¢12V¡¢15V¡¢20V¡¡¡¡
¡¡¡¡- APDO ¿ÉÅäÖãº5V Prog¡¢9V Prog¡¢15V Prog¡¢20V Prog¡¡¡¡
¡¡¡¡- APDO ÒÔ 20mV ²½½øµ÷½Úµçѹ¡¡¡¡
¡¡¡¡- APDO µçÁ÷×î´ó¿ÉÖ§³ÖÖÁ 5A¡¡¡¡
¡¡¡¡¡ö Êä³ö¿ì³ä¡¡¡¡
¡¡¡¡- Ö§³Ö Quick Charge 2.0/3.0/3.0+ÐÒé¡¡¡¡
¡¡¡¡- Ö§³ÖСÃ× CHARGE TURBO 27W ÐÒé¡¡¡¡
¡¡¡¡- Ö§³Ö»ªÎª FCP/SCP/HVSCP ÐÒé¡¡¡¡
¡¡¡¡- Ö§³ÖÈýÐÇ AFC ÐÒé¡¡¡¡
¡¡¡¡- Ö§³Ö VOOC 2.0/4.0 ÐÒé¡¡¡¡
¡¡¡¡- Ö§³ÖÁª·¢¿Æ PE ÐÒé¡¡¡¡
¡¡¡¡- Ö§³Ö USB BC1.2 DCP¡¡¡¡
¡¡¡¡- Ö§³Ö Apple 2.4A ³äµç¹æ·¶
¡¡¡¡¡ö Ö§³ÖÔÚÏßÉý¼¶¡¡¡¡
¡¡¡¡¡ö ¶àÖØ±£»¤¡¢¸ß¿É¿¿ÐÔ¡¡¡¡
¡¡¡¡- ÊäÈë¹ýѹ¡¢Ç·Ñ¹±£»¤¡¡¡¡
¡¡¡¡- Êä³ö¶Ì·¡¢Êä³ö¹ýÁ÷¡¡¡¡
¡¡¡¡- ¹ýα£»¤¡¡¡¡
¡¡¡¡¡ö È«Òý½Å ESD 4KV¡¡¡¡
¡¡¡¡¡ö Package£ºQFN4x4-16L
¡¡¡¡
¡¡¡¡Òý½Å¶¨Òå

¡¡¡¡
¡¡¡¡Ó¦Óõç·ͼ
¡¡¡¡
¡¡¡¡Ó¦Óà 1£ºµ¥ C ¿Ú¹¤×÷¡¡
¡¡
¡¡
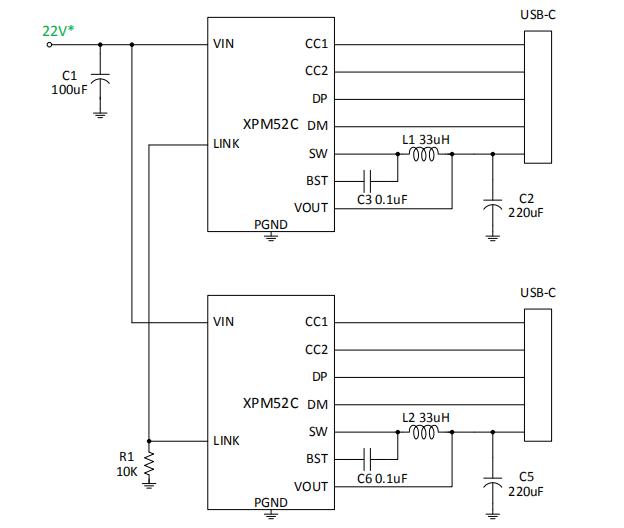
¡¡¡¡Ó¦Óà 2£ºË« C ¿Ú¹¤×÷¡¡¡¡
¡¡¡¡*×¢Ò⣺ÓÃÁ½¿Å XPM52C ×é³ÉË« C ¿Ú·½°¸Ê±£¬ÍƼöÊäÈ빤×÷µçѹΪ 22V£¬¿ÉÌá¸ßת»»Ð§ÂÊ¡£
¡¡¡¡
¡¡¡¡Ó¦ÓÃÁìÓò¡¡¡¡
¡¡¡¡¡ö USB ³µÔسäµçÆ÷¡¡¡¡
¡¡¡¡¡ö ±ãЯʽ³äµçÉ豸¡¡¡¡
¡¡¡¡¡ö ͨÓøßѹ USB ³äµçÆ÷¡¡¡¡
¡¡¡¡¡ö ͨÓõĸßѹ DC/DC ±ä»»Ó¦Óá¡¡¡
¡¡¡¡¡ö ÖÇÄÜÅŲå
¡¡¡¡
¡¡¡¡XPM52C 35WË«C¿ÚPD¿ì³ä½µÑ¹Ð¾Æ¬£¬Ö»ÐèÒ»¿ÅоƬÅäºÏ¼«¼òµÄÍâΧ¼´¿ÉÂú×ã¶à¿Ú³äµçÆ÷µÄ¶ÀÁ¢½µÑ¹Éè¼Æ£¬Äܹ»¼ò»¯¶à¿Ú³äµçÆ÷¡¢²åÅÅÖеĶþ´Î½µÑ¹µç·£¬ÏàͬÌå»ý¿ÉÒÔÈÝÄɶà¸öÊä³ö½Ó¿Ú£¬²¢ÇҾ߱¸¸ü¸ßµÄ¹¦ÂÊÃܶȣ¬·Ç³£Êʺϳµ³ä£¬¶à¿Ú¿ì³ä³äµçÆ÷ºÍ¿ì³ä²åÅÅÓ¦Ó㬸ü¶àXPM52CϵÁÐ PD¿ì³ä½µÑ¹Ð¾Æ¬²úÆ·Êý¾ÝÊֲἰӦÓÃ×ÊÁÏÇëÏòÎÒÃÇÉêÇë¡£>>
°¢Àï°Í°ÍµêÆÌ
¹Ø×¢æê΢
ÊÕ²Øæê΢










