成都逍遥耍耍网论坛,天津-凤江湖论坛春风阁(全国信息) ,一品香论坛登录入口风楼阁交友平台 ,快活林信息发布论坛汇总

³äµçÆ÷оƬ°¢Àï°Í°ÍµêÆÌ ¿ª¹ØµçԴоƬ¹Ø×¢æê΢ µç»úÇý¶¯Ð¾Æ¬ÊÕ²Øæê΢ »¶Ó­½øÈëµçԴоƬ/Çý¶¯Ð¾Æ¬¡¢MOS¡¢IGBT¡¢¶þÈý¼«¹Ü¡¢ÇŶѵȵç×ÓÔªÆ÷¼þ´úÀíÉÌ--æê΢µç×Ó¹ÙÍø
¸ß¼¶ËÑË÷

ËÑË÷Ò»

ËÑË÷¶þ

³äµç¹ÜÀíIC·½°¸

ÍÆ¼ö²úÆ·

ÁªÏµÎÒÃÇ

¿ª¹ØµçԴоƬ
ÉîÛÚÊÐæê΢µç×ӿƼ¼ÓÐÏÞ¹«Ë¾

µç»°£º0755-23087599

ÊÖ»ú£º13808858392

ÓÊÏ䣺dunianhua@leweitech.com

µØÖ·£ºÉîÛÚÊб¦°²ÇøÎ÷Ïçº×ÖÞºã·á¹¤Òµ³ÇB11¶°5Â¥¶«

prevnext

ID7U603 600V µ¥¼«²½½øÂí´ïÇý¶¯Ð¾Æ¬

Æ·ÅÆ£ºÐ¾Åó΢
ÐͺţºID7U603SEC-R1
·â×°£ºSOP8
¹¦ÂÊ£º10-20V
µçÁ÷£º210mA/360mA
¶©¹ºÈÈÏߣº0755-23087599
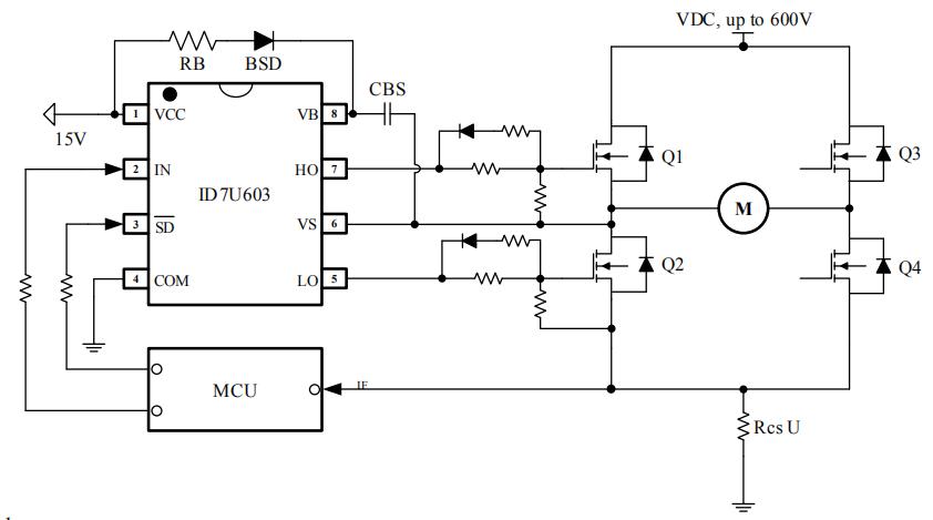
¡¡¡¡ID7U603µ¥¼«²½½øÂí´ïÇý¶¯Ð¾Æ¬ÊÇÒ»¿î»ùÓÚP³Äµ×¡¢PÍâÑӵĸßѹ¡¢¸ßËÙ¹¦ÂÊMOSFETºÍIGBT°ëÇÅÇý¶¯Ð¾Æ¬£¬¸¡¶¯¹¤×÷µçѹ¿É´ï600V£¬10-20V ¿í·¶Î§¹¤×÷µçѹ·¶Î§£¬ÊäÈë¼æÈÝ 3.3V¡¢5V Âß¼­¹¤×÷µçƽ£¬À­¹àµçÁ÷µäÐÍÖµ210mA/360mA£¬¾ßÓзÀֱͨ±£»¤¼°Ç·Ñ¹±£»¤¹¦ÄÜ£¬¿É¼æÈÝ´ú»»IR2104£¬µäÐÍÓ¦ÓÃÓÚ¸ßѹ·ç»úºÍ±Ã¡¢²½½øÂí´ïµÈÁìÓò¡£
¡¡¡¡
¡¡¡¡ID7U603µ¥¼«²½½øÂí´ïÇý¶¯Ð¾Æ¬ÌØÐÔ¡¡¡¡
¡¡¡¡¡ö ¸¡¶¯¹¤×÷µçѹ¿É´ï600V¡¡¡¡
¡¡¡¡¡ö À­¹àµçÁ÷µäÐÍÖµ210mA/360mA¡¡¡¡
¡¡¡¡¡ö ¼æÈÝ3.3V/5VµÄÊäÈëÂß¼­µçƽ¡¡¡¡
¡¡¡¡¡ö dV/dt¿¹¸ÉÈÅÄÜÁ¦±50 V/nsec¡¡¡¡
¡¡¡¡¡ö оƬ¹¤×÷µçѹ·¶Î§10V~20V¡¡¡¡
¡¡¡¡¡ö VCCºÍVBS¾ßÓÐǷѹ±£»¤¹¦ÄÜ¡¡¡¡
¡¡¡¡¡ö ·ÀֱͨÂß¼­±£»¤£¬ËÀÇøÊ±¼äµäÐÍÖµ520ns¡¡¡¡
¡¡¡¡¡ö ËùÓÐͨµÀÑÓʱƥÅ书ÄÜ
¡¡¡¡
¡¡¡¡id7u603sec-r1Çý¶¯Ð¾Æ¬·â×°¼°½Åλͼ
¡¡¡¡
¡¡¡¡ID7U603µç·ͼ
¡¡¡¡
¡¡¡¡Ó¦ÓÃÁìÓò¡¡¡¡
¡¡¡¡¡ö ÖÐСÐ͹¦Âʵç»úÇý¶¯¡¡¡¡
¡¡¡¡¡ö ¹¦ÂÊMOSFET»òIGBTÇý¶¯¡¡¡¡
¡¡¡¡¡ö ÕÕÃ÷ÕòÁ÷Æ÷¡¡¡¡
¡¡¡¡¡ö °ëÇÅÇý¶¯Äæ±äÆ÷¡¡¡¡
¡¡¡¡¡ö È«ÇÅÇý¶¯Äæ±äÆ÷
¡¡¡¡
¡¡¡¡ID7U603 600V µ¥¼«²½½øÂí´ïÇý¶¯Ð¾Æ¬¿ÉÓÃÓÚÇý¶¯2¸öNÐ͹¦ÂÊMOSFET»òIGBT¹¹³ÉµÄ°ëÇÅÍØÆË½á¹¹¡£ÊäÈëÐźſÉÒÔ¼æÈÝCMOSºÍLSTTLÐźÅ£¬Âß¼­ÊäÈëµçƽµÍÖÁ3.3V£¬¾ßÓдóµçÁ÷Êä³öÄÜÁ¦ºÍÊäÈë¶ËÓÐЧµçƽÂß¼­»¥Ëø¹¦ÄÜ£¬Äܹ»ÓÐЧ·ÀÖ¹Êä³ö¹¦Âʹܹ²Ì¬µ¼Í¨¡£Ð¾Æ¬Á¼ºÃµÄÑÓʱƥÅ书ÄÜÄܹ»ÇáËÉÊÊÓÃÓÚ¸ßÆµÓ¦Óó¡ºÏ£¬¸ü¶àID7U603¸ßѹ°ëÇÅÕ¤¼«Çý¶¯Ð¾Æ¬¹æ¸ñÊé¡¢ID7U603µç·ͼµÈ×ÊÁÏÇëÏòæê΢µç×ÓÉêÇë¡£>>
²úÆ·ÖÐÐÄ ¹ØÓÚæê΢ ÁªÏµÎÒÃÇ