成都逍遥耍耍网论坛,天津-凤江湖论坛春风阁(全国信息) ,一品香论坛登录入口风楼阁交友平台 ,快活林信息发布论坛汇总

³äµçÆ÷оƬ°¢Àï°Í°ÍµêÆÌ ¿ª¹ØµçԴоƬ¹Ø×¢æê΢ µç»úÇý¶¯Ð¾Æ¬ÊÕ²Øæê΢ »¶Ó­½øÈëµçԴоƬ/Çý¶¯Ð¾Æ¬¡¢MOS¡¢IGBT¡¢¶þÈý¼«¹Ü¡¢ÇŶѵȵç×ÓÔªÆ÷¼þ´úÀíÉÌ--æê΢µç×Ó¹ÙÍø
¸ß¼¶ËÑË÷

ËÑË÷Ò»

ËÑË÷¶þ

³äµç¹ÜÀíIC·½°¸

ÍÆ¼ö²úÆ·

ÁªÏµÎÒÃÇ

¿ª¹ØµçԴоƬ
ÉîÛÚÊÐæê΢µç×ӿƼ¼ÓÐÏÞ¹«Ë¾

µç»°£º0755-23087599

ÊÖ»ú£º13808858392

ÓÊÏ䣺dunianhua@leweitech.com

µØÖ·£ºÉîÛÚÊб¦°²ÇøÎ÷Ïçº×ÖÞºã·á¹¤Òµ³ÇB11¶°5Â¥¶«

prevnext

AP8266 µçÁ÷ģʽpwm¿ØÖÆÆ÷

ËùÊô·ÖÀࣺChipown/оÅó΢
Æ·ÅÆ£ºÐ¾Åó΢
ÐͺţºAP8266
·â×°£ºSOT23-6/DIP8
¹¦ÂÊ£º36W
µçÁ÷£º3A
¶©¹ºÈÈÏߣº0755-23087599
¡¡¡¡AP8266¸ÅÊö:¡¡¡¡
¡¡¡¡AP8266 ÊÇÒ»¿î¸ß¼¯³É¶ÈµÄµçÁ÷ģʽPWM¿ØÖÆÐ¾Æ¬£¬¾ßÓиßÐÔÄÜ¡¢µÍ´ý»ú¹¦ºÄ¡¢µÍ³É±¾µÈÌØµã¡£AP8266µçÁ÷ģʽpwm¿ØÖÆÆ÷ÄÚÖÃÂÌÉ«½µÆµ¹¤×÷ģʽ£¬¸ù¾Ý¸ºÔØÇé¿öµ÷½Ú¹¤×÷ƵÂÊ£¬¼õÉÙÁË¿ª¹ØËðºÄ£¬´Ó¶ø»ñµÃ½ÏµÍµÄ´ý»ú¹¦ºÄºÍ½Ï¸ßµÄת»»Ð§ÂÊ¡£Í¬Ê±AP8266ÌṩÁ˷ḻµÄ±£»¤£¬°üÀ¨£ºÖðÖÜÆÚ¹ýÁ÷±£»¤¡¢¹ýѹ±£»¤¡¢¹ýѹóéλ¡¢Ç·Ñ¹Ëø´æ¡¢¹ýα£»¤¡¢¹ýÔØ±£»¤£¬Í¬Ê±¾ßÓÐÈíÆô¶¯ºÍ¼äЪ¹¤×÷ģʽ¹¦ÄÜ¡£Ò»µ©³öÏÖ¹ÊÕÏ£¬Ð¾Æ¬½øÈë×Ô¶¯ÖØÆô״ֱ̬ÖÁ¹ÊÕÏÅųý¡£
¡¡¡¡
¡¡¡¡AP8266ÌØÕ÷:¡¡¡¡
¡¡¡¡×¨ÀûµÄƵÂʶ¶¶¯¼¼ÊõÌá¸ßEMIÐÔÄÜ¡¡¡¡
¡¡¡¡ÂÌÉ«½µÆµ¹¤×÷ģʽ¡¡¡¡
¡¡¡¡ÎÞÒôƵÔëÉù¡¡¡¡
¡¡¡¡ÄÚ²¿¼¯³ÉбÂʲ¹³¥¹¦ÄÜ¡¡¡¡
¡¡¡¡ÈíÆô¶¯¹¦ÄÜ¡¡¡¡
¡¡¡¡È«ÃæµÄ±£»¤¹¦ÄܰüÀ¨¡¡¡¡
       Ïßµçѹ²¹³¥¼¼Êõ¡¡¡¡
¡¡¡¡   ÖðÖÜÆÚ¹ýÁ÷±£»¤¡¡¡¡
¡¡¡¡   ¹ýÔØ±£»¤¡¡¡¡
¡¡¡¡   VDD ¹ýѹ±£»¤¡¡¡¡
¡¡¡¡   ¹ýα£»¤
¡¡¡¡
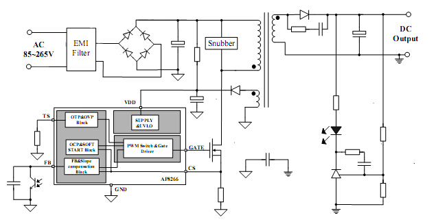
¡¡¡¡AP8266µä·¶Ó¦ÓÃͼ:

 
¡¡¡¡AP8266µçÁ÷ģʽpwm¿ØÖÆÆ÷ÊǸ߼¯³É¶ÈµÄµçÁ÷ģʽPWM¿ØÖÆÐ¾Æ¬£¬ÄÚÖÃÂÌÉ«¹¤×÷ģʽ´ó´ó¼õСÁË´ý»úģʽµÄ¹¦ºÄ£¬¸üÒ×ÓÚÂú×ã¹ú¼ÊÄÜЧ±ê×¼¡£
²úÆ·ÖÐÐÄ ¹ØÓÚæê΢ ÁªÏµÎÒÃÇ