成都逍遥耍耍网论坛,天津-凤江湖论坛春风阁(全国信息) ,一品香论坛登录入口风楼阁交友平台 ,快活林信息发布论坛汇总

³äµçÆ÷оƬ°¢Àï°Í°ÍµêÆÌ ¿ª¹ØµçԴоƬ¹Ø×¢æê΢ µç»úÇý¶¯Ð¾Æ¬ÊÕ²Øæê΢ »¶Ó­½øÈëµçԴоƬ/Çý¶¯Ð¾Æ¬¡¢MOS¡¢IGBT¡¢¶þÈý¼«¹Ü¡¢ÇŶѵȵç×ÓÔªÆ÷¼þ´úÀíÉÌ--æê΢µç×Ó¹ÙÍø
¸ß¼¶ËÑË÷

ËÑË÷Ò»

ËÑË÷¶þ

³äµç¹ÜÀíIC·½°¸

ÍÆ¼ö²úÆ·

ÁªÏµÎÒÃÇ

¿ª¹ØµçԴоƬ
ÉîÛÚÊÐæê΢µç×ӿƼ¼ÓÐÏÞ¹«Ë¾

µç»°£º0755-23087599

ÊÖ»ú£º13808858392

ÓÊÏ䣺dunianhua@leweitech.com

µØÖ·£ºÉîÛÚÊб¦°²ÇøÎ÷Ïçº×ÖÞºã·á¹¤Òµ³ÇB11¶°5Â¥¶«

prevnext

UCC28C43¹ú²úÌæ´úоƬAP8262C

ËùÊô·ÖÀࣺChipown/оÅó΢
Æ·ÅÆ£ºÐ¾Åó΢
ÐͺţºAP8262CSE-A1¡¢AP8262CSE-B1¡¢ AP8262CSE-C1¡¢ AP8262CSE-D1
·â×°£ºSOP-8
¹¦ÂÊ£º
µçÁ÷£º
¶©¹ºÈÈÏߣº0755-23087599
¡¡¡¡AP8262CÊÇÒ»¿î¸ßÐÔÄܵçÁ÷ģʽPWM¿ª¹ØµçÔ´¿ØÖÆÆ÷£¬ÊÊÓÃÓڹ̶¨ÆµÂʵçÁ÷ģʽ¿ØÖƼܹ¹µÄÀëÏß¿ª¹ØµçÔ´ºÍDCDC¿ª¹ØµçÔ´Ó¦Óᣡ¡¡¡
¡¡¡¡UCC28C43¹ú²úÌæ´úоƬÄÚ²¿µç·¼¯³ÉÁË»ù×¼µçѹԴ¡¢ÆµÂÊÍⲿÉèÖõÄÕñµ´Æ÷¡¢¸ßÔöÒæµÄÎó²î·Å´óÆ÷¡¢ÓÃÓÚÌṩÖðÖÜÆÚµçÁ÷ÏÞÖÆµÄPWM±È½ÏÆ÷¡¢´óµçÁ÷ͼÌÚÖùʽÊä³öÇý¶¯£¬ÒÔ¼°Ð¾Æ¬µÄÊäÈëµçѹºÍ²Î¿¼µçѹµÄËø´æÂß¼­¡£¡¡¡¡
¡¡¡¡AP8262CÆô¶¯µçÁ÷µÍÓÚ0.1mA,¾²Ì¬¹¤×÷µçÁ÷µÍÓÚ3mA¡£¹¤×÷ƵÂʿɴï500kHz¡£ÄÚÖÃVDDóéλµç·£¬Í¬Ê±Ð¾Æ¬¼¯³ÉÖðÖÜÆÚ¹ýÁ÷±£»¤¡¢ºÍÇ·Ñ¹Ëø¶¨±£»¤¡£
¡¡¡¡
¡¡¡¡UCC28C43¹ú²úÌæ´úоƬAP8262C¡¡¡¡
¡¡¡¡¡ö ½ÏµÍµÄÆô¶¯µçÁ÷(0.1mA)¡¡¡¡
¡¡¡¡¡ö ƵÂʿɵ÷ÕûÖÁ500kHz¡¡¡¡
¡¡¡¡¡ö Ìṩ±1AµÄÊä³öÇý¶¯ÄÜÁ¦¡¡¡¡
¡¡¡¡¡ö ÄÚÖÃ5V»ù×¼µçѹԴ¡¡¡¡
¡¡¡¡¡ö ÄÚÖõÍÊä³ö×迹¡¢¸ßÔöÒæÎó²î·Å´óÆ÷¡¡¡¡
¡¡¡¡¡ö Íⲿ¿Éµ÷¹ýÁ÷±£»¤(OCP)¡¡¡¡
¡¡¡¡¡ö VDDǷѹ±£»¤(UVLO)¡¡¡¡
¡¡¡¡¡ö VDDóéλµç·
¡¡¡¡
¡¡¡¡·â×°/¶©¹ºÐÅÏ¢
¡¡¡¡
¶©¹º´úÂë ·â×° VDDon VDDoff Dmax
AP8262CSE-A1 SOP-8 8.4V   7.6V 97%
AP8262CSE-B1 SOP-8 8.4V 7.6V 48%
AP8262CSE-C1 SOP-8 14.5V 9V 97%
AP8262CSE-D1 SOP-8 14.5V 9V 48%
¡¡
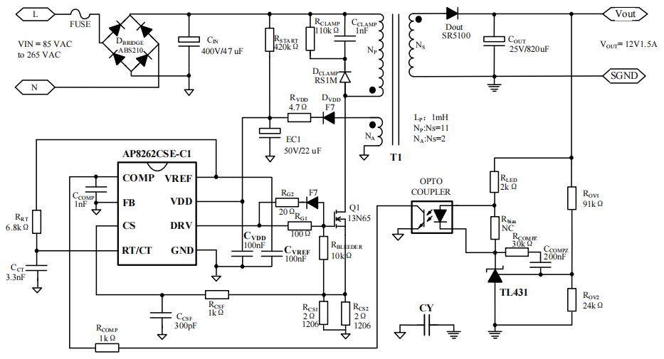
¡¡¡¡µäÐÍÓ¦Óõç·ͼ¡¡¡¡
¡¡¡¡µäÐÍÓ¦ÓÃÒ»£ºÀëÏßÓ¦Ó㬸ôÀë·´¼¤ÍØÆË£¬²ÉÓÃÍⲿÎó²î·Å´óÆ÷(TL431)½øÐз´À¡¡£¹©µç²ÉÓø¨ÖúÈÆ×鹩µç¡£
¡¡¡¡

¡¡¡¡µäÐÍÓ¦Óöþ£ºDC-DCÓ¦Óã¬BOOSTÉýÑ¹ÍØÆË£¬²ÉÓÃÄÚ²¿Îó²î·Å´óÆ÷½øÐз´À¡£¨·´À¡½ÓFBÒý½Å£©£¬ÊäÈëµçѹֱ½Ó¹©µç¡£
¡¡¡¡
¡¡¡¡ÍâΧ²ÎÊýÑ¡Ôñ²Î¿¼¡¡¡¡
¡¡¡¡ÎªÁË»ñµÃ¸ü¼ÑµÄAP8262CϵͳÐÔÄÜ£¬ÇëÎñ±Ø×ñÊØÒÔϹæÔò£º¡¡¡¡
¡¡¡¡1.VDDºÍVREFµçÈÝCVDDºÍCvRF·ÅÔÚ¾àÀëVDD¡¢VREF¹Ü½ÅºÍGND¹Ü½Å×î½üµÄµØ·½£»¡¡¡¡
¡¡¡¡2.Õñµ´Æ÷ƵÂÊÉèÖõç×èRT¡¢µçÈÝCCTȡֵÔÚÍÆ¼ö·¶Î§Ö®ÄÚ£¬ÍƼöµÄÍⲿµç×èÖµ·¶Î§5kÔÚÖÁ1O0k¼ö£¬µçÈÝÖµ·¶Î§1nFÖÁ100nF;¡¡¡¡
¡¡¡¡3.RT¡¢CcTµ½Ð¾Æ¬¹Ü½ÅµÄÁ¬½Ó¾¡Á¿¶Ì£¬ÉÙÍⲿ¸ÉÈÅ£»CcT½ÓµØÐèÒª½Óµ½Ð¾Æ¬µØ£¬½Ó¹¦ÂÊµØ»á´øÀ´²»Îȶ¨¸ÉÈÅ£»¡¡¡¡
¡¡¡¡4.Æô¶¯µç×èRSTARTµÄѡȡ³ýÁËÂú×ãÆô¶¯µçÁ÷ÒªÇóÍ⣬»¹ÐèÒª×ۺϿ¼ÂÇÆô¶¯Ê±¼äÒÔ¼°µç×èÉÏËðºÄ£»
¡¡¡¡
¡¡¡¡Ó¦ÓÃÁìÓò¡¡¡¡
¡¡¡¡¡ö ÀëÏß¿ª¹ØµçÔ´¡¡¡¡
¡¡¡¡¡ö DC-DC¿ª¹ØµçÔ´
¡¡¡¡
¡¡¡¡AP8262CÊǵçÁ÷ģʽPWM¿ª¹ØµçÔ´¿ØÖÆÆ÷£¬¹Ü½ÅºÍ¹¦ÄÜÓëµÂÖÝÒÇÆ÷-TI UCC28C43»ù±¾Ò»Ö£¬¿É¼æÈÝÌæ´ú£¬AP8262CÊÇUCC28C43¹ú²úÌæ´úоƬ£¬³É±¾¸üÓÅ£¬ÐÔÄÜÎȶ¨£¬Âú×㲻ͬÐÐÒµºÍÓ¦ÓÃÁìÓòµÄÐèÇ󣬸ü¶àAP8262CоƬ²úÆ·ÊֲἰӦÓÃ×ÊÁÏÇëÏòæê΢µç×ÓÉêÇë¡£>>
²úÆ·ÖÐÐÄ ¹ØÓÚæê΢ ÁªÏµÎÒÃÇ